19 年
手机商铺
技术资料/正文
145 人阅读发布时间:2025-05-27 13:38
阿尔茨海默病(Alzheimer's Disease, AD)作为一种以记忆力减退和认知功能障碍为主要特征的神经退行性疾病,已成为全球范围内危害生命健康、加重社会负担的重要公共问题。据统计,全世界有超过5500万人患有痴呆,其中阿尔茨海默病是最常见的痴呆类型,且每年新增病例近1000万。面对这一严峻挑战,科学界一直致力于探索阿尔茨海默病的发病机制,以期找到有效的干预和治疗手段。
近年来,神经炎症反应在阿尔茨海默病发生和发展过程中的关键作用逐渐受到关注。作为中枢神经系统中由胶质细胞激活的免疫应答,神经炎症不仅参与疾病的病理过程,还可能成为潜在的治疗靶点。在这一背景下,中国科学技术大学生命科学与医学部周江宁教授团队在Translational Neurodegeneration上发表的最新研究成果“Increased cysteinyl-tRNA synthetase drives neuroinflammation in Alzheimer's disease”引起了广泛关注。该研究揭示了半胱氨酰-tRNA合成酶(CARS)失调诱发的神经炎症在阿尔茨海默病发病机制中的新发现,为理解这一复杂疾病提供了全新的视角。

氨酰-tRNA合成酶(AARSs)作为蛋白质合成过程中的关键酶类,负责将氨基酸与同源tRNA配对和连接,形成相应的氨酰-tRNA。这一过程确保了蛋白质合成的准确性和效率。然而,近年来的研究表明,AARSs除了传统的蛋白质合成功能外,还具有多种非经典功能,包括参与免疫应答、调节细胞增殖和凋亡等。其中,半胱氨酰-tRNA合成酶(CARS)作为一种特定的AARS,主要负责将半胱氨酸与同源tRNA配对,形成半胱氨酰-tRNA。
值得注意的是,CARS除了参与蛋白质合成外,还被发现具有内源免疫刺激因子的功能。在病理条件下,CARS可以激活机体产生免疫应答反应,从而参与疾病的发病过程。此前的研究已经发现,CARS基因突变会引起运动功能障碍和认知损伤,但其在阿尔茨海默病中的作用尚未明确。基于这一背景,周江宁教授团队提出了一个假设:CARS失调可能通过诱发神经炎症参与阿尔茨海默病的发病机制。

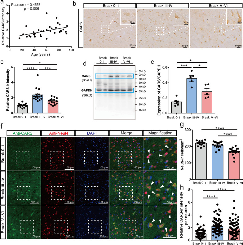
为了验证上述假设,周江宁教授团队开展了一系列严谨的实验研究。他们首先利用免疫组化和分子生物学方法对人脑组织样本进行检测,以观察AD病人脑颞叶皮层中CARS的表达情况。通过这一步骤,他们发现AD病人脑颞叶皮层中的CARS免疫反应性和蛋白水平显著提高,且早期AD病人脑颞叶皮层的CARS表达水平最高。这一发现为后续的深入研究提供了重要线索。
进一步地,研究人员利用腺相关病毒介导的基因过表达方法,在正常C57BL/6J小鼠或APP/PS1双转基因AD小鼠海马脑区神经元内过表达CARS,以观察其对小鼠认知功能、神经炎症以及小胶质细胞激活的影响。同时,他们还利用体外细胞实验进一步验证了小鼠的实验结果,通过处理BV2小胶质细胞来观察CARS对TLR2/MyD88信号通路以及促炎细胞因子释放的影响。

通过一系列的实验研究,周江宁教授团队取得了令人瞩目的成果。他们发现,在正常小鼠或AD小鼠海马脑区神经元内过表达CARS可引起或加剧小鼠的认知功能缺陷,伴随着海马小胶质细胞的激活、Toll样受体2(TLR2)和髓样分化因子88(MyD88)蛋白表达的升高以及神经炎症因子水平的上调。这些结果表明,CARS过表达可诱发或加剧神经炎症,从而导致认知功能缺陷。
体外细胞实验进一步验证了这一结论。研究发现,CARS处理BV2小胶质细胞可引起趋化反应,激活TLR2/MyD88信号通路,导致肿瘤坏死因子-α(TNF-α)等促炎细胞因子释放增加。利用TNF-α处理SHSY5Y神经细胞,则可引起CARS的胞内表达和胞外分泌增加。这些结果形成了一个正反馈循环:神经元来源的CARS激活小胶质细胞和炎症因子,进而引发或加剧神经炎症,导致认知功能缺陷。
此外,研究人员还在AD病人脑中观察到CARS在伴有神经炎症的致密核心型β淀粉样蛋白(Aβ)斑块中聚集。这一发现提示,CARS诱导的神经炎症可能是AD发生和发展的重要诱因。通过结合临床样本和动物实验数据,研究人员为CARS在AD发病机制中的作用提供了强有力的证据。

周江宁教授团队的这项研究首次揭示了半胱氨酰-tRNA合成酶CARS在大脑中的全新功能,阐明了神经元来源的CARS失调诱发的神经炎症参与阿尔茨海默病发病的新机制。这一发现不仅加深了我们对阿尔茨海默病发病机制的理解,还为寻找AD的潜在干预靶点提供了神经生物学依据。从临床实践的角度来看,这一研究为阿尔茨海默病的治疗提供了新的思路。通过针对CARS或其下游信号通路进行干预,可能有助于减轻神经炎症、改善认知功能,从而延缓疾病的进展。然而,要实现这一目标,还需要进一步的研究来探索CARS的具体作用机制、开发有效的干预药物以及评估其安全性和有效性。
此外,未来的研究还可以从以下几个方面展开:一是深入探究CARS与其他氨酰-tRNA合成酶在神经退行性疾病中的相互作用和共同机制;二是利用高通量测序等现代组学技术全面分析CARS相关基因的表达谱和调控网络;三是开展大规模临床试验来验证CARS相关干预策略的有效性和安全性。综上所述,周江宁教授团队的这项研究为阿尔茨海默病的发病机制和治疗策略提供了新的视角和思路。随着研究的深入和技术的进步,我们有望在未来找到更有效的治疗方法来减轻患者的痛苦和社会的负担。
| 名称 | 货号 | 规格 |
| Rabbit anti-MyD88 Polyclonal Antibody | abs131286-100ug | 100ug |
| Rabbit anti-TNF α Polyclonal Antibody | abs123966-100ul | 100ul |
| Rabbit anti-IL-1β Polyclonal Antibody | abs126104-50ul | 50ul |
| Rabbit anti-IL-1β Polyclonal Antibody | abs126104-100ul | 100ul |