19 年
手机商铺
技术资料/正文
276 人阅读发布时间:2025-05-27 13:43
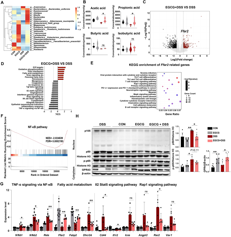
在复杂多变的生物医学领域中,炎症性肠病(IBD)作为一类顽固的慢性肠道炎症性疾病,长期以来困扰着全球众多患者。其发病机制涉及遗传、免疫、环境及肠道微生物群等多重因素的复杂交互。随着科学研究的不断深入,越来越多的目光聚焦于通过调节肠道微环境来干预IBD的进程。近期,一篇题为《EGCG drives gut microbial remodeling-induced epithelial GPR43 activation to lessen Th1 polarization in colitis》的研究论文,为IBD的治疗提供了全新的视角和策略。本文将对该研究进行深度解析,探讨EGCG如何通过调控肠道微生物重塑,进而诱导上皮GPR43激活,以减轻结肠炎中的Th1极化现象。

EGCG(表没食子儿茶素没食子酸酯)作为绿茶中的主要活性成分,因其广泛的生物学效应而备受瞩目。它不仅具有抗氧化、抗癌、抗菌等多重生物活性,更在近年来被发现对IBD等炎症性疾病具有潜在的治疗价值。本研究聚焦于EGCG对肠道微环境的调节作用,尤其是其对肠道微生物群和肠道上皮细胞(IEC)的影响,为理解EGCG在IBD治疗中的作用机制提供了新的线索。

肠道微生物群作为人体最大的微生态系统,对维持肠道健康、调节免疫功能具有至关重要的作用。在IBD患者中,肠道微生物群的失衡是导致炎症持续、加重的关键因素之一。本研究发现,EGCG能够显著影响肠道微生物群的组成,促进有益菌的生长,抑制有害菌的繁殖,从而实现肠道微生物的重塑。这一过程不仅改善了肠道微环境,更为后续的抗炎效应奠定了坚实的基础。
值得注意的是,EGCG诱导的肠道微生物重塑并非简单的菌群数量变化,而是伴随着微生物代谢产物的深刻调整。特别是短链脂肪酸(SCFAs)等有益代谢产物的增加,为后续的GPR43激活提供了物质基础。

GPR43是一种G蛋白偶联受体,主要表达于肠道上皮细胞表面。它能够识别并结合SCFAs等微生物代谢产物,从而激活一系列细胞内信号通路,参与调节肠道屏障功能、免疫反应及能量代谢等多个方面。在本研究中,EGCG通过调控肠道微生物重塑,增加了SCFAs的产生和可利用性,进而激活了肠道上皮细胞的GPR43受体。
GPR43的激活不仅增强了肠道上皮细胞的屏障功能,减少了炎症因子的渗透和损伤;更重要的是,它通过抑制Th1细胞的极化,降低了肠道内的炎症反应水平。Th1细胞作为IBD发病过程中的关键免疫细胞,其过度极化会导致炎症反应的持续和加重。而GPR43的激活则能够有效抑制这一过程,从而减轻结肠炎的严重程度。

本研究揭示的EGCG-GPR43轴为IBD的治疗提供了新的潜在靶点。通过外源性补充EGCG或开发针对GPR43的激动剂,有望在不干扰肠道微生物群整体平衡的前提下,实现精准的抗炎治疗。这不仅避免了传统免疫抑制剂的副作用,也为IBD患者提供了更多元化的治疗选择。
此外,本研究还提示我们,肠道微生物群与肠道上皮细胞之间的相互作用是IBD发病和治疗中的关键环节。通过调节这一相互作用,或许能够发现更多针对IBD等炎症性疾病的有效治疗策略。
《EGCG drives gut microbial remodeling-induced epithelial GPR43 activation to lessen Th1 polarization in colitis》这篇研究论文,不仅为我们揭示了EGCG在IBD治疗中的新机制,更为我们展示了自然产物与现代生物医学结合的无限可能。随着研究的不断深入和技术的不断进步,相信未来会有更多来自自然的“神奇子弹”,为人类健康事业贡献自己的力量。
在IBD这一复杂而顽固的疾病面前,我们或许已经迈出了关键的一步。但前方的道路仍然漫长且充满未知。唯有不断探索、勇于创新,才能在这条充满挑战的道路上走得更远、更稳。
| 名称 | 货号 | 规格 |
| 人淋巴细胞分离液 | abs930-200ml | 200ml |
| Goat anti-Rabbit IgG-AF488 Antibody | abs20025-100ul | 100ul |
| Protein Transport Inhibitor (Containing Brefeldin A) | 555029 | 1mL |
| Goat anti-Rabbit IgG-AF488 Antibody | abs20025-1ml | 1ml |