19 年
手机商铺
技术资料/正文
585 人阅读发布时间:2025-05-27 13:44
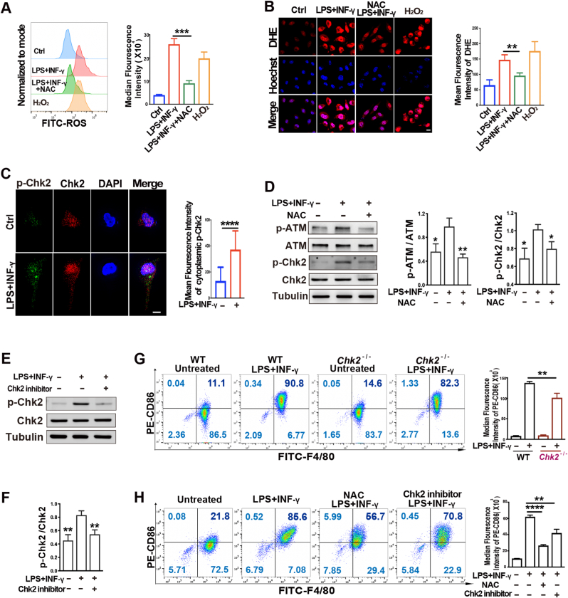
在生物学研究领域,炎症反应作为机体对抗外界损伤或感染的关键机制,一直是科学家们探索的热点。近年来,随着对巨噬细胞极化机制研究的深入,M1型巨噬细胞在急性炎症反应中的关键作用逐渐得到揭示。然而,M1型巨噬细胞极化的具体调控机制仍存在诸多未解之谜。最近,一项发表在知名期刊上的研究揭示了ROS(活性氧)-ATM(共济失调毛细血管扩张突变基因)-Chk2(细胞周期检查点激酶2)轴在M1巨噬细胞极化过程中的新角色,为炎症调节领域带来了新的启示。

ROS作为细胞代谢过程中的副产品,一直以来都被视为细胞损伤和炎症的潜在推手。然而,近年来越来越多的研究表明,ROS在细胞内信号传导中发挥着不可或缺的作用。在这项研究中,科学家们发现ROS不仅作为细胞应激的标志物,更扮演着调控M1巨噬细胞极化的关键信号分子。通过精确调控ROS的水平,细胞能够实现对M1极化过程的精细控制,从而在炎症反应中保持适度的防御能力。
ATM和Chk2是DNA损伤响应(DDR)信号通路中的关键成员。它们通常在DNA损伤后迅速被激活,通过一系列复杂的信号传导机制,促进DNA的修复和细胞的存活。然而,这项研究揭示了ATM和Chk2在炎症反应中的新角色。在M1巨噬细胞极化过程中,ROS能够激活ATM,进而激活Chk2,形成一条全新的信号传导通路。这一通路的激活不仅促进了巨噬细胞的代谢重编程,还推动了细胞周期的改变,从而实现了M1极化过程的精细调控。

巨噬细胞在极化过程中需要经历显著的代谢变化以满足其能量和功能需求。在这项研究中,科学家们发现ROS-ATM-Chk2轴的激活促进了巨噬细胞的代谢重编程。Chk2作为代谢调节的关键分子,通过磷酸化PKM2(丙酮酸激酶M2)等代谢酶,促进了糖酵解过程的增强。这一代谢变化不仅为M1极化提供了充足的能量来源,还通过调节代谢产物的生成和积累,影响了巨噬细胞的免疫功能和炎症反应。
除了代谢重编程外,ROS-ATM-Chk2轴的激活还导致了巨噬细胞细胞周期的改变。Chk2通过磷酸化p21等细胞周期调控蛋白,诱导了巨噬细胞的细胞周期阻滞。这一改变使得巨噬细胞能够暂时停止增殖,专注于M1极化过程的进行。同时,细胞周期的阻滞也为巨噬细胞提供了更多的时间和机会来合成和分泌炎症因子,从而更有效地应对外界刺激。

为了验证ROS-ATM-Chk2轴在M1极化过程中的关键作用,科学家们进行了一系列精心的实验。他们利用基因敲除技术构建了Chk2缺陷型小鼠,并观察了这些小鼠在LPS刺激下的炎症反应。结果发现,与野生型小鼠相比,Chk2缺陷型小鼠的肺炎症程度显著降低,M1巨噬细胞数量也明显减少。这一结果有力地证明了ROS-ATM-Chk2轴在M1极化过程中的必要性。
此外,科学家们还通过细胞培养和分子生物学技术,深入探究了ROS-ATM-Chk2轴调控M1极化的具体机制。他们发现,ROS能够激活ATM,进而激活Chk2,形成一条全新的信号传导通路。这一通路的激活不仅促进了巨噬细胞的代谢重编程和细胞周期改变,还通过调节一系列下游分子的表达和功能,实现了M1极化过程的精细调控。
ROS-ATM-Chk2轴在M1巨噬细胞极化中的新发现不仅丰富了我们对炎症反应调控机制的认识,更为炎症相关疾病的治疗提供了新思路。通过抑制ROS-ATM-Chk2轴的激活,我们可以有效地抑制M1巨噬细胞的极化过程,从而减轻炎症反应和组织损伤。这一策略有望为诸如类风湿性关节炎、动脉粥样硬化等炎症相关疾病的治疗提供新的有效手段。
同时,这一发现也为药物研发提供了新的靶点。通过开发针对ROS-ATM-Chk2轴的药物,我们可以更精确地调控巨噬细胞的极化过程,从而实现对炎症反应的精准控制。这种精准医疗的理念有望在未来成为炎症相关疾病治疗的主流趋势。

ROS-ATM-Chk2轴在M1巨噬细胞极化中的新发现为我们揭开了炎症调节机制的神秘面纱。随着对ROS、ATM和Chk2等分子的深入研究以及更多相关靶点的发现,我们有理由相信,未来的炎症调节领域将迎来更加精准和有效的治疗手段。这些治疗手段不仅有望为炎症相关疾病患者带来更好的治疗效果和生活质量,也将为人类健康事业贡献更多的智慧和力量
| 名称 | 货号 | 规格 |
| Nutlin-3a | abs813165-5mg | 5mg |
| Purified Mouse Anti-Chk2(19/Chk2) | 611570 | 50ug |
| FITC BrdU Flow Kit | 559619 | 50 Tests |
| B7-2 (D-6) | sc-28347 | 200μg/ml |