19 年
手机商铺
技术资料/正文
233 人阅读发布时间:2025-07-11 15:05
非酒精性脂肪性肝炎(NASH)作为非酒精性脂肪肝病(NAFLD)的进展形式,正逐渐成为全球范围内常见的慢性肝脏疾病。其病理特征主要包括脂肪变性、炎症和纤维化,严重影响患者的肝脏功能及生活质量。巨噬细胞作为免疫系统的重要组成部分,在NASH的发展过程中扮演着至关重要的角色。近年来,关于巨噬细胞极化与代谢重编程的研究为NASH的治疗提供了新的视角。本文将深入解析一篇题为《Annexin A5 regulates hepatic macrophage polarization via directly targeting PKM2 and ameliorates NASH》的研究论文,探讨Annexin A5(Anx A5)如何通过直接靶向丙酮酸激酶M2(PKM2)调节肝脏巨噬细胞极化,进而改善NASH的病理状态。

巨噬细胞作为高度可塑性的免疫细胞,能够根据微环境信号发生极化,主要分为经典激活型(M1)和替代激活型(M2)。在NASH的病理过程中,M1型巨噬细胞通过释放促炎因子和活性氧物质,促进肝脏炎症和损伤;而M2型巨噬细胞则通过分泌抗炎因子和促进组织修复,发挥保护作用。因此,调节巨噬细胞极化状态成为治疗NASH的潜在策略。
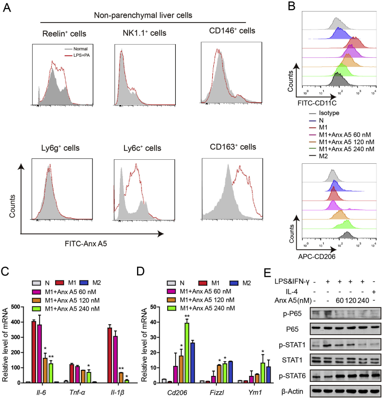
本研究发现,Anx A5具有显著调节肝脏巨噬细胞极化状态的能力。通过体外实验和动物模型验证,Anx A5能够促进巨噬细胞从M1型向M2型转变,从而减轻肝脏炎症和纤维化程度。这一发现为理解NASH的发病机制和探索新的治疗靶点提供了重要线索。

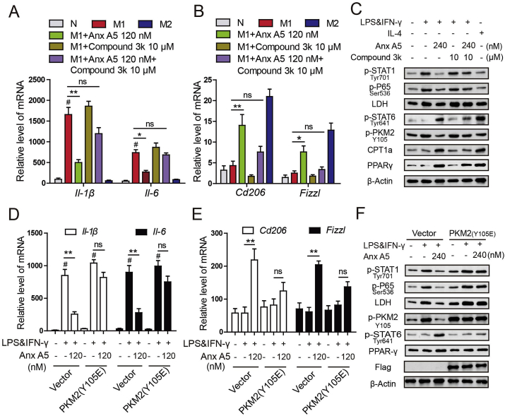
PKM2作为糖酵解途径中的关键酶,不仅参与细胞的能量代谢,还广泛参与信号传导、细胞增殖和分化等过程。在巨噬细胞中,PKM2的活性状态直接影响其代谢重编程和极化状态。本研究揭示了Anx A5通过直接靶向PKM2,调节巨噬细胞的代谢重编程,进而影响其极化状态。
通过一系列的生化实验和结构分析,研究者发现Anx A5能够与PKM2的特定氨基酸残基(ASP101、LEU104和ARG106)发生直接相互作用,抑制PKM2的酪氨酸磷酸化(Y105),并促进PKM2四聚体的形成。这种相互作用不仅改变了PKM2的酶活性,还影响了其下游信号通路的传导,从而实现了对巨噬细胞极化的调节。

在NASH动物模型中,Anx A5的治疗显著减轻了肝脏的炎症和纤维化程度。这一作用部分归因于Anx A5对巨噬细胞极化的调节,通过促进M2型巨噬细胞的生成和抑制M1型巨噬细胞的活化,减少了促炎因子的释放和肝脏组织的损伤。
此外,Anx A5还通过调节巨噬细胞的代谢重编程,改善了肝脏的整体代谢状态。通过促进巨噬细胞从糖酵解向氧化磷酸化的转变,Anx A5有助于减少肝脏内的脂质积累和氧化应激水平,从而进一步减轻NASH的病理状态。
本研究不仅揭示了Anx A5在调节肝脏巨噬细胞极化和改善NASH病理状态中的重要作用,还为NASH的治疗提供了新的思路。作为一种具有潜在治疗价值的分子靶点,Anx A5的研究不仅有助于深入理解NASH的发病机制,还为开发新的治疗药物和方法提供了理论基础。

尽管本研究在Anx A5调节肝脏巨噬细胞极化和改善NASH病理状态方面取得了重要进展,但仍有许多问题有待进一步探索。例如,Anx A5如何精确调控PKM2的活性及其下游信号通路?Anx A5在人体内是否同样具有治疗NASH的潜力?这些问题的解答将有助于更全面地理解Anx A5在NASH治疗中的作用机制,并为其临床应用奠定坚实基础。
同时,未来的研究还应关注Anx A5与其他代谢相关疾病的关系,探索其在肥胖、糖尿病等代谢性疾病中的潜在治疗作用。通过多维度的研究和探索,我们有望为代谢性疾病的治疗开辟新的道路,为患者带来福音。
综上所述,《Annexin A5 regulates hepatic macrophage polarization via directly targeting PKM2 and ameliorates NASH》一文揭示了Anx A5在调节肝脏巨噬细胞极化和改善NASH病理状态中的重要作用。这一发现不仅丰富了我们对NASH发病机制的理解,还为开发新的治疗药物和方法提供了理论基础。随着研究的深入和拓展,Anx A5有望成为治疗NASH等代谢性疾病的重要靶点,为患者带来新的希望。
| 名称 | 货号 | 规格 |
| PPARgamma (81B8) Rabbit mAb | 2443S | 100ul |
| Hexokinase II (C64G5) Rabbit mAb | 2867S | 100ul |
| Fatty Acid Synthase (C20G5) Rabbit mAb | 3180S | 100ul |
| Phospho-Stat1 (Tyr701) (58D6) Rabbit mAb | 9167T | 20ul |