19 年
手机商铺
技术资料/正文
163 人阅读发布时间:2025-07-11 15:12
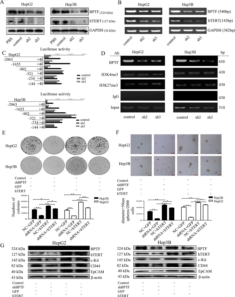
肝细胞癌(HCC)作为最常见的原发性肝癌类型,其发病率和死亡率在全球范围内均居高不下。尽管近年来在诊断和治疗方面取得了显著进展,但HCC的预后仍然较差,尤其是晚期患者。因此,深入探索HCC的发病机制和寻找潜在的治疗靶点显得尤为重要。近期,一篇题为《BPTF promotes hepatocellular carcinoma growth by modulating hTERT signaling and cancer stem cell traits》的研究论文为这一领域带来了新的见解。该研究揭示了溴结构域PHD指转录因子(BPTF)在HCC进展中的关键作用,尤其是其通过调控人类端粒酶逆转录酶(hTERT)信号通路和癌干细胞特性来促进肿瘤增长的新机制。

BPTF作为核小体重塑因子(NURF)复合体的核心亚基,在染色质重塑过程中发挥着重要作用。然而,其在HCC中的具体功能和分子机制尚不清楚。本研究首先通过对比分析发现,与正常肝细胞和肝组织相比,BPTF在HCC细胞和患者肿瘤组织中呈现高表达状态。这一发现提示BPTF可能参与了HCC的发生和发展过程。进一步的研究表明,BPTF的高表达与HCC的恶性程度和不良预后密切相关,为BPTF作为潜在的治疗靶点提供了理论依据。

为了深入探讨BPTF在HCC中的作用机制,研究者利用RNA干扰技术敲低了HCC细胞中的BPTF表达。结果显示,BPTF敲低显著抑制了细胞增殖、克隆形成和癌干细胞样特性。这些发现表明,BPTF在维持HCC细胞增殖能力和癌干细胞特性方面发挥着关键作用。此外,BPTF敲低还增强了HCC细胞对化疗药物的敏感性,诱导了更多的细胞凋亡。这一发现为BPTF作为化疗增敏靶点的可能性提供了实验证据。

在进一步探索BPTF在HCC中的分子机制时,研究者发现BPTF能够转录调控hTERT的表达。hTERT是端粒酶的核心催化亚基,其异常表达与多种恶性肿瘤的发生和发展密切相关。本研究通过一系列实验证实,BPTF敲低导致hTERT表达下调,进而抑制了端粒酶的活性。这一发现揭示了BPTF通过调控hTERT信号通路来促进HCC增长的新机制。此外,研究者还发现,在HCC患者中,BPTF高表达与hTERT高表达呈正相关,且两者的高表达均与肿瘤的恶性程度和不良预后相关。这一结果进一步支持了BPTF-hTERT轴在HCC进展中的重要作用。
癌干细胞是肿瘤组织中具有自我更新和分化潜能的一群细胞,它们在肿瘤的发生、发展和复发过程中起着关键作用。本研究发现,BPTF敲低不仅抑制了HCC细胞的增殖和凋亡抵抗能力,还显著降低了癌干细胞样特性的表达。这一发现表明,BPTF在维持HCC癌干细胞特性方面同样发挥着重要作用。进一步的研究揭示,BPTF可能通过调控与癌干细胞相关的信号通路和基因表达来实现其促进肿瘤增长的功能。这一发现为深入理解HCC的癌干细胞机制提供了新的视角。

基于上述研究结果,BPTF-hTERT轴被视为一个潜在的治疗靶点。通过靶向干预BPTF或hTERT的表达,可能能够抑制HCC细胞的增殖和癌干细胞特性的维持,从而减缓或阻止肿瘤的进展。此外,由于BPTF和hTERT的高表达与不良预后密切相关,因此它们的表达水平可能作为预测HCC患者预后的生物标志物。这一发现为临床上制定个性化的治疗方案提供了理论依据。
综上所述,本研究揭示了BPTF在HCC进展中的关键作用及其通过调控hTERT信号通路和癌干细胞特性来促进肿瘤增长的新机制。这些发现不仅为深入理解HCC的发病机制提供了新的视角,还为寻找潜在的治疗靶点提供了理论依据。未来,研究者将进一步探索BPTF-hTERT轴的调控机制及其在HCC治疗中的应用潜力,以期为患者带来更好的治疗效果和预后。同时,也期待更多的研究能够揭示HCC的复杂发病机制,为临床诊断和治疗提供更多的策略和选择。
| 名称 | 货号 | 规格 |
| Rabbit anti-H3K27me3 Recombinant Monoclonal Antibody(431-118) | abs136461-25uL | 25uL |
| Rabbit anti-Histone H3K4me3 Polyclonal Antibody | abs136455-50ug | 50ug |
| Cleaved Caspase-9 (Asp330) (D2D4) Rabbit mAb | 7237T | 20ul |
| Rabbit anti-Histone H3K4me3 Polyclonal Antibody | abs136455-100ug | 100ug |