19 年
手机商铺
技术资料/正文
192 人阅读发布时间:2025-07-11 15:17
帕金森病(Parkinson's Disease, PD)作为一种常见的神经退行性疾病,以其典型的运动症状和非运动症状为特征,给患者的日常生活带来极大的困扰。随着医学研究的深入,寻找有效的治疗方法成为科研工作者的重要课题。近年来,干细胞疗法尤其是间充质干细胞(MSCs)及其分泌的外泌体(Exosomes)因其潜在的治疗作用而备受瞩目。本研究聚焦于人脐带血来源的外泌体(UCB-Exos),探讨其在帕金森病治疗中的潜在机制与效果,为PD的治疗提供了新的视角。

脐带血作为新生儿娩出后残留在胎盘和脐带中的血液,富含多种干细胞类型,尤其是造血干细胞和间充质干细胞。相较于其他来源的干细胞,脐带血干细胞具有采集方便、对供体无害、免疫原性低、增殖能力强等优势。这些特性使得脐带血成为干细胞治疗领域的重要资源。
外泌体是细胞分泌的一种微小囊泡,直径约为30-150纳米,内含蛋白质、核酸(包括mRNA和lncRNA)、脂质等多种生物活性分子。它们能够携带母细胞的遗传信息,通过血液、淋巴液等体液循环至远端组织,与靶细胞进行物质和信息交流,从而调节靶细胞的功能。

本研究采用MPTP诱导的帕金森病小鼠模型,通过尾静脉注射给予UCB-Exos,观察其对小鼠运动功能、病理标志物的影响,并深入探究其潜在机制。同时,为了全面评估UCB-Exos的治疗效果,研究还设置了预防组和治疗组,分别在小鼠接受MPTP诱导前后给予UCB-Exos。
实验结果显示,UCB-Exos能够显著改善MPTP诱导的帕金森病小鼠的运动功能障碍。相较于对照组,接受UCB-Exos治疗的小鼠在旋转行为测试、爬杆测试等运动功能评估中表现出更好的表现。这一发现提示UCB-Exos可能具有促进神经恢复、改善运动功能的作用。
进一步的研究发现,UCB-Exos不仅能够改善运动功能,还能够减轻多巴胺能神经元的损伤。通过组织学染色和免疫荧光等方法,研究者观察到UCB-Exos能够减少黑质中多巴胺能神经元的丢失,保护神经元的形态和结构完整性。此外,UCB-Exos还能够抑制神经元凋亡、减轻氧化应激损伤,从而发挥神经保护作用。
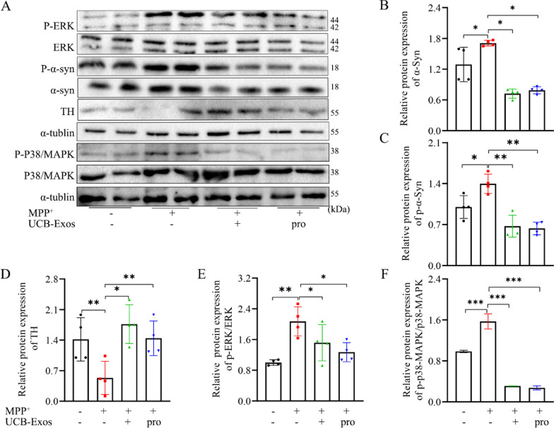
为了深入探究UCB-Exos的神经保护作用机制,研究者进行了转录组测序和KEGG富集通路分析。结果显示,UCB-Exos处理后,小鼠脑内差异表达的基因主要富集在神经活性配体-受体相互作用、多巴胺能突触和MAPK信号通路等关键通路中。这些通路与神经元的存活、突触传递、信号转导等密切相关,提示UCB-Exos可能通过调节这些通路来发挥神经保护作用。
尤为值得一提的是,研究者还发现UCB-Exos能够显著抑制MAPK p38和ERK1/2信号通路的过度磷酸化。这一发现具有重要意义,因为MAPK信号通路在神经元损伤和死亡过程中发挥着关键作用。UCB-Exos通过抑制这一通路的过度激活,可能有助于减轻神经元的损伤和死亡,从而发挥神经保护作用。


随着对UCB-Exos在帕金森病治疗中研究的深入,我们有望为这一难治性疾病提供新的治疗策略。未来的研究方向可以聚焦于以下几个方面:
总之,脐带血来源的外泌体在帕金森病治疗中展现出巨大的潜力。随着研究的深入和技术的进步,我们有理由相信,UCB-Exos将成为帕金森病治疗领域的重要力量,为患者带来新的希望。
| 名称 | 货号 | 规格 |
| Rabbit anti-ERK1/2 Polyclonal Antibody | abs130092-100ug | 100ug |
| Rabbit anti-ERK1/2 Polyclonal Antibody | abs130092-50ug | 50ug |
| Peroxidase-conjugated AffiniPure™ Goat Anti-Mouse IgG (H+L) | 115-035-003 | 2ml |
| Peroxidase-conjugated AffiniPure™ Goat Anti-Rabbit IgG (H+L) | 111-035-003 | 2ml |