19 年
手机商铺
技术资料/正文
415 人阅读发布时间:2025-07-14 16:23
糖尿病周围神经病变(DPN)作为糖尿病最常见的并发症之一,对全球公共卫生构成了重大挑战。据估计,2019年全球糖尿病患病率已接近5亿,预计到2045年将增长51%,其中近50%的糖尿病患者会患上DPN。DPN不仅导致患者感官异常、运动功能障碍,增加跌倒风险,还可能引发微血管病变,严重影响患者的生活质量。然而,目前对DPN的治疗手段仍十分有限,亟需新的治疗策略。近期,吉林大学中日联谊医院手足外科、周围神经损伤与再生重点实验室的专家团队在国际知名期刊《Journal of Nanobiotechnology》上发表了一项重要研究,揭示了健康血浆源性外泌体(等离子体外泌体)在改善I型糖尿病周围神经病变中的潜力,为DPN的治疗提供了新的视角。

外泌体作为细胞间通讯的重要媒介,近年来在多种疾病的治疗中展现出巨大潜力。它们能够携带并传递蛋白质、脂质和核酸(尤其是microRNA, miRNA)等生物活性分子,参与调节受体细胞的生理功能。在本研究中,研究人员假设DPN大鼠的血浆源性外泌体与健康大鼠的外泌体在成分和功能上存在显著差异,并进而探索了健康血浆外泌体对DPN的潜在治疗作用。
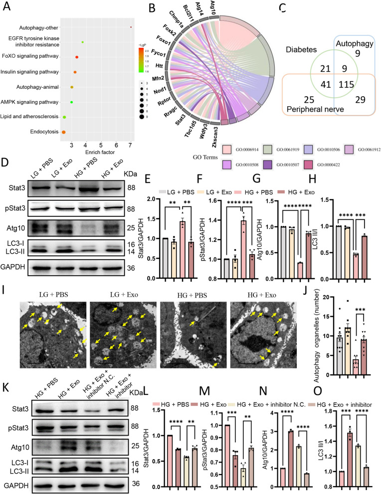
研究人员首先通过建立I型糖尿病大鼠模型,诱导DPN的发生。随后,从健康大鼠和DPN大鼠的血浆中分离外泌体,并通过一系列体内外实验,评估健康血浆外泌体对DPN大鼠神经功能、坐骨神经损伤、血液流动以及运动和感官神经支配的改善作用。此外,研究还深入探讨了外泌体中特定miRNA(即miR-20b-3p)的作用机制,特别是其与Stat3信号通路的相互作用。
实验结果显示,健康血浆外泌体能够显著改善DPN大鼠的神经功能。具体表现为:增强髓鞘化、提高IEENFD(表皮内神经纤维密度)、改善血液灌注以及增强运动和感觉神经元神经支配。这些发现不仅证实了健康血浆外泌体对DPN的神经保护作用,还为其作为潜在治疗手段提供了有力证据。
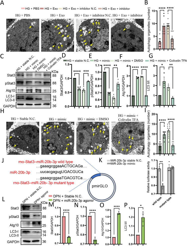
进一步的研究发现,健康血浆外泌体中富含的miR-20b-3p在缓解DPN症状中发挥着关键作用。MiR-20b-3p通过靶向Stat3信号通路,下调其表达水平,进而促进施万细胞(周围神经系统中的一种胶质细胞)的自噬过程。自噬作为一种细胞内的降解机制,对于维持细胞稳态和应对外界压力至关重要。在本研究中,通过减少Stat3的表达,miR-20b-3p促进了高葡萄糖诱导的细胞自噬,这可能有助于DPN的恢复。
为了验证健康血浆外泌体的特异性治疗作用,研究人员还对比了衰老血浆外泌体对DPN的改善效果。结果显示,衰老的血浆外泌体对DPN的改善没有积极影响,这进一步强调了健康血浆外泌体在DPN治疗中的独特价值。

本研究不仅揭示了健康血浆外泌体在DPN治疗中的潜力,还为血液疗法提供了新的思路。近年来,多项研究发现异慢性副生物(如年轻血液)在恢复老年小鼠年轻状态、改善运动和认知能力等方面的积极作用。富含血小板的血浆在周围神经领域也展现出重要应用,其中血小板因子4(PF4)等生物活性因子被发现能够改善神经炎症、增加突触可塑性。这些发现表明,血液中蕴含着丰富的治疗潜力,而外泌体作为血液中的重要组成部分,其治疗价值不容忽视。
外泌体携带的miRNA等生物活性分子能够促进神经功能的恢复。在本研究中,健康血浆外泌体中的miR-20b-3p通过调控Stat3信号通路,促进了施万细胞的自噬和神经再生过程。这一发现为外泌体在DPN治疗中的机制提供了新见解,也为开发针对DPN的靶向治疗药物提供了理论依据。
高葡萄糖引起的神经损伤通常会导致髓鞘结构紊乱,而髓鞘的完整性对于神经信号的传导至关重要。本研究发现,健康血浆外泌体能够增强髓鞘化,改善DPN大鼠的神经传导功能。这一发现为外泌体在髓鞘修复中的应用提供了有力支持。
DPN的发生与发展与微血管病变密切相关。本研究结果显示,健康血浆外泌体有助于改善DPN大鼠脚部和坐骨神经表面的血液流动,这可能与外泌体促进血管生成和改善微循环有关。这一发现为外泌体在改善DPN微血管病变中的应用提供了新的思路。

本研究揭示了健康血浆源性外泌体在改善I型糖尿病周围神经病变中的潜力及其作用机制,为DPN的治疗提供了新的策略。健康血浆外泌体中富含的miR-20b-3p通过靶向Stat3信号通路,促进施万细胞的自噬和神经再生过程,为DPN的治疗提供了有力证据。此外,本研究还为血液疗法和外泌体的应用前景提供了新的视角。
然而,尽管本研究取得了重要进展,但仍存在一些亟待解决的问题。例如,外泌体的提取、纯化和储存等技术尚需进一步完善;外泌体在体内的稳定性、分布和代谢等特性仍需深入研究;以及外泌体治疗的安全性和有效性评估等。未来,随着外泌体研究的不断深入和技术的不断进步,相信外泌体将成为DPN等慢性疾病治疗的重要手段之一。

综上所述,吉林大学中日联谊医院手足外科、周围神经损伤与再生重点实验室的专家团队通过一系列精心设计的实验,揭示了健康血浆源性外泌体在改善I型糖尿病周围神经病变中的重要作用及其机制。这一研究不仅为DPN的治疗提供了新的策略,也为外泌体的应用前景提供了新的视角。未来,随着研究的深入和技术的进步,相信外泌体将在DPN等慢性疾病的治疗中发挥越来越重要的作用。