19 年
手机商铺
技术资料/正文
370 人阅读发布时间:2025-07-14 16:27
三七(Panax notoginseng),作为中国传统草药之一,拥有悠久的使用历史,被誉为“金不换”。其在治疗心血管疾病、创伤、炎症等方面的应用广为人知。随着现代科学技术的进步,三七中的活性成分不断被挖掘,尤其在神经保护领域的潜力备受关注。本文聚焦于三七中提取的外泌体样纳米颗粒(ELN,尤其是三七来源的PDN)在治疗脑缺血再灌注(CI/R)损伤方面的最新研究成果,旨在深入解析其作用机制与潜在的临床应用价值。

脑缺血是引发急性卒中的重要原因,其高发病率、高致残率和高死亡率使其成为医学界亟待解决的难题。当前治疗手段虽有一定效果,但再灌注过程可能伴随的二次损伤,即脑缺血再灌注损伤,限制了治疗效果的进一步提升。CI/R损伤涉及复杂的病理生理过程,包括氧化应激、炎症反应、兴奋性毒性及细胞凋亡等,导致神经元死亡和神经功能障碍。因此,探索有效减轻CI/R损伤的新策略具有重要的临床意义。
近年来,细胞源性外泌体(CDE)因其在细胞间通讯和疾病治疗中的重要作用而备受瞩目。然而,CDE的生产耗时费力,限制了其广泛应用。此时,植物源外泌体样纳米颗粒(ELN)的发现为这一领域带来了新的曙光。相较于CDE,ELN具有产量高、易于提取等优势,且在治疗多种疾病中展现出显著的疗效。三七,作为一种含有丰富生物活性成分的中草药,自然成为了ELN研究的理想对象。

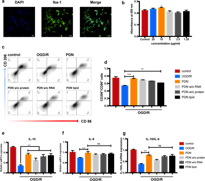
三七中提取的外泌体样纳米颗粒(PDN)具有独特的结构和生物学特性。研究显示,PDN能够轻松穿越血脑屏障(BBB),这一特性对于神经系统疾病的治疗至关重要。通过直接作用于脑组织,PDN能够有效减轻脑缺血再灌注后的组织损伤,改善行为学结局,维护BBB的完整性。此外,PDN的脂质成分被鉴定为其主要的治疗有效成分,这一发现为深入理解其作用机制提供了新视角。
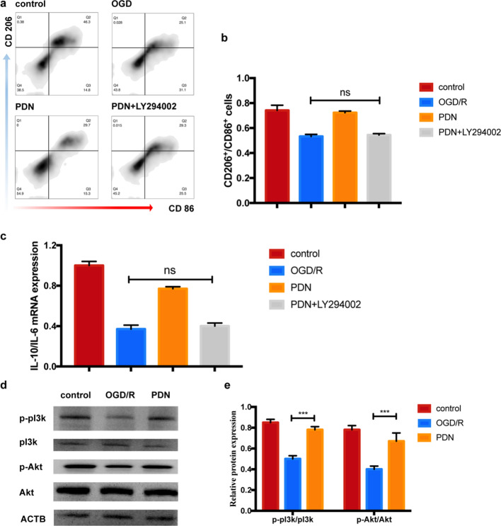
小胶质细胞作为中枢神经系统内的主要免疫细胞,在脑缺血再灌注损伤中扮演着双刃剑的角色。M1型小胶质细胞促进炎症反应,加剧组织损伤;而M2型则具有抗炎和神经保护作用。本研究揭示了一个全新的机制:PDN通过激活PI3K/Akt信号通路,有效调节小胶质细胞从M1型向M2型的极化转变。这一转变不仅减少了炎症反应,还促进了神经元的存活和修复,从而显著减轻了CI/R损伤。

基于上述研究成果,PDN在治疗脑缺血再灌注损伤方面展现出了广阔的临床应用前景。其独特的穿透BBB能力、显著的治疗效果和良好的生物安全性,为卒中患者提供了新的治疗选择。未来,随着对PDN作用机制的深入探索和优化制备工艺的建立,PDN有望成为治疗急性卒中的创新药物,为患者带来更好的治疗效果和生活质量。
虽然PDN在治疗CI/R损伤方面的疗效已得到初步验证,但其具体作用机制仍需进一步深入探究。例如,PDN中的哪些脂质成分最为关键?它们是如何通过PI3K/Akt信号通路调节小胶质细胞极化的?此外,PDN是否还存在其他未被发现的治疗靶点或机制?这些问题的解答将为PDN的临床应用提供更加坚实的理论基础。

考虑到CI/R损伤的复杂性,单一药物治疗往往难以达到最佳效果。因此,探索三七及PDN与其他药物的联合应用策略具有重要意义。例如,结合抗氧化剂、抗炎药物或神经保护剂等,可以进一步增强PDN的治疗效果,减轻CI/R损伤。未来的研究应重点关注这些联合用药方案的有效性、安全性和最佳剂量比等关键问题。
综上所述,三七来源的外泌体样纳米颗粒(PDN)通过调节小胶质细胞极化,为脑缺血再灌注损伤的治疗提供了新的策略。其独特的生物学特性、显著的治疗效果以及良好的临床应用前景,使其成为卒中治疗领域的研究热点。未来,随着对PDN作用机制的深入解析和制备技术的不断优化,PDN有望成为治疗急性卒中的创新药物,为全球数百万卒中患者带来新的希望。同时,三七作为传统草药的现代化应用典范,也再次证明了中草药在现代医学研究中的巨大潜力和价值。
| 名称 | 货号 | 规格 |
| PE Mouse Anti-Rat CD86(24F) | 551396 | 100ug |