19 年
手机商铺
技术资料/正文
131 人阅读发布时间:2025-07-21 09:45
急性髓系白血病(AML)是一种严重的血液系统恶性肿瘤,其特点是骨髓中髓系细胞的异常增殖。近年来,嵌合抗原受体(CAR)T细胞疗法作为一种新兴的免疫疗法,在多种恶性肿瘤治疗中展现出显著疗效。然而,针对AML的临床试验显示,CAR-T细胞治疗的效果有限,尤其是在消除骨髓中的AML细胞方面。这一发现促使科研人员深入探究导致CAR-T细胞在AML治疗中疗效受限的潜在原因,并探索改进策略。本文将详细解析一篇题为《Rapamycin Pretreatment Rescues the Bone Marrow AML Cell Elimination Capacity of CAR-T Cells》的研究论文,该研究揭示了雷帕霉素预处理如何增强CAR-T细胞消除骨髓中AML细胞的能力。

CAR-T细胞疗法通过基因工程技术将特异性识别肿瘤抗原的CAR结构导入T细胞,赋予T细胞靶向识别和杀死肿瘤细胞的能力。然而,尽管CAR-T细胞在多种B细胞恶性肿瘤治疗中取得了显著成果,但在AML治疗中却面临诸多挑战。特别是,CAR-T细胞难以有效浸润骨髓并消除其中的AML细胞,这成为制约其疗效的关键因素。
本研究旨在深入探究导致CAR-T细胞在AML治疗中疗效受限的潜在原因,并探索一种易于实施的预处理策略,以增强CAR-T细胞消除骨髓中AML细胞的能力。
CAR-T细胞制备与表征
研究团队首先制备了针对上皮细胞粘附分子(EpCAM)的CAR-T细胞,并评估了它们对AML细胞的杀伤活性。尽管EpCAM并非AML细胞的经典靶点,但本研究选择EpCAM作为模型靶点,旨在探究CAR-T细胞在AML治疗中的普遍性问题,而非特定于某一靶点的疗效。实验结果显示,EpCAM CAR-T细胞确实表现出对AML细胞的杀伤活性,但未能有效消除骨髓中的AML细胞。

mTORC1和mTORC2信号通路调控
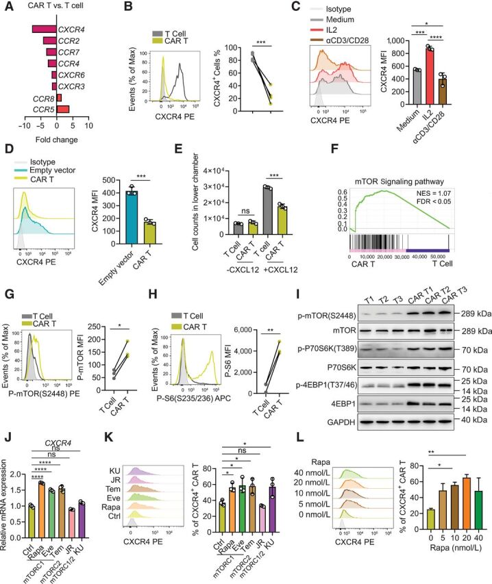
为了探究导致CAR-T细胞在骨髓中浸润不足的原因,研究团队进一步考察了mTORC1和mTORC2信号通路在CAR-T细胞中的调控作用。mTORC1和mTORC2是雷帕霉素靶蛋白(mTOR)的两个主要复合物,它们在细胞代谢、增殖和迁移等方面发挥关键作用。实验结果显示,CAR-T细胞中mTORC1信号的异常激活导致CXCR4水平下降,进而影响了CAR-T细胞向骨髓的浸润能力。CXCR4是一种趋化因子受体,对于免疫细胞向骨髓等组织的迁移至关重要。
雷帕霉素预处理与体内抗肿瘤疗效评估
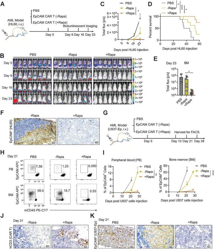
基于上述发现,研究团队进一步考察了雷帕霉素预处理对EpCAM CAR-T细胞的影响。在体外扩增期间,对EpCAM CAR-T细胞进行雷帕霉素预处理,以降低mTORC1活性并上调CXCR4水平。随后,在白血病异种移植小鼠模型中评估了雷帕霉素预处理后的EpCAM CAR-T细胞(包括CXCR4敲低细胞)以及针对AML经典靶点CD33的CAR-T细胞的体内抗肿瘤疗效。
雷帕霉素预处理增强CAR-T细胞浸润与杀伤能力
实验结果显示,雷帕霉素预处理显著增强了CAR-T细胞向骨髓的浸润能力,并提高了它们消除骨髓中AML细胞的程度。这一发现表明,通过降低mTORC1活性并上调CXCR4水平,雷帕霉素预处理能够有效克服CAR-T细胞在骨髓中浸润不足的障碍,从而提高其抗肿瘤疗效。
CXCR4在CAR-T细胞浸润与杀伤中的作用
为了进一步验证CXCR4在CAR-T细胞浸润与杀伤中的作用,研究团队进行了CXCR4敲低实验。实验结果显示,CXCR4敲低显著削弱了雷帕霉素预处理后EpCAM CAR-T细胞的骨髓浸润能力,并减少了骨髓中AML细胞的消除。这一发现进一步证实了CXCR4在CAR-T细胞向骨髓迁移和消除AML细胞中的关键作用。

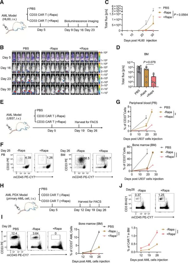
CD33 CAR-T细胞的体内疗效验证
除了EpCAM CAR-T细胞外,研究团队还评估了针对AML经典靶点CD33的CAR-T细胞在雷帕霉素预处理后的体内疗效。实验结果显示,雷帕霉素预处理同样能够增强CD33 CAR-T细胞向骨髓的浸润能力,并提高它们消除骨髓中AML细胞的程度。这一发现表明,雷帕霉素预处理策略具有广泛的适用性,不仅限于特定靶点的CAR-T细胞。
本研究揭示了导致CAR-T细胞在AML治疗中疗效受限的潜在原因,并提出了一种易于实施的预处理策略——雷帕霉素预处理。通过降低mTORC1活性并上调CXCR4水平,雷帕霉素预处理能够显著增强CAR-T细胞向骨髓的浸润能力,并提高它们消除骨髓中AML细胞的程度。这一发现为改进CAR-T细胞疗法在AML治疗中的应用提供了新的思路和方法。
然而,需要注意的是,本研究仍存在一些局限性。例如,虽然雷帕霉素预处理显著增强了CAR-T细胞的浸润与杀伤能力,但其具体机制仍需进一步探究。此外,雷帕霉素作为一种免疫抑制剂,在长期使用过程中可能会对患者的免疫系统产生不良影响。因此,在未来的研究中,需要进一步优化预处理策略,以降低潜在的不良反应并提高治疗效果。
尽管如此,本研究的结果仍具有重要的临床意义和应用价值。它表明,通过合理的预处理策略,可以有效克服CAR-T细胞在AML治疗中面临的诸多挑战,从而提高其疗效和安全性。未来,随着研究的深入和技术的不断进步,相信CAR-T细胞疗法将在AML治疗中发挥越来越重要的作用。

随着对CAR-T细胞疗法在AML治疗中疗效受限原因的深入探究和改进策略的不断提出,我们相信未来将有更多患者受益于这一先进的免疫疗法。未来的研究方向可能包括进一步优化预处理策略、探索新的靶点和CAR结构、以及开发更加精准和个性化的治疗方法。通过这些努力,我们有望实现CAR-T细胞疗法在AML治疗中的广泛应用和疗效提升。
总之,《Rapamycin Pretreatment Rescues the Bone Marrow AML Cell Elimination Capacity of CAR-T Cells》这篇研究论文为我们揭示了雷帕霉素预处理在增强CAR-T细胞消除骨髓中AML细胞能力方面的重要作用。这一发现不仅为改进CAR-T细胞疗法在AML治疗中的应用提供了新的思路和方法,也为其他恶性肿瘤的免疫治疗提供了有益的借鉴和启示。我们期待在未来的研究中看到更多关于CAR-T细胞疗法在AML治疗中的突破性进展和临床应用成果。