19 年
手机商铺
技术资料/正文
281 人阅读发布时间:2025-07-21 09:48
在探索肾细胞癌(Renal Cell Carcinoma, RCC)创新治疗策略的征途中,科学家们一直致力于寻找能够有效抑制肿瘤细胞增殖并改善机体免疫应答的致癌基因靶点。近期,一项关于PAK4(p21-activated kinase 4)靶向蛋白水解靶向嵌合体(Proteolysis Targeting Chimera, PROTAC)药物的研究,为肾细胞癌的综合治疗开辟了新的道路。

肾细胞癌作为泌尿系统最常见的恶性肿瘤之一,其发病机制和治疗策略一直是肿瘤学研究的热点。传统的治疗手段如手术、放疗和化疗,虽在一定程度上能够控制病情,但仍面临复发和转移的风险。近年来,随着免疫治疗和靶向治疗的兴起,肾细胞癌的治疗格局发生了显著变化。然而,寻找更为高效、低毒的靶点药物仍是当前研究的重中之重。
PAK4作为一种丝氨酸/苏氨酸激酶,在多种肿瘤中表现出异常高表达,与肿瘤细胞的增殖、迁移和侵袭密切相关。更重要的是,PAK4还参与调控肿瘤微环境,尤其是免疫微环境,从而影响机体的抗肿瘤免疫应答。因此,PAK4被视为肾细胞癌潜在的治疗靶点。

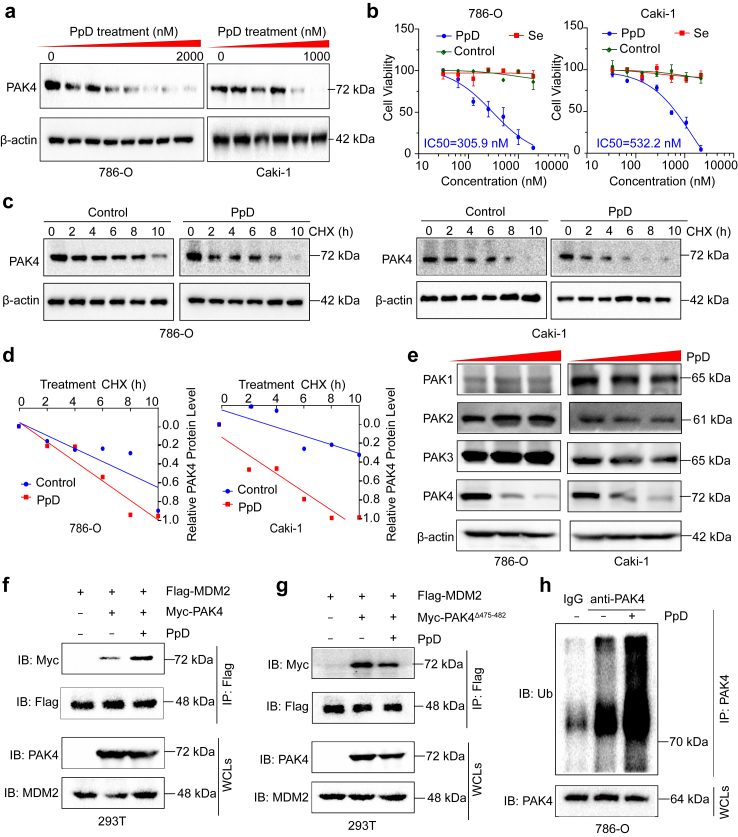
本研究首先通过患者样本分析和信号通路检测,证实了PAK4在肾细胞癌中的高表达,并揭示了其作为治疗靶点的潜在价值。这一步骤是药物研发的基础,也是确保后续研究有效性的关键。
基于PAK4作为靶点的选择,研究团队利用先进的AI软件进行肽类药物设计,成功开发出一种具有PAK4选择性的肽类PROTAC药物。PROTAC药物作为一种新型的治疗策略,通过同时结合靶蛋白和E3泛素连接酶,诱导靶蛋白的泛素化降解,从而实现高效、特异性的靶点抑制。
该肽类PROTAC药物的设计不仅考虑了其对PAK4的选择性,还充分考虑了药物的稳定性和生物利用度。通过结构优化和合成工艺改进,研究团队最终获得了具有高选择性和稳定性的PAK4靶向PROTAC药物,为后续的动物实验和临床应用奠定了坚实基础。
尽管PROTAC药物在体外实验中表现出良好的靶点抑制效果,但如何将其高效递送至肿瘤部位仍是一个挑战。为了解决这一问题,研究团队开发了一种纳米硒递送系统。纳米硒作为一种新型的生物相容性材料,具有良好的稳定性和生物利用度,且易于进行表面修饰和功能化。
通过纳米硒递送系统,研究团队成功实现了PAK4靶向PROTAC药物在肿瘤部位的高效富集和释放。这一步骤不仅提高了药物的抗肿瘤效果,还降低了对正常组织的毒性作用,为药物的临床应用提供了有力保障。

在体外实验中,研究团队首先验证了PAK4靶向PROTAC药物对肾细胞癌细胞的增殖抑制作用。通过细胞增殖实验、克隆形成实验和流式细胞术等方法,研究团队发现该药物能够显著抑制肾细胞癌细胞的增殖能力,并诱导其凋亡。同时,该药物还表现出对正常肾细胞的低毒性作用,进一步证实了其作为肾细胞癌治疗药物的潜在价值。
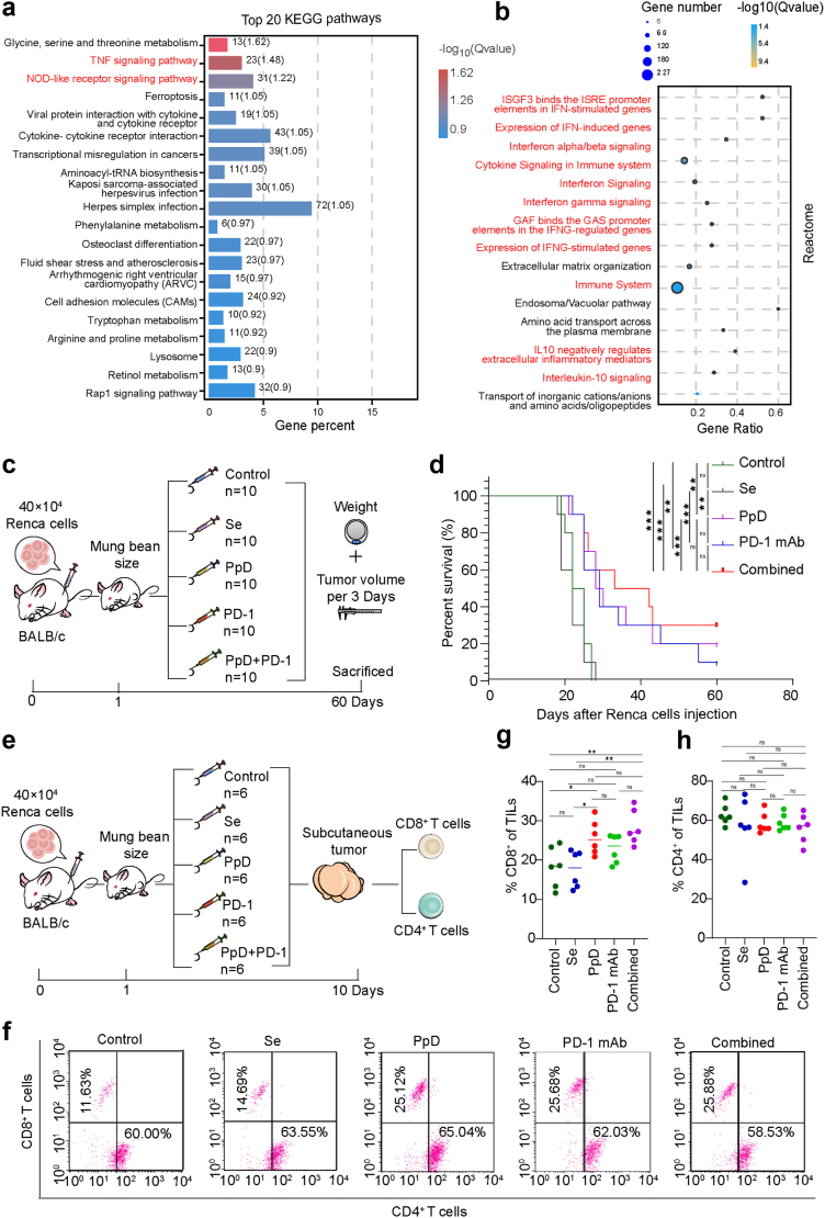
为了进一步验证PAK4靶向PROTAC药物的抗肿瘤效果,研究团队开展了动物实验。通过构建肾细胞癌小鼠模型,研究团队发现该药物能够显著抑制肿瘤的生长和转移,并延长小鼠的生存期。同时,该药物还能够改善小鼠的免疫微环境,增强机体的抗肿瘤免疫应答。这一发现不仅为药物的抗肿瘤机制提供了新的见解,还为其临床应用提供了有力支持。
为了进一步评估PAK4靶向PROTAC药物的临床应用潜力,研究团队还开展了人源肿瘤异种移植(Patient-Derived Xenograft, PDX)和人源肿瘤类器官(Patient-Derived Organoid, PDO)模型实验。这些模型能够更好地模拟人体肿瘤的生长和转移过程,为药物的疗效评估提供更为准确的依据。实验结果显示,该药物在PDX和PDO模型中均表现出显著的抗肿瘤效果,进一步证实了其作为肾细胞癌治疗药物的潜力。

本研究成功开发出一种针对肾细胞癌的PAK4靶向PROTAC药物,并通过体外实验、体内实验以及PDX和PDO模型验证了其抗肿瘤效果和临床应用潜力。该药物不仅能够有效抑制肾细胞癌细胞的增殖和转移,还能够改善机体的免疫微环境,增强抗肿瘤免疫应答。这一发现为肾细胞癌的创新治疗策略提供了新的思路和方法。
然而,值得注意的是,本研究仍处于基础研究阶段,距离药物的临床应用还有一定的距离。在未来的研究中,还需要进一步探索该药物的作用机制、优化给药方案以及评估其长期安全性和有效性等方面的问题。同时,还需要开展更大规模的临床试验,以验证该药物在真实世界中的疗效和安全性。
此外,随着免疫治疗和靶向治疗的不断发展,未来肾细胞癌的治疗策略将更加多元化和个体化。PAK4靶向PROTAC药物作为其中的一种新型治疗手段,有望与其他治疗手段相结合,形成更为高效、低毒的综合治疗方案。这将为肾细胞癌患者提供更多的治疗选择和更好的治疗效果。
综上所述,本研究为肾细胞癌的创新治疗策略提供了新的思路和方法,具有重要的科学意义和临床应用价值。在未来的研究中,我们将继续探索和完善该药物的作用机制和应用方案,以期为肾细胞癌患者带来更多的福音。
| 名称 | 货号 | 规格 |
| Rabbit anti-Phospho-PAK4(Ser474) Polyclonal Antibody | abs146701-100ul | 100ul |
| Rabbit anti-Phospho-PAK4(Ser474) Polyclonal Antibody | abs146701-50ul | 50ul |
| p53 (2B2.68) | sc-71817 | 200μg/ml |