19 年
手机商铺
技术资料/正文
257 人阅读发布时间:2025-07-31 09:52
Single-cell multi-omics analysis identifies two distinct phenotypes of newly-onset microscopic polyangiitis
摘要
自身免疫性血管炎的临床异质性仍是一个未解之谜。本研究采用单细胞转录组分析技术,对新发病的显微镜下多血管炎(MPA)患者的外周血单核细胞(PBMC)进行了深入分析。结果显示,活化的CD14+单核细胞比例增加以及表达干扰素特征基因(ISGs)的CD14+单核细胞比例增加是MPA的显著特征。进一步的患者特异性分析将MPA分为两组:MPA-MONO组和MPA-IFN组。MPA-MONO组以持续存在的高比例活化CD14+单核细胞为特征,患者临床上表现为单核细胞比例增加和复发率高;而MPA-IFN组则以高比例的ISG+CD14+单核细胞为特征,患者血清干扰素-α浓度高且对免疫抑制治疗反应良好。本研究为MPA的免疫表型分类提供了重要依据,并为个性化治疗和预后预测提供了临床启示。
背景介绍
ANCA相关性血管炎(AAV)是一类复杂的自身免疫性疾病,其特点是产生抗中性粒细胞胞浆抗体(ANCA),导致小血管发生炎症性损害。AAV临床表现多样,且缺乏特异性标志物,使得诊断和治疗变得困难,从而增加了患者的死亡和残疾风险。近期,一篇发表在Nature Communications上的文章“Single-cell multi-omics analysis identifies two distinct phenotypes of newly-onset microscopic polyangiitis”通过单细胞技术深入探究了AAV的免疫表型分类,为个体化治疗提供了有价值的见解。

ANCA相关性血管炎主要分为显微镜下多血管炎(MPA)、肉芽肿伴多血管炎(GPA)和嗜酸细胞性肉芽肿伴多血管炎(EGPA)三种类型。本研究以MPA为研究对象,特别是以髓过氧化物酶(MPO)为抗原的MPA,进行深入探讨。
研究设计
本研究选取了8份来自新患未经治疗的MPA患者的PBMC样本,7份来自正常人的PBMC样本,以及3份来自新患经免疫抑制治疗后的MPA患者的PBMC样本。
采用组学方法包括单细胞RNA测序(scRNA-seq)、细胞表面蛋白质组测序(CITE-seq)和细胞质谱流式细胞术(CyTOF)对样本进行分析。这些技术共同揭示了MPA患者PBMC中免疫细胞的异质性,并帮助确定了MPA的两种不同免疫表型。

研究结果
为了深入分析MPA细胞的特征,研究者利用10x Genomics平台对15例PBMC样本进行了全面的分析,同时获取了单细胞转录组和单细胞表面蛋白的表达数据。经过预处理、比对及严格的质量控制后,成功对剩余的109,350个细胞进行了精确注释,并鉴定出28个独特的细胞簇(图2b)。
通过细致的分群比较,研究者发现MPA患者的plasma细胞、CD14+单核细胞以及增殖中的CD4+T细胞比例显著增加,而CD8+初始T细胞、黏膜相关恒定T细胞(MAIT)、γδT细胞、经典树突状细胞(cDC)以及AXL+树突状细胞(ASDC)的比例则呈现下降趋势(图2c-f)。值得注意的是,γδT细胞和MAIT细胞在介导早期天然免疫反应中发挥着关键作用,并且与对抗髓过氧化物酶(MPO)的自身免疫反应密切相关。γδT细胞能够迁移到淋巴结中,促进树突状细胞的成熟与激活。
研究者推测,上述细胞类型比例的变化可能是由于γδT细胞和树突状细胞从PBMC中被招募到组织和淋巴结中所致。此外,研究还发现了一个显著特征:CD14+单核细胞数量显著增加,而CD8+初始T细胞数量减少,这一特征在临床上的MPA免疫检测中同样得到了验证。这些发现为深入理解MPA的发病机制提供了重要的线索。

2. MPA的两种主要表型分类
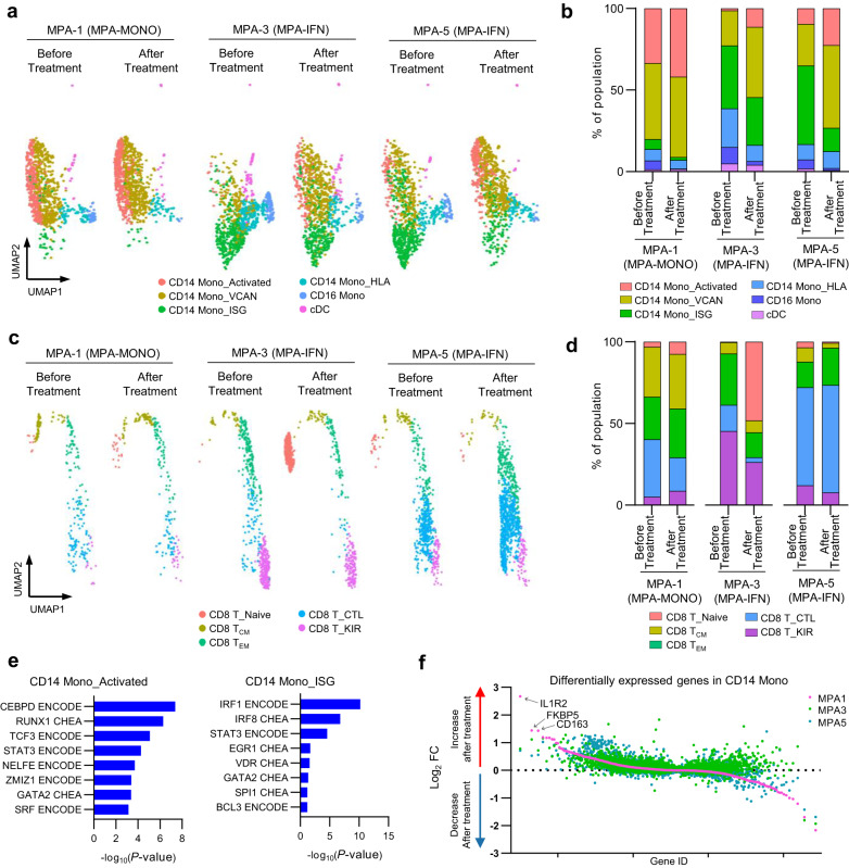
为了更深入地理解MPA的异质性,研究者对monocyte细胞和CD8+T细胞进行了细致的亚群细分,并利用Milo包进行了差异丰富度的计算(图3c, 3g)。基于已知的marker基因,monocyte细胞被成功细分为六个亚群:CD14 Mono_Activated(活化的CD14+单核细胞)、CD14 Mono_VCAN、CD14 Mono_ISG(表达干扰素特征基因的CD14+单核细胞)、VCD14 Mono_HLA、CD16 Mono和cDC;而CD8+T细胞则被分为五个亚群:CD8 T_Naïve(初始CD8+T细胞)、CD8 T_CM(中央记忆CD8+T细胞)、CD8 T_EM(效应记忆CD8+T细胞)、CD8 T_CTL(细胞毒性T淋巴细胞)和CD8 T_KIR(KIR+CD8+T细胞)。
通过对这些亚群的分析,研究者发现MPA的特征包括活化的CD14+单核细胞比例增加、表达ISG的CD14+单核细胞增多、具有细胞毒性活性的CD8+T细胞比例上升以及KIR+CD8+T细胞数量的增加。
为了进一步验证这些发现,并对MPA进行更精确的分类,研究者对8名MPA病人的分群结果和差异基因进行了深入分析。基于这些分析,MPA被分为三个免疫学表型:MPA-1和MPA-2由于高表达CD14+单核细胞而被归为MPA-MONO组;MPA-3、MPA-4和MPA-5则因高表达ISG的CD14+单核细胞而被归为一组,但考虑到其特异性,最终与MPA-6、MPA-7和MPA-8(尽管它们表现出不同的特征,但在此分析中未形成明确的亚群)区分开,后者被暂定为MPA-other组(图4)。然而,值得注意的是,在深入分析后,研究者更聚焦于MPA-MONO组和以高表达ISG的CD14+单核细胞为特征的另一组(可视为MPA-IFN组,以突出其干扰素特征),这两组构成了MPA的主要免疫学表型分类。这一发现为MPA的个性化治疗和预后预测提供了重要的临床启示。


3. MPA表型与治疗反应的关联性
为了深入探究MPA不同表型与治疗反应之间的关系,研究者对MPA-1、MPA-2和MPA-3三位患者(分别代表MPA-MONO和MPA-IFN等不同表型)在免疫治疗前后的细胞比例以及预后表现进行了详细比较。
研究结果显示,经过治疗后,MPA-MONO表型的患者表现出对免疫治疗的抵抗性,其细胞比例和活化状态在治疗前后并未发生显著变化。相反,MPA-IFN表型的患者则与肾脏症状的出现和高MPO-ANCA滴度密切相关,并且对这一治疗表现出了良好的反应,细胞比例和相关炎症标志物在治疗后有所下降。
进一步的通路分析为这一发现提供了有力支持。研究证实,转录因子CEBPD和RUNX1在CD14 Mono_Activated亚群的活化过程中发挥着关键作用,而这种亚群的增加正是MPA-MONO表型的显著特征。这表明,针对这些转录因子的调控可能是改善MPA-MONO表型患者治疗反应的有效途径。
基于这些发现,研究者提出了针对不同MPA表型患者的临床管理策略。对于MPA-MONO表型的患者,由于其对传统免疫治疗抵抗,因此可能需要探索以单核细胞为靶点的创新疗法。而对于MPA-IFN表型的患者,由于其与B细胞活化和干扰素信号通路的密切关联,因此可能更适合采用B细胞特异性疗法或抗干扰素治疗等策略。这些建议为MPA的个性化治疗提供了重要的参考依据,有望进一步提高患者的治疗效果和预后质量。

总结
本研究通过运用先进的单细胞多组学分析技术,成功鉴定并揭示了两种新的MPA(显微镜下多血管炎)表型:MPA-MONO和MPA-IFN。这一发现不仅深化了我们对AAV(抗中性粒细胞胞浆抗体相关性血管炎)临床异质性的理解,而且明确指出了这种异质性与其免疫学基础之间的紧密联系。
具体而言,MPA-MONO表型以活化的CD14+单核细胞数量增加为特征,而MPA-IFN表型则与表达干扰素特征基因的CD14+单核细胞数量增多及相关的免疫学改变有关。这些发现为我们理解MPA的不同免疫学表型提供了新的视角,强调了免疫系统在AAV发病机制中的重要作用。
更重要的是,本研究还为临床治疗提供了可能的个性化策略。针对不同MPA表型的患者,我们可以考虑采用不同的治疗方法和药物,以更有效地控制病情并改善患者的生活质量。例如,对于MPA-MONO表型的患者,可以考虑采用针对单核细胞的治疗策略;而对于MPA-IFN表型的患者,则可能更适合采用抗干扰素治疗或B细胞特异性疗法等。
综上所述,本研究不仅为我们理解MPA的免疫学基础提供了新的见解,而且为AAV的临床治疗开辟了新的思路,有望推动该领域研究的进一步发展。
| 名称 | 货号 | 规格 |
| 兔单细胞BCR FL扩增试剂盒(BD平台) | abs60591-4T | 4T |
| 小鼠单细胞测序数据包1G | LXSCSM01-1 | EA |
| 单细胞测序 | JL230703542 | EA |
| 单细胞测序服务(双中心) | LX-Scseq-SVC | EA |