19 年
手机商铺
技术资料/正文
220 人阅读发布时间:2025-07-31 10:01
神经炎症是阿尔茨海默病、精神分裂症和与年龄相关的认知衰退等神经退行性疾病的重要发病机制。调节性T细胞(Tregs)具有强大的抗炎特性,能够调节由中枢神经系统炎症反应引起的神经退行性疾病。然而,Tregs在神经炎症相关认知功能障碍中的作用尚不清楚。本研究通过一系列实验,探讨了富含色氨酸的饮食如何通过影响Htr7+ Tregs来减轻脂多糖(LPS)诱导的神经炎症和认知障碍,为神经炎症和认知障碍的治疗提供了新的思路。

神经炎症作为神经退行性疾病的核心机制,一直受到广泛关注。在神经炎症过程中,免疫细胞被激活并释放炎症介质,导致神经元损伤和功能障碍。Tregs作为免疫系统的重要组成部分,具有抑制免疫反应和减轻炎症的能力。近年来,研究发现Htr7+ Tregs表达与神经系统相关的独特基因,包括编码5-HT7血清素受体的Htr7基因,可能在神经炎症和认知功能障碍中发挥重要作用。然而,Htr7+ Tregs的具体作用机制尚不清楚。
本研究旨在探讨富含色氨酸的饮食对Htr7+ Tregs的影响,以及这种影响如何减轻LPS诱导的神经炎症和认知障碍。通过这一研究,我们期望能够为神经退行性疾病的治疗提供新的策略。

实验选用8周龄的C57BL/6J小鼠作为实验动物。小鼠被随机分为两组:实验组和对照组。实验组小鼠给予富含色氨酸的饮食(色氨酸含量为0.6%),而对照组小鼠则给予正常饮食(色氨酸含量为0.16%)。
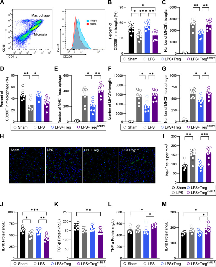
通过脑室注射LPS建立神经炎症介导的认知功能障碍模型。注射后,定期检测小鼠的认知功能,包括学习、记忆和反应能力等。同时,通过流式细胞术检测Tregs的激活和浸润情况,以评估Tregs在神经炎症过程中的作用。
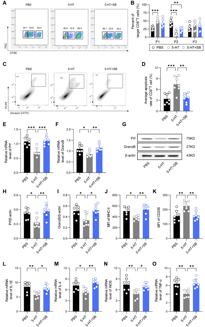
为了进一步验证5-HT和5-HT7受体对Tregs的影响,将原代Tregs分别与原代CD8+ T细胞和原代小胶质细胞共培养。通过体外实验观察5-HT和5-HT7受体对Tregs免疫抑制功能的影响。此外,为了更深入地了解Htr7+ Tregs的作用机制,使用慢病毒转染技术敲低Rag1-/-小鼠中Tregs的Htr7表达,并观察其对神经炎症和认知功能的影响。

研究结果显示,富含色氨酸的饮食能够显著逆转LPS诱导的认知功能障碍。与对照组相比,实验组小鼠在学习、记忆和反应能力等方面均表现出更好的表现。这一结果表明,富含色氨酸的饮食对认知功能具有积极的改善作用。
进一步的研究发现,富含色氨酸的饮食能够增加外周血中的5-HT水平。5-HT作为一种重要的神经递质,在调节神经系统功能中发挥着重要作用。本研究发现,5-HT水平的升高与认知功能的改善呈正相关关系,提示5-HT可能参与了富含色氨酸饮食对认知功能的改善作用。
通过流式细胞术检测发现,富含色氨酸的饮食能够促进Htr7+ Tregs的激活与增殖。与对照组相比,实验组小鼠中Htr7+ Tregs的数量和活性均显著增加。这一结果表明,富含色氨酸的饮食能够激活和增殖Htr7+ Tregs,从而增强其对神经炎症的抑制作用。
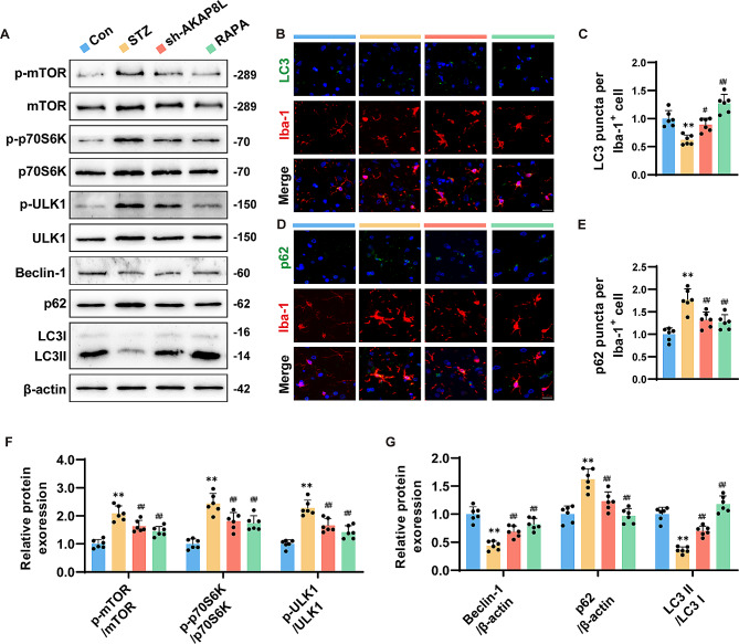
为了验证Htr7+ Tregs对神经炎症的抑制作用,本研究观察了Htr7+ Tregs对LPS诱导的神经炎症的影响。结果显示,Htr7+ Tregs能够显著减轻LPS介导的神经炎症,减少炎症介质的释放和神经元的损伤。这一结果表明,Htr7+ Tregs具有强大的抗炎能力,能够减轻神经炎症对神经系统的损害。
体外验证实验结果显示,5-HT和5-HT7受体能够增强Tregs对CD8+ T细胞和小胶质细胞的免疫抑制功能。这一结果表明,5-HT和5-HT7受体在Tregs的免疫调节过程中发挥着重要作用,能够增强Tregs的抗炎能力。
为了更深入地了解Htr7+ Tregs的作用机制,本研究在Rag1-/-小鼠中进行了实验。结果显示,敲低Htr7表达后,Rag1-/-小鼠的神经炎症和认知功能障碍显著加重。这一结果表明,Htr7+ Tregs在减轻神经炎症和认知障碍中发挥着关键作用。

本研究通过一系列实验探讨了富含色氨酸的饮食对Htr7+ Tregs的影响,以及这种影响如何减轻LPS诱导的神经炎症和认知障碍。研究结果显示,富含色氨酸的饮食能够增加外周血中的5-HT水平,促进Htr7+ Tregs的激活与增殖,从而减轻神经炎症和认知障碍。此外,5-HT和5-HT7受体能够增强Tregs的免疫抑制功能,进一步证实了Htr7+ Tregs在神经炎症和认知功能障碍中的重要作用。
本研究为神经退行性疾病的治疗提供了新的策略。通过调节饮食中的色氨酸含量,可以增加外周血中的5-HT水平,进而促进Htr7+ Tregs的激活与增殖,减轻神经炎症和认知障碍。这一发现为神经退行性疾病的治疗提供了新的思路和方法。
然而,本研究仍存在一些局限性。例如,实验动物的选择和模型建立可能存在一定的局限性,导致实验结果不能完全代表人类疾病的情况。此外,虽然本研究发现了Htr7+ Tregs在神经炎症和认知功能障碍中的重要作用,但具体的分子机制仍需进一步深入研究。
未来,我们将继续探索Htr7+ Tregs在神经炎症和认知功能障碍中的具体作用机制,以及如何通过调节饮食和免疫系统来预防和治疗神经退行性疾病。同时,我们也将关注其他与神经炎症和认知功能障碍相关的免疫细胞和分子机制,为神经退行性疾病的治疗提供更全面的策略和方法。
总之,本研究通过探讨富含色氨酸的饮食对Htr7+ Tregs的影响,为神经退行性疾病的治疗提供了新的思路和方法。我们相信,在未来的研究中,我们将能够更深入地了解神经炎症和认知功能障碍的发病机制,并开发出更有效的治疗方法,为患者带来更好的治疗效果和生活质量。
| 名称 | 货号 | 规格 |
| HU/MO TGFB1 UNCOATED ELISA | BE0095-5MG | 5MG |
| InVivoMAb polyclonal rabbit IgG | BE0095-25MG | 25MG |
| InVivoMAb polyclonal rabbit IgG | BE0095-1MG | 1MG |
| InVivoMAb polyclonal rabbit IgG | BE0095-50MG | 50MG |