19 年
手机商铺
技术资料/正文
345 人阅读发布时间:2025-02-25 13:36
近日,华东理工大学、中国科学技术大学等多个研究机构的科研团队在Nature Methods杂志上发表了一项题为“Genetically encoded fluorescent sensors reveal dynamic regulation of NADPH metabolism”的重要研究成果。该研究成功开发了一系列高性能的遗传编码荧光探针iNap,这些探针能够特异性地检测NADPH,实现了在活体、活细胞以及各种亚细胞结构中对NADPH代谢的高时空分辨检测与成像,为细胞代谢研究开辟了新的视野。

烟酰胺腺嘌呤二核苷酸(NADH/NAD+)及其磷酸化形式(NADPH/NADP+)作为生物体内两对至关重要的辅酶和核心代谢物,一直以来都是评价细胞代谢状态的关键指标。它们与衰老及相关疾病,如癌症、糖尿病、肥胖症、心脑血管疾病以及神经性退行性疾病等的发生发展密切相关。然而,传统的细胞代谢检测方法,如酶学、色谱、质谱等,不仅破坏了细胞或生物体的完整性,还难以应用于高通量筛选,这极大地限制了细胞代谢研究的深度和广度。

为了解决这一问题,华东理工大学的杨弋教授、赵玉政研究员课题组与中国科学技术大学的刘海燕教授课题组携手合作,经过多年的不懈努力,终于在这一领域取得了重大突破。他们基于前期的研究成果,即一系列遗传编码的NADH荧光探针和第二代细胞代谢荧光探针SoNar,通过对底物结合蛋白的理性设计和改造,成功开发出了特异性检测NADPH的荧光探针iNap。
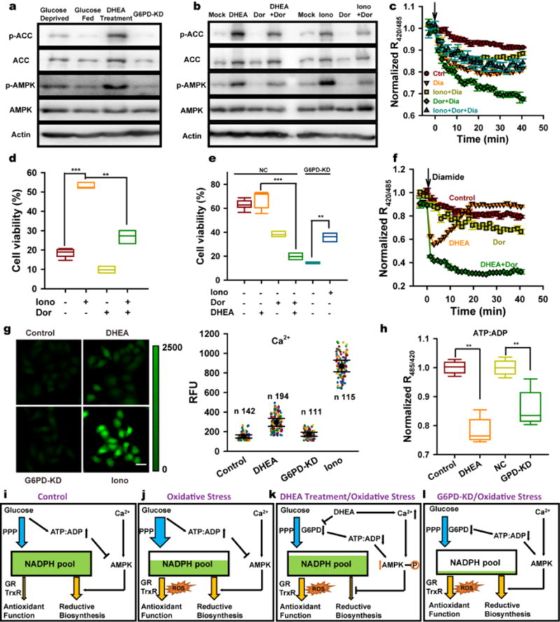
这一新技术的诞生,使得研究人员能够在活体、活细胞及各种亚细胞结构中对NADPH代谢进行高时空分辨的检测与成像。利用iNap,他们精确测定了癌细胞内不同亚细胞结构中NADPH的水平,并发现其水平受到NAD激酶和葡萄糖-6-磷酸脱氢酶(G6PD)活性的调节。进一步的研究还证明,在氧化应激条件下,癌细胞内的NADPH代谢受到葡萄糖水平的动态调节。这些发现不仅揭示了NADPH代谢在癌细胞中的重要作用,也为抗癌药物的开发提供了新的思路。

此外,研究团队还发现人体内源性类固醇激素脱氢表雄酮(DHEA)能够通过抑制G6PD活性和激活AMPK活性,对NADPH代谢实现双向调节作用。鉴于AMPK信号通路在衰老、糖尿病、肥胖症以及癌症中的重要角色,这一研究结果有望为DHEA作为一种药物和膳食补充剂在这些疾病方面的应用提供科学依据。
值得一提的是,iNap的应用前景远不止于此。它还被发现与巨噬细胞免疫激活以及机体创伤反应密切相关。作为细胞内的还原力,NADPH在生理或病理条件下都发挥着重要作用。因此,细胞代谢荧光探针iNap不仅可应用于抗氧化、AMPK、脂肪酸合成等代谢途径与通路的分析,还可用于衰老及相关疾病创新药物的发现。

这项研究成果的发表,不仅标志着华东理工大学和中国科学技术大学在细胞代谢研究领域取得了重要进展,也为全球范围内的科研人员提供了新的研究工具和方法。相信在不久的将来,这一突破性技术将推动细胞代谢研究迈向新的高度,为人类健康事业作出更大的贡献。
| 名称 | 货号 | 规格 |
| Acetyl-CoA Carboxylase (C83B10) Rabbit mAb | 3676T | 20ul |
| Acetyl-CoA Carboxylase (C83B10) Rabbit mAb | 3676S | 100ul |
| PGD (G-2) | sc-398977 | 200ug/ml |
| G6PD (G-12) | sc-373886 | 200ug/ml |