19 年
手机商铺
技术资料/正文
160 人阅读发布时间:2025-02-25 13:40
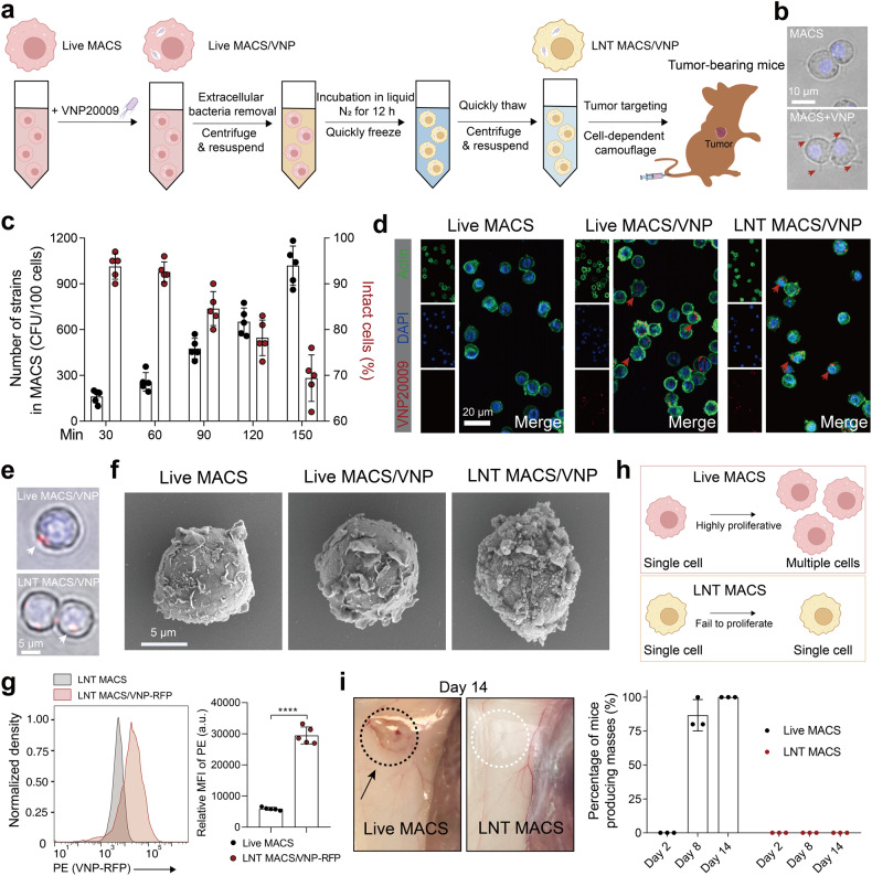
近日,一篇题为《Camouflaging attenuated Salmonella by cryo-shocked macrophages for tumor-targeted therapy》的研究论文在Signal Transduction and Targeted Therapy上发表,引起了广泛的关注。该研究提出了一种创新的策略,利用冷冻休克巨噬细胞作为载体,伪装减毒沙门氏菌,从而实现更为有效的肿瘤靶向治疗。

减毒沙门氏菌作为一种活细菌介导的抗肿瘤疗法,近年来备受瞩目。然而,如何在保持其生物安全性的同时,提高其在肿瘤组织中的靶向递送效率,一直是限制其临床转化的关键问题。为了解决这一难题,研究者们巧妙地采用了冷冻休克巨噬细胞的策略。
在这项研究中,研究者们首先构建了一种含有减毒鼠伤寒沙门氏菌VNP20009的巨噬细胞系。随后,他们利用液氮对巨噬细胞进行冷休克处理,制备出“死亡”但“有功能”的负载沙门氏菌的巨噬细胞。这些“死”巨噬细胞在冷冻休克后,虽然失去了原有的致病性,但其细胞结构仍然保持完整,且胞内的沙门氏菌仍然保留了原有的生物活性。

通过这种方法,研究者们成功地实现了沙门氏菌的伪装和递送。实验结果显示,平均每100个冷冻休克的巨噬细胞能够负载约257个活细菌。这些工程化的细胞在全身给药后,能够有效地避免细菌免疫原性诱导的中性粒细胞在外周血中的招募和激活,从而减少了中性粒细胞对细菌的清除。
更为重要的是,这种策略在肿瘤部位实现了有效的细菌富集。在肿瘤微环境中,这些被递送的沙门氏菌能够进一步发挥其抗肿瘤作用。实验结果显示,该策略强烈地激活了肿瘤微环境,包括增加抗肿瘤效应细胞(如M1样巨噬细胞和CD8+ Teffs)的数量,并减少促肿瘤效应细胞(如M2样巨噬细胞和CD4+ Tregs)的数量。这些变化最终提高了抗肿瘤功效,在H22荷瘤小鼠模型中表现出了显著的抗肿瘤效果。

这项研究的意义在于,它提出了一种全新的策略来解决活细菌介导的抗肿瘤疗法中的安全性和有效性问题。通过冷冻休克巨噬细胞伪装减毒沙门氏菌,研究者们成功地实现了沙门氏菌在肿瘤组织中的高效递送和富集,从而提高了其抗肿瘤效果。这一策略有望为癌症治疗提供新的思路和方向,进一步扩大活细菌在癌症治疗中的应用前景。
综上所述,这篇研究论文不仅展示了冷冻休克巨噬细胞伪装减毒沙门氏菌用于肿瘤靶向治疗的可行性和有效性,还为癌症免疫疗法的未来发展提供了重要的参考和借鉴。随着研究的深入和技术的不断进步,相信这种创新的策略将在未来的癌症治疗中发挥越来越重要的作用。
| 名称 | 货号 | 规格 |
| 预染蛋白Marker(10-180kDa) | abs922-500ul | 500ul |
| 预染蛋白Marker(10-180kDa) | abs922-250ul | 250ul |
| 组织/细胞裂解液(多因子检测) | abs9225-500ml | 500ml |
| Goat anti-Rabbit IgG-FITC Antibody | abs20004-1ml | 1ml |