19 年
手机商铺
技术资料/正文
89 人阅读发布时间:2025-02-25 13:42
前言
三阴性乳腺癌,作为一种雌激素受体、孕激素受体及HER2均为阴性的乳腺癌亚型,因其缺乏有效的治疗靶点而备受医学界关注。近期,复旦大学附属肿瘤医院、复旦大学上海医学院及复旦大学病理研究所的研究团队,在国际权威生物医学期刊《血液学肿瘤学杂志》上发表了一项突破性研究成果,揭示了精子相关抗原5(SPAG5)在三阴性乳腺癌中的重要作用,为这一难治性疾病提供了新的治疗思路。

研究结果
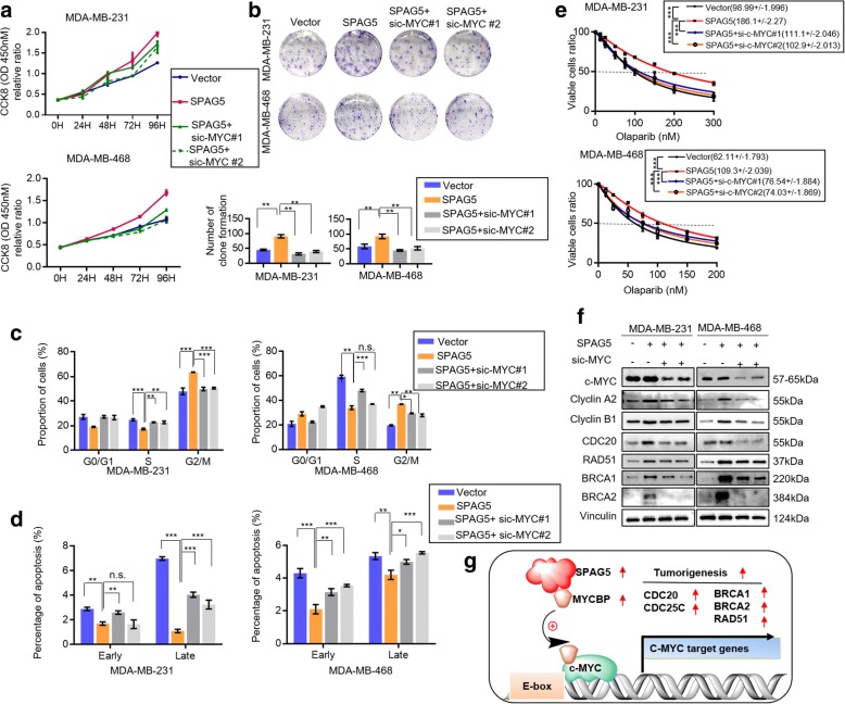
SPAG5,作为一种细胞有丝分裂纺锤体相关蛋白,由SPAG5基因编码,此前已知参与宫颈癌和膀胱癌的多种生物学过程。然而,SPAG5在三阴性乳腺癌中的具体作用机制一直不明确。为了深入探究这一问题,研究团队采用了定量实时聚合酶链反应(qRT-PCR)、蛋白质免疫印迹法及免疫组织化学等多种技术手段,对三阴性乳腺癌患者的SPAG5表达进行了全面检测。

研究结果显示,与配对的相邻非癌组织相比,三阴性乳腺癌组织中的SPAG5表达水平显著升高。进一步分析发现,SPAG5高表达的三阴性乳腺癌患者淋巴结转移和局部复发的风险较高,无病生存期也显著缩短。这表明SPAG5的表达水平与三阴性乳腺癌的恶性程度及预后密切相关。
为了揭示SPAG5在三阴性乳腺癌中发挥作用的机制,研究团队进行了深入的体外和体内研究。通过基因组富集分析,他们发现SPAG5高表达与细胞周期及ATR→BRCA通路显著相关。体外和体内功能测定则进一步证实,SPAG5表达可以促进肿瘤生长。
更为重要的是,研究团队还发现,当SPAG5基因表达被沉默时,三阴性乳腺癌细胞对PARP抑制剂奥拉帕利(奥拉帕尼)的敏感性显著增加。这一发现为三阴性乳腺癌的靶向治疗提供了新的可能性。

在作用机制方面,研究团队发现SPAG5通过与c-MYC结合蛋白相互作用,可以提高c-MYC结合蛋白水平并引起c-MYC转录活性增加。进而,c-MYC转录活性的增加促进了其靶基因(如CDC20、CDC25C、BRCA1、BRCA2及RAD51)的表达,这些靶基因在细胞周期调控和DNA修复中发挥着重要作用。因此,减少c-MYC结合蛋白或c-MYC基因表达可以抑制SPAG5所致的三阴性乳腺癌的细胞周期和细胞增殖。
研究总结
综上所述,这项研究不仅揭示了SPAG5在三阴性乳腺癌中的重要作用,还发现了SPAG5 → c-MYC结合蛋白 → c-MYC这一新的信号通路。该通路有望成为三阴性乳腺癌的潜在治疗靶点,为这一难治性疾病的治疗带来新的希望。此外,研究团队还发现SPAG5基因表达沉默可以增加三阴性乳腺癌对PARP抑制剂奥拉帕利的敏感性,这为未来的临床试验提供了重要线索。未来,针对SPAG5的靶向药物研发以及联合PARP抑制剂的治疗策略可能成为三阴性乳腺癌治疗的新方向。

该研究成果不仅为三阴性乳腺癌的精准治疗提供了理论基础,也为其他难治性肿瘤的治疗提供了新的思路和方法。随着研究的深入和技术的不断进步,相信未来会有更多针对三阴性乳腺癌的有效治疗方法问世,为患者带来更好的治疗效果和生活质量。
| 名称 | 货号 | 规格 |
| Anti-SPAG5 | HPA022008-25ul | 25ul |
| c-Myc/N-Myc (D3N8F) Rabbit mAb | 13987T | 20ul |
| Mouse (G3A1) mAb IgG1 Isotype Control | 5415S | 250ug |
| Rabbit anti-CDC20 Polyclonal Antibody | abs135883-50ug | 50ug |