19 年
手机商铺
技术资料/正文
166 人阅读发布时间:2025-02-26 13:16
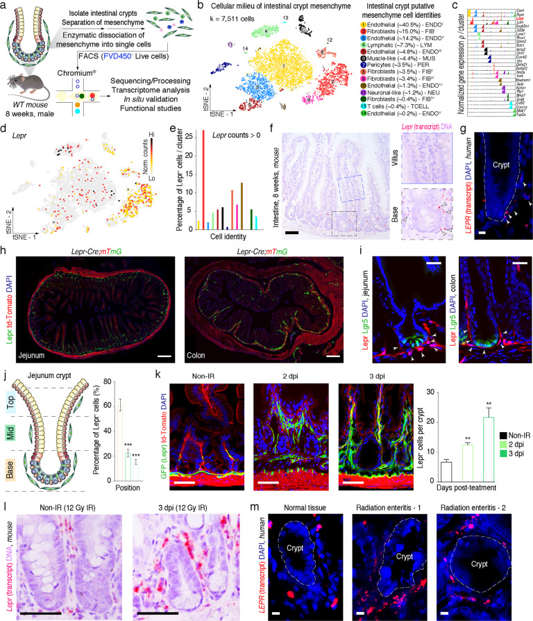
近日,中国农业大学营养与健康系的吕聪课题组与生物学院的于政权课题组携手在Cell research期刊上发表了一项题为“Lepr+ mesenchymal cells sense diet to modulate intestinal stem/progenitor cells via Leptin–Igf1 axis”的研究成果。该研究深入探索了肠道干细胞间充质微环境对饮食变化的响应机制,为预防饮食引起的肠道疾病提供了新的科学理论依据。

随着生活方式的改变,饮食已成为影响人体健康的重要因素之一,特别是高脂饮食,被证实会显著增加炎症性肠病和结直肠癌等肠道疾病的患病风险。在肠道稳态维持和损伤修复过程中,肠道干细胞发挥着至关重要的作用。然而,关于肠道干细胞间充质微环境的组成及其如何响应饮食状态变化来调控干细胞功能的机制,一直以来都是该领域的研究热点和难点。

此次研究,吕聪课题组与于政权课题组通过先进的单细胞测序技术,成功鉴定出一种新型的Lepr+间充质细胞。这些细胞特异性地分布在肠道干细胞周围,成为肠道干细胞间充质微环境信号的重要来源。研究团队发现,Lepr+间充质细胞能够敏锐地感知饮食状态的变化。在高脂饮食条件下,Lepr+间充质细胞的丰度显著增加;而在禁食状态下,其数量则显著减少。这一发现揭示了Lepr+间充质细胞在肠道稳态维持中的重要作用。
进一步的研究表明,Lepr+间充质细胞通过响应Leptin-STAT3信号通路上调胰岛素生长因子Igf1的表达。随后,Igf1通过间充质-上皮信号轴,即间充质Igf1-上皮Igf1r信号轴,促进肠道干细胞的增殖,从而加快肠上皮的损伤修复过程。这一发现不仅揭示了Lepr+间充质细胞在肠道干细胞增殖和肠上皮损伤修复中的关键作用,还为制定有效的食源性干预策略提供了重要的科学依据。

于政权教授指出,解析肠道干细胞间充质微环境对于阐明肠道干细胞和肠道稳态调控规律具有重要意义。此外,该研究还有助于揭示炎症性肠病等肠道疾病的致病机理。研究团队发现,在营养充裕时,Lepr+间充质细胞通过响应饮食状态增加肠上皮吸收面积,进而促进机体的能量储存。这一发现揭示了Lepr+间充质细胞是连接系统性饮食与局部肠道上皮功能的重要介质,为我们更深入地认识机体能量储存机制提供了新的视角。
总的来说,吕聪课题组与于政权课题组的研究成果不仅深化了我们对肠道干细胞间充质微环境组分的异质性和复杂性的认识,更重要的是揭示了机体能量储存的新机制。这些发现将为制定肠道相关疾病的营养干预策略提供重要的科学理论指导,有望为预防和治疗肠道疾病开辟新的途径。

该研究的成功离不开国家重点研发计划、国家自然科学基金、国家重点实验室开放基金、国家博士后创新人才计划和“111计划”项目的资助。同时,中国农业大学生物学院博士研究生邓敏和加州大学尔湾分校的博士后Christian F. Guerrero-Juarez作为共同第一作者,为研究的顺利进行做出了重要贡献。吕聪副教授和于政权教授作为共同通讯作者,也对该研究的成功发表了重要见解。
| 名称 | 货号 | 规格 |
| Caspase-3 (D3R6Y) Rabbit mAb | 14220S | 100ul |
| Phospho-4E-BP1 (Thr37/46) (236B4) Rabbit mAb | 2855S | 100ul |
| Phospho-Akt (Ser473) (D9E) XP® Rabbit mAb | 4060S | 100ul |
| Caspase-3 (D3R6Y) Rabbit mAb | 14220T | 20ul |