19 年
手机商铺
技术资料/正文
290 人阅读发布时间:2025-02-26 13:18
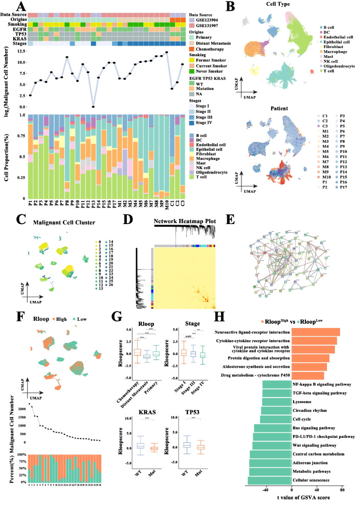
在肿瘤免疫学的广阔研究领域中,贵州医科大学曾柱教授的研究团队近日取得了令人瞩目的新进展。他们的研究成果以论文形式发表在国际知名肿瘤学杂志《Molecular Cancer》上,题为“Aberrant R-loop–mediated immune evasion, cellular communication, and metabolic reprogramming affect cancer progression: A single-cell analysis”。该论文不仅揭示了异常的R-loop如何通过介导免疫逃逸、细胞通讯和代谢重编程影响癌症进展的分子机制,还为癌症治疗提供了新的理论基础和潜在的治疗策略。

R-loop,这一在基因转录过程中形成的特殊三链核酸结构,由DNA:RNA杂合体和置换的非模板DNA单链组成,广泛存在于生物基因组中。然而,当R-loop稳态失调时,它与人类多种疾病的关联便凸显出来。特别是在癌症领域,异常的R-loop已被证实与基因组不稳定性和复制压力密切相关,这是肿瘤细胞的典型特征。因此,科学家们推测R-loop可能是癌症的潜在驱动因素。

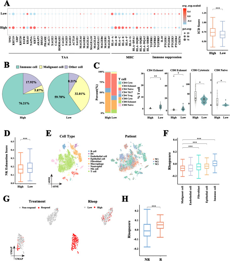
尽管越来越多的证据表明R-loop与癌症之间存在关联,但直接证明R-loop影响癌症进程的证据仍然稀缺,它们之间的因果关系也难以确立。曾柱教授团队的研究正是填补了这一空白。他们通过深入的单细胞分析,发现异常的R-loop能够通过多种途径促进癌症的进展。具体来说,这些异常的R-loop能够介导免疫逃逸,使肿瘤细胞能够逃避免疫系统的监视和清除;同时,它们还能影响细胞间的通讯,打乱正常的细胞间信息传递过程;此外,异常的R-loop还能引发代谢重编程,使肿瘤细胞能够更有效地利用营养物质来支持其快速生长和分裂。

该论文不仅揭示了R-loop在癌症进展中的新机制,还提出了具有临床应用潜力的新发现。研究团队构建了一个R-loop评分系统,这一评分在多种癌症中都具有重要的预后价值。这意味着医生可以通过检测患者的R-loop水平来预测其癌症的进展和预后情况。此外,该评分系统还可应用于临床预测患者的抗肿瘤治疗反应,为个性化治疗方案的制定提供了有力支持。
更令人兴奋的是,研究团队还发现了一个新的R-loop调节因子——FANCI。这一因子能够通过改变R-loop在细胞内的分布来调节癌症相关信号通路(如Ras)的活性,从而参与癌症的进展过程。这一发现不仅为基于R-loop或R-loop调节因子的癌症治疗策略提供了理论基础,还为开发新的抗癌药物提供了潜在靶点。

曾柱教授团队的这一研究成果得到了多项国家自然科学基金的资助,是学校近年来围绕“双一流”内涵建设、持续完善创新团队和优秀青年科技人才政策体系的成果之一。该研究在曾柱教授带领的多个贵州省重点实验室和贵州医科大学生物与医学工程重点实验室完成,展现了学校在“医理工”交叉学科领域的高质量发展以及生物医学工程与生物技术国家级一流本科专业建设的显著成效。
展望未来,曾柱教授团队将继续深入研究R-loop在癌症进展中的机制,探索更多基于R-loop或R-loop调节因子的癌症治疗策略,为癌症患者带来更多的希望和福音。
| 名称 | 货号 | 规格 |
| goat anti-rabbit IgG-HRP | abs20040ss | 50ul |
| Goat anti-Rabbit IgG-HRP Antibody | abs20040-500ul | 500ul |