19 年
手机商铺
技术资料/正文
418 人阅读发布时间:2025-02-27 13:25
摘要
化疗能够通过触发免疫原性细胞死亡(ICD)诱导强烈的T细胞抗肿瘤免疫反应,该过程使肿瘤细胞从非免疫原性转化为免疫原性。然而,由于肿瘤细胞的低免疫原性和肿瘤微环境的免疫抑制作用,ICD的抗肿瘤免疫反应仍然有限。尽管自噬参与激活肿瘤免疫,但自噬在ICD中的协同作用仍然不明且具挑战性。本文介绍了一种利用离子螯合反应的自噬放大策略,以锌离子(Zn²⁺)掺杂、二硫仑(DSF)负载的介孔二氧化硅纳米粒子(DSF@Zn-DMSNs)为基础,增强癌症治疗中的化疗免疫治疗。DSF@Zn-DMSNs在肿瘤微环境的轻度酸性条件下发生pH敏感的生物降解,Zn²⁺和DSF共同释放,通过原位螯合反应生成有毒的Zn²⁺螯合物。这种螯合物不仅显著刺激细胞凋亡并产生损伤相关分子模式(DAMPs),还激活自噬,介导DAMPs的放大释放,从而增强ICD。体内实验结果表明,DSF@Zn-DMSNs通过原位螯合表现出强大的治疗效果,并具备激活自噬的能力,通过促进T细胞的浸润来增强免疫治疗。本研究提供了一种智能的原位螯合策略,利用肿瘤微环境响应的自噬放大,实现高肿瘤化疗免疫治疗疗效和生物安全性。

引言
化疗作为肿瘤治疗的主要手段之一,通过诱导肿瘤细胞的死亡来达到治疗目的。然而,传统的化疗方法往往伴随着显著的副作用,且治疗效果有限。近年来,随着对肿瘤免疫学的深入研究,化疗免疫治疗作为一种新兴的治疗方法,通过将化疗与免疫治疗相结合,展现了显著的抗肿瘤效果。化疗免疫治疗的核心在于诱导免疫原性细胞死亡(ICD),从而激发机体的抗肿瘤免疫反应。然而,由于肿瘤细胞的低免疫原性和肿瘤微环境的免疫抑制作用,ICD的诱导效率和抗肿瘤免疫反应的强度仍然受到限制。因此,寻找有效的方法来增强ICD和抗肿瘤免疫反应,成为当前肿瘤免疫治疗领域的研究热点。
自噬是一种细胞内的自我降解过程,通过清除受损或多余的细胞器和蛋白质来维持细胞稳态。近年来,自噬在肿瘤免疫中的作用逐渐受到关注。研究发现,自噬不仅能够调节肿瘤细胞的生存和死亡,还能够影响肿瘤微环境的免疫状态。因此,通过调控自噬来增强ICD和抗肿瘤免疫反应,成为一种有潜力的肿瘤免疫治疗策略。然而,目前关于自噬在ICD中的协同作用机制仍然不明,且缺乏有效的调控手段。

本文报道了一种利用离子螯合反应的自噬放大策略,以增强化疗免疫治疗的效果。该策略基于锌离子(Zn²⁺)掺杂、二硫仑(DSF)负载的介孔二氧化硅纳米粒子(DSF@Zn-DMSNs)。在肿瘤微环境的轻度酸性条件下,DSF@Zn-DMSNs发生pH敏感的生物降解,释放Zn²⁺和DSF。Zn²⁺与DSF通过原位螯合反应生成有毒的Zn²⁺螯合物,该螯合物不仅能够刺激细胞凋亡并产生DAMPs,还能够激活自噬,介导DAMPs的放大释放,从而增强ICD和抗肿瘤免疫反应。本研究为肿瘤化疗免疫治疗提供了一种新的思路和方法。
一、材料与方法
本研究采用溶胶-凝胶法制备介孔二氧化硅纳米粒子(DMSNs),并通过离子交换法将锌离子(Zn²⁺)掺杂到DMSNs中。随后,将二硫仑(DSF)负载到Zn-DMSNs中,得到DSF@Zn-DMSNs。通过扫描电子显微镜(SEM)、透射电子显微镜(TEM)、X射线衍射(XRD)和傅里叶变换红外光谱(FTIR)等手段对DSF@Zn-DMSNs的形貌、结构和组成进行表征。
选取小鼠结肠癌细胞系CT-26作为实验对象,通过流式细胞术、Western blot、免疫荧光等方法检测DSF@Zn-DMSNs对肿瘤细胞凋亡、自噬和DAMPs产生的影响。同时,通过共培养实验检测DSF@Zn-DMSNs对树突状细胞(DCs)成熟和T细胞活化的影响。
构建小鼠结肠癌皮下移植瘤模型,通过尾静脉注射给予DSF@Zn-DMSNs,观察其抗肿瘤效果和免疫调节作用。通过肿瘤体积测量、生存分析、免疫组织化学染色等方法评估DSF@Zn-DMSNs的治疗效果。同时,通过流式细胞术检测肿瘤组织和脾脏中T细胞的浸润和活化情况。

二、结果与讨论
SEM和TEM结果显示,DSF@Zn-DMSNs呈球形,粒径均匀,分散性良好。XRD和FTIR结果表明,Zn²⁺成功掺杂到DMSNs中,且DSF成功负载到Zn-DMSNs中。此外,DSF@Zn-DMSNs在pH5.5的酸性条件下能够发生生物降解,释放Zn²⁺和DSF。
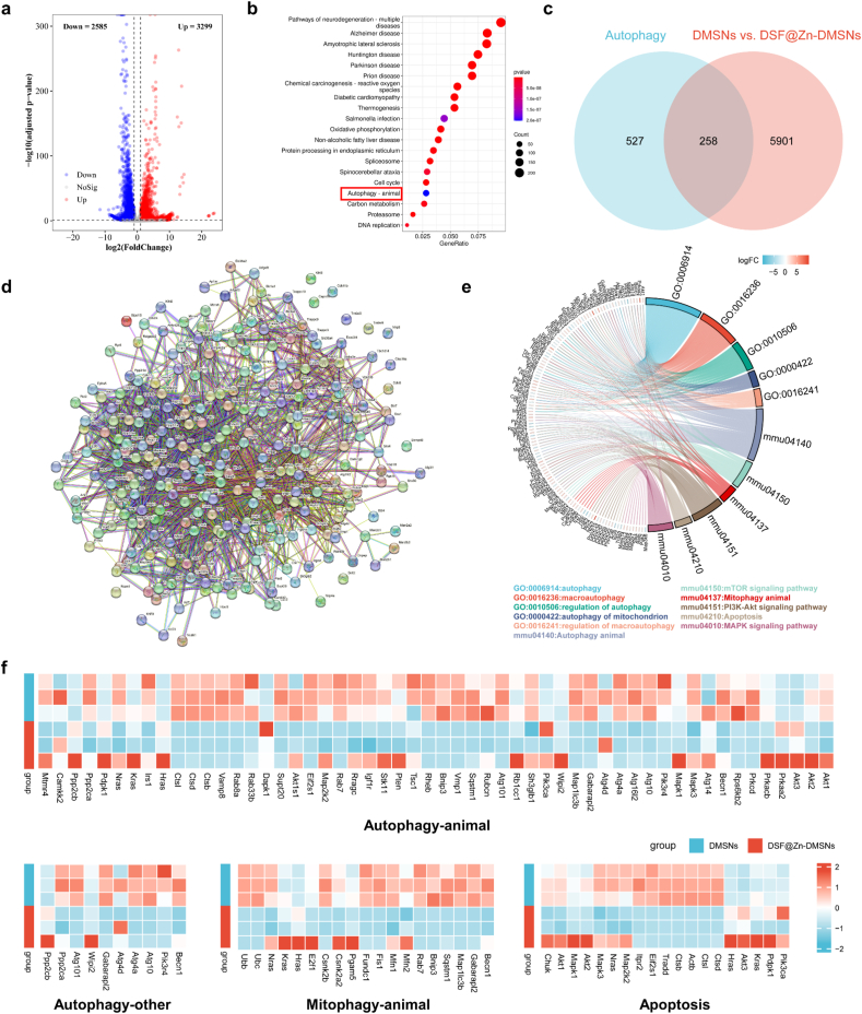
流式细胞术结果显示,DSF@Zn-DMSNs能够显著诱导CT-26细胞的凋亡。Western blot和免疫荧光结果显示,DSF@Zn-DMSNs能够激活自噬相关蛋白LC3和Beclin1的表达,表明DSF@Zn-DMSNs能够激活自噬。同时,DSF@Zn-DMSNs还能够促进DAMPs(如HMGB1、ATP和钙网蛋白)的释放。
共培养实验结果显示,DSF@Zn-DMSNs处理后的CT-26细胞能够显著促进DCs的成熟和T细胞的活化。这表明DSF@Zn-DMSNs不仅能够直接诱导肿瘤细胞的死亡,还能够通过调节免疫细胞的功能来增强抗肿瘤免疫反应。
动物实验结果显示,DSF@Zn-DMSNs能够显著抑制小鼠结肠癌皮下移植瘤的生长,延长小鼠的生存时间。免疫组织化学染色结果显示,DSF@Zn-DMSNs能够显著增加肿瘤组织中CD8⁺T细胞的浸润和活化。同时,流式细胞术结果显示,DSF@Zn-DMSNs还能够增加脾脏中CD8⁺T细胞和CD4⁺T细胞的比例,表明DSF@Zn-DMSNs能够增强机体的抗肿瘤免疫反应。
本研究发现,DSF@Zn-DMSNs在肿瘤微环境的轻度酸性条件下发生生物降解,释放Zn²⁺和DSF。Zn²⁺与DSF通过原位螯合反应生成有毒的Zn²⁺螯合物,该螯合物能够刺激细胞凋亡并产生DAMPs。同时,Zn²⁺螯合物还能够激活自噬,介导DAMPs的放大释放。DAMPs作为免疫系统的“危险信号”,能够促进DCs的成熟和T细胞的活化,从而增强抗肿瘤免疫反应。因此,DSF@Zn-DMSNs通过原位螯合反应和自噬放大策略,实现了化疗免疫治疗的协同增效。

三、结论与展望
本研究报道了一种利用离子螯合反应的自噬放大策略,以增强化疗免疫治疗的效果。通过制备Zn²⁺掺杂、DSF负载的介孔二氧化硅纳米粒子(DSF@Zn-DMSNs),并在肿瘤微环境的轻度酸性条件下实现Zn²⁺和DSF的共同释放,本研究成功诱导了免疫原性细胞死亡(ICD)并增强了抗肿瘤免疫反应。体内外实验结果表明,DSF@Zn-DMSNs能够显著抑制肿瘤的生长,延长小鼠的生存时间,并增强机体的抗肿瘤免疫反应。本研究为肿瘤化疗免疫治疗提供了一种新的思路和方法,具有重要的科学意义和临床价值。
然而,本研究仍存在一些不足之处。例如,DSF@Zn-DMSNs在肿瘤组织中的分布和代谢情况尚不清楚,需要进一步的研究来优化其给药方式和剂量。此外,DSF@Zn-DMSNs对正常组织的潜在毒性也需要进一步评估。未来,我们将继续深入研究DSF@Zn-DMSNs的作用机制,并探索其在其他肿瘤类型中的应用潜力,以期为肿瘤化疗免疫治疗提供更加有效和安全的治疗策略。
| 名称 | 货号 | 规格 |
| Ms CD86 BV650 GL1 50ug | 564200 | 50ug |
| FITC Hamster Anti-Mouse CD80(16-10A1) | 561954 | 100ug |
| APC Rat anti-Mouse CD86(GL1) | 561964 | 25ug |
| PE Hamster Anti-Mouse CD11c(HL3) | 557401 | 100ug |