19 年
手机商铺

抗体/ELISA 试剂盒/试剂
已认证
生物化学/抗体
已认证
技术服务
已认证
实验室仪器 / 设备/试剂/耗材/细胞库 / 细胞培养
已认证
抗体/试剂
已认证
实验室仪器 / 设备/试剂/耗材
已认证
试剂/实验室仪器 / 设备/耗材
已认证
细胞库 / 细胞培养/技术服务/动物模型
已认证
实验室仪器 / 设备/试剂
已认证
抗体
已认证
抗体/试剂
已认证
抗体/试剂
已认证
试剂
已认证
试剂
已认证
抗体
已认证
抗体
已认证
试剂
已认证
试剂
已认证
抗体/试剂
已认证
试剂
已认证
试剂/技术服务
已认证
蛋白质/抗原/多肽/试剂
已认证
试剂
已认证
抗体/试剂
已认证
抗体
已认证
抗体/试剂
已认证
实验室仪器 / 设备/试剂
已认证
试剂
已认证
抗体/ELISA 试剂盒/试剂
已认证
生物化学/抗体
已认证
技术服务
已认证
实验室仪器 / 设备/试剂/耗材/细胞库 / 细胞培养
已认证技术资料/正文
201 人阅读发布时间:2025-03-03 13:18
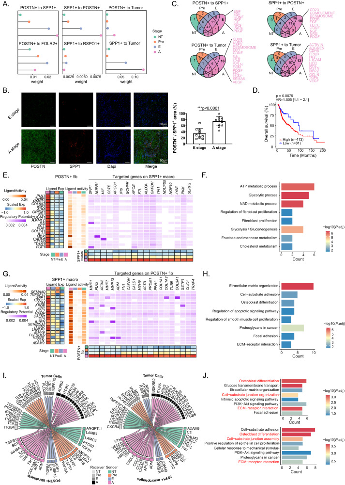
研究聚焦于头颈鳞状细胞癌(Head and Neck Squamous Cell Carcinoma, HNSCC),这一在全球范围内排名第六的常见癌症类型,以其高度的异质性和不甚理想的治疗效果而著称。为了更深入地描绘HNSCC的肿瘤进展轨迹,研究者们采用了一种创新的方法——对正常组织、癌前病变组织、早期癌组织、晚期癌组织、淋巴结以及复发肿瘤组织样本进行了单细胞RNA测序。

在研究中,科学家们首先识别了恶性上皮细胞的转录发育轨迹,这一发现对于理解HNSCC的起源和演变至关重要。更进一步的,他们发现了一个由TFDP1调控的致癌上皮亚群,这一亚群在肿瘤的发生和发展中可能扮演着关键角色。
除了对恶性上皮细胞的深入研究外,研究者们还观察到了POSTN+成纤维细胞和SPP1+巨噬细胞的浸润情况随着肿瘤进展而逐渐增加的现象。这些细胞与恶性细胞之间的相互作用也逐渐增强,共同塑造了肿瘤周围的硬化微环境,并重新编程恶性细胞,从而推动肿瘤的进展。这一发现揭示了肿瘤微环境在HNSCC发展中的重要作用。

此外,研究还揭示了淋巴结转移过程中一个有趣的现象:耗竭的CD8+T细胞(表达高水平的CXCL13)与肿瘤细胞之间发生了强烈的相互作用,这种相互作用使得肿瘤细胞获得了更具侵袭性的表型,如结外扩张等。这一发现不仅加深了我们对HNSCC淋巴结转移机制的理解,也为未来的治疗策略提供了新的思路。最后,研究者们详细描述了原发肿瘤和复发肿瘤中恶性上皮细胞的独特特征。这些特征不仅有助于我们区分不同阶段的肿瘤,还为精确选择针对不同阶段肿瘤的靶向治疗提供了理论基础。

综上所述,该研究通过单细胞RNA测序技术,为我们提供了一个全面而深入的视角,以观察HNSCC从起始、进展、淋巴结转移到复发的整个过程中上皮和微环境的重新编程。这些发现不仅增进了我们对HNSCC发病机制的理解,也为未来的精准医疗和个体化治疗策略的制定提供了有力的支持。
| 名称 | 货号 | 规格 |
| CD8alpha (C8/144B) Mouse mAb | 70306S | 100ul |
| CD8alpha (C8/144B) Mouse mAb | 70306T | 20ul |
| LIPOFECTAMINE 3000- 0.1ML | L3000001 | 0.1mL |
094a838c7f1f4f5cbe49bea2005c38ae.png
在线沟通
我的询价





