19 年
手机商铺
技术资料/正文
144 人阅读发布时间:2025-03-04 13:37
骨质疏松症是一种系统性骨病,特征是骨量下降和骨的微细结构破坏,导致骨的脆性增加,骨折危险性增大。绝经后骨质疏松症(PMOP)尤为常见,由于卵巢功能衰竭导致雌激素丧失,进而引起骨代谢失衡。目前,尽管有多种药物可用于治疗骨质疏松症,但其副作用限制了进一步推广和应用。因此,开发一种能促进骨形成的新制剂具有重要意义。近年来,中草药来源的细胞外囊泡样纳米颗粒因其独特的生物相容性、成本效益、生态友好性和大规模生产潜力,成为研究热点。骨碎补作为一味具有补肾强骨功效的中草药,被广泛关注。本文将对一篇题为“Rhizoma Drynariae-derived nanovesicles reverse osteoporosis by potentiating osteogenic differentiation of human bone marrow mesenchymal stem cells via targeting ERα signaling”的文章进行解析,深入探讨骨碎补细胞外纳米囊泡(RDNVs)在治疗骨质疏松中的潜能和机制。

骨碎补(Rhizoma Drynariae),又称猴姜,自唐代入药以来已有上千年历史。传说唐玄宗李隆基因摔断脚脖子而久治不愈,最终由一位走方郎中用一味名为“猴姜”的药治愈,玄宗因此赐名“补骨碎”。自此,骨碎补以其补肾强骨的功效流传千古。在中医临床中,骨碎补常用于治疗骨质疏松症、骨不连、骨折和关节疾病等骨相关疾病。然而,传统中药有效成分在体内溶解性差、分布不均等问题限制了其疗效。此外,骨碎补抗骨质疏松症的有效成分及其功能尚不清楚。
细胞外囊泡(extracellular vesicles, EVs)是细胞释放的具有双层膜结构的纳米级颗粒,能够运输核酸、蛋白质、脂质和代谢物,调节生物体的生物学功能。近年来,中草药来源的细胞外囊泡因其低免疫原性、高生产率和药用特性,成为天然活性成分的合适载体。中草药囊泡研究逐渐成为一个重要的中医药创新领域。骨碎补释放的纳米囊泡(NVs)在哺乳动物细胞中的生理功能虽尚未明确,但推测其富含特定的生物功能分子,可用作治疗纳米平台。

PMOP是由于卵巢功能衰竭导致雌激素丧失引起的骨代谢疾病。成骨细胞的骨形成和破骨细胞的骨吸收之间的平衡失调是骨质疏松症的主要原因。尽管有多种药物可用于治疗骨质疏松症,但其副作用限制了进一步应用。因此,本研究旨在揭示骨碎补纳米囊泡(RDNVs)对PMOP的治疗潜力,并探讨其机制。
RDNVs的提取和纯化:研究者通过差速超速离心法从新鲜骨碎补根汁中分离出RDNVs,并通过透射电子显微镜(TEM)、Flow NanoAnalyzer、Nanoview进行表征,确认其纳米级结构和稳定性。
RDNVs的体内实验:研究者建立了卵巢切除(OVX)小鼠模型,通过腹腔注射RDNVs,评估其对PMOP的治疗效果。通过检测骨钙含量、股骨碱性磷酸酶(ALP)等指标,评估RDNVs对骨质流失的缓解作用。
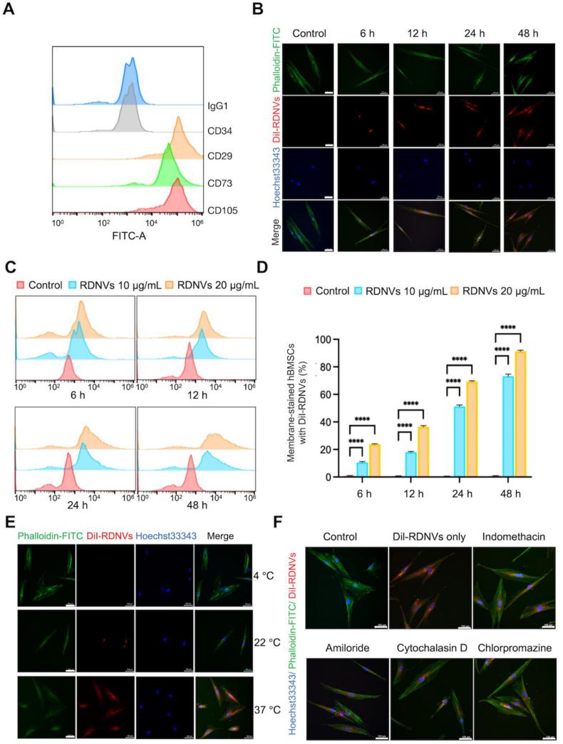
RDNVs的体外实验:研究者获得原代人骨髓间充质干细胞(hBMSCs),通过荧光标记和细胞摄取实验,观察RDNVs在hBMSCs中的内化情况。进一步评估RDNVs对hBMSCs增殖和成骨分化的影响。
RDNVs的机制研究:通过ERα信号通路,探讨RDNVs促进hBMSCs成骨分化的机制。利用分子对接和生物信息学分析,确定RDNVs中的活性成分及其功能。

RDNVs的表征:通过差速超速离心法从新鲜骨碎补根汁中分离出的RDNVs,粒径和浓度在不同pH条件下稳定。TEM、Flow NanoAnalyzer、Nanoview等结果表明,RDNVs具有纳米级膜结构,且分散性良好。
RDNVs的体内实验:在卵巢切除小鼠模型中,RDNVs表现出强大的骨组织靶向活性和抗骨质疏松症功效。通过腹腔注射RDNVs,显著逆转了骨质疏松症引起的骨钙缺乏和股骨ALP升高,表明RDNVs能有效缓解体内骨质流失,预防或逆转骨质疏松症。生物相容性分析显示,RDNVs没有器官毒性。
RDNVs的体外实验:RDNVs在体外被hBMSCs有效摄取,主要分布在细胞核周围的细胞质中。通过抑制内吞作用实验,发现小窝介导的内吞作用参与RDNVs的细胞摄取。RDNVs显著促进hBMSCs的增殖,对细胞凋亡无影响。进一步研究表明,RDNVs通过诱导hBMSC成骨分化和骨形成,对PMOP具有有效的治疗作用。
RDNVs的机制研究:通过ERα信号通路,RDNVs促进了hBMSCs中BMP2和RUNX2的mRNA和蛋白表达,这些蛋白参与调节成骨分化。进一步分析显示,RDNVs中的柚皮苷是靶向ERα的活性成分,具有成骨作用。柚皮苷通过激活hBMSC中ERα信号传导,促进BMP2和RUNX2表达,进而促进成骨细胞形成。
本研究首次揭示了骨碎补细胞外纳米囊泡(RDNVs)对绝经后骨质疏松症(PMOP)的治疗潜力,并探讨了其机制。通过差速超速离心法从新鲜骨碎补根中分离纯化出的RDNVs,在卵巢切除小鼠模型中表现出强大的骨组织靶向活性和抗骨质疏松症功效。体内实验表明,RDNVs在股骨组织中积累,增加了骨量,并具有抗PMOP作用。体外实验和分子对接等生物信息学分析进一步揭示了RDNVs中富含的柚皮苷通过靶向ERα信号传导促进成骨的内在机制。
RDNVs作为新型纳米治疗平台:本研究为开发一种新型纳米治疗平台提供了理论依据,该平台具有良好的临床转化潜力。RDNVs作为天然产物,具有生物相容性、成本效益和生态友好性,可用于大规模生产。其骨组织靶向活性和抗骨质疏松症功效为治疗PMOP提供了新的选择。
中草药囊泡研究的创新:本研究展示了中草药囊泡在骨质疏松症治疗中的独特作用,为中草药的药效机制和有效成分的开发提供了新思路。中草药囊泡不仅富集了特殊的药源成分,而且可在多种疾病中发挥独特的治疗作用。未来,中草药囊泡研究有望成为中医药创新领域的重要方向。
骨碎补治疗骨质疏松的新视角:本研究为理解骨碎补治疗骨质疏松中的传统中医药理论提供了新的视角。通过揭示RDNVs中的柚皮苷通过靶向ERα信号传导促进成骨分化,为利用骨碎补治疗骨丢失相关疾病提供了理论依据。同时,该研究结果也为中草药的有效成分及其作用机制的研究提供了指导意义。
未来研究方向:尽管本研究取得了突破性进展,但仍有许多问题需要进一步探讨。例如,RDNVs在体内的具体作用机制、柚皮苷的成药性及临床应用前景等。未来研究将致力于优化RDNVs的提取和纯化工艺,提高其稳定性和生物利用度;进一步探讨RDNVs在其他骨相关疾病中的治疗作用;以及开展临床试验,验证RDNVs的安全性和有效性。

本研究通过深入探讨骨碎补细胞外纳米囊泡(RDNVs)对绝经后骨质疏松症(PMOP)的治疗潜力和机制,为开发新型纳米治疗平台提供了理论依据。RDNVs作为一种天然产物,具有生物相容性、成本效益和生态友好性,为治疗PMOP提供了新的选择。本研究不仅展示了中草药囊泡在骨质疏松症治疗中的独特作用,也为中草药的药效机制和有效成分的开发提供了新思路。未来,中草药囊泡研究有望成为中医药创新领域的重要方向,为治疗多种疾病提供新的选择。