19 年
手机商铺
技术资料/正文
140 人阅读发布时间:2025-03-06 13:41
骨骼肌作为人体最大的器官,不仅承担着运动功能,还在能量代谢和内分泌调节中发挥着关键作用。骨骼肌的功能紊乱与多种人类疾病紧密相关,其中骨骼肌血管稳态和功能性血管再生是维持骨骼肌健康和功能的重要保障。然而,这一复杂过程的具体调控机制尚未完全明确。近日,南京大学医学院模式动物研究所甘振继教授课题组与苏州大学胡士军教授课题组在Nature Communications上发表了一项重要研究成果,揭示了肌纤维FNIP1蛋白在调控骨骼肌血管稳态和功能性血管再生中的关键作用。本文将对该研究成果进行详细解析,以期为相关领域的研究人员和临床医生提供新的理论线索和潜在治疗策略。

骨骼肌约占人体重的40%,是人体最大的能量代谢器官和内分泌器官。它不仅负责身体的运动功能,还参与调节血糖、血脂和能量平衡等生理过程。骨骼肌富含血管网络,毛细血管的总长度估计可达10万公里,这些血管为骨骼肌纤维提供必要的氧气、营养物质以及代谢废物的清除,对骨骼肌的正常运动和代谢功能至关重要。
然而,骨骼肌血管稳态的破坏和功能性血管再生的障碍会导致一系列严重问题。例如,血液供应受损引起的骨骼肌缺血是临床上常见的问题,尤其在心血管和代谢性疾病患者中更为突出。骨骼肌缺血不仅影响肌肉的正常功能,严重时甚至会导致截肢。此外,随着年龄的增长,骨骼肌毛细血管密度和血流量显著下降,这也与老年人死亡率密切相关。因此,骨骼肌血管相关疾病已经成为当前亟待解决的健康医学问题。
运动作为一种非药物治疗手段,在微血管疾病和外周动脉疾病的治疗中显示出显著效果。运动锻炼可以促进肌肉功能性血管生成,形成通畅、不渗漏且被周细胞覆盖的血管网络。这种血管网络的优化有助于改善肌肉血液供应,提高肌肉功能和代谢水平。然而,尽管运动对骨骼肌血管稳态和功能性血管再生的益处已经被广泛认可,但其具体的调控机制仍不清楚。

南京大学医学院甘振继教授课题组在骨骼肌与脂肪代谢领域有着深厚的研究基础。他们之前的系列研究揭示了FNIP1蛋白作为调节骨骼肌与脂肪代谢新的关键节点分子的重要作用。FNIP1蛋白不仅协同调控骨骼肌线粒体功能和肌纤维类型转换,还参与调控白色脂肪组织产热重塑。这些发现为理解FNIP1蛋白在代谢调控中的功能提供了新的视角。
鉴于具有功能的血管网络对骨骼肌与脂肪代谢功能保障的重要性,甘振继课题组在前期研究基础上,进一步探究了FNIP1蛋白对骨骼肌血管稳态及骨骼肌功能性血管再生的潜在调节功能。这一研究方向不仅有助于深入理解骨骼肌血管稳态和功能性血管再生的调控机制,还可能为骨骼肌缺血性疾病的治疗提供新的策略。
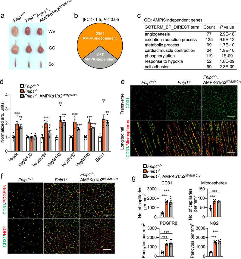
在本研究中,甘振继课题组首先发现运动训练可以下调肌肉中FNIP1的表达。为了验证FNIP1在骨骼肌血管稳态和功能性血管再生中的功能,他们利用了一系列肌纤维特异性的FNIP1过表达和敲除的遗传小鼠模型。通过这些模型,他们证明了肌纤维FNIP1是骨骼肌功能性血管网络的重要负调节因子。具体而言,肌纤维特异性FNIP1缺失可以显著增加骨骼肌中通畅、不渗漏且被周细胞覆盖的血管数量。

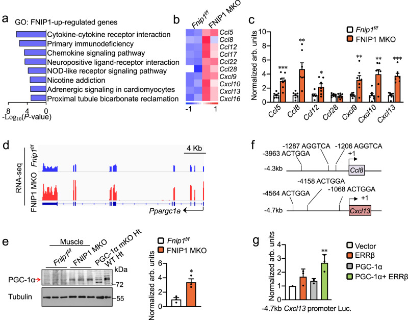
进一步的研究揭示了肌纤维FNIP1调控骨骼肌血管稳态的具体机制。研究人员发现,肌纤维FNIP1通过独立于AMPK的巨噬细胞募集机制来调控骨骼肌血管稳态。具体来说,肌纤维FNIP1缺失可以诱导PGC-1α的激活,进而促进肌纤维趋化因子基因的表达。这些趋化因子能够驱动巨噬细胞的募集和肌肉功能性血管生成程序。这一发现不仅揭示了肌纤维FNIP1在调控巨噬细胞募集和血管生成中的新功能,还为理解骨骼肌血管稳态和功能性血管再生的调控机制提供了新的视角。
为了验证肌纤维FNIP1在骨骼肌缺血性疾病中的潜在治疗作用,研究人员利用了一种外周血管疾病的临床前小鼠模型。他们发现,抑制肌纤维FNIP1可以显著改善小鼠后肢缺血的血流恢复。这一发现不仅进一步证实了肌纤维FNIP1在调控骨骼肌血管稳态和功能性血管再生中的关键作用,还为骨骼肌缺血性疾病的潜在治疗策略提供了新的理论线索。

本研究揭示了肌纤维FNIP1蛋白通过巨噬细胞招募调控骨骼肌血管稳态与功能性血管再生的新机制。这一发现不仅拓展了代谢调控新的关键节点分子FNIP1的新功能——骨骼肌血管网络内在“刹车机制”,还为通过解除骨骼肌功能性血管再生的限制性因素来治疗肌肉缺血性疾病提供了理论基础。
从临床实践的角度来看,本研究为骨骼肌缺血性疾病的治疗提供了新的策略。传统的治疗方法如血管搭桥手术和介入治疗等存在一定的局限性和风险。而本研究发现,通过调控肌纤维FNIP1的表达,可以促进骨骼肌功能性血管生成,从而改善缺血肌肉的血液供应。这一发现为开发新的药物治疗手段提供了理论支持,有望为骨骼肌缺血性疾病患者带来福音。
此外,本研究还为相关领域的研究人员提供了新的研究思路。通过深入研究肌纤维FNIP1调控骨骼肌血管稳态和功能性血管再生的具体机制,可以进一步揭示骨骼肌与血管稳态之间的相互作用关系,为理解相关疾病的发病机制和寻找新的治疗靶点提供有力支持。
本研究在研究方法上具有以下创新点:
尽管本研究在揭示骨骼肌血管稳态与功能性血管再生调控新机制方面取得了重要进展,但仍有许多问题有待进一步深入研究。例如,肌纤维FNIP1调控巨噬细胞募集和血管生成的具体信号通路和分子机制尚不完全清楚。此外,未来的研究还需要进一步验证FNIP1作为潜在治疗靶点的有效性和安全性,以推动其在骨骼肌缺血性疾病治疗中的临床应用。
同时,本研究也为相关领域的研究提供了新的视角和思路。通过深入研究骨骼肌与血管稳态之间的相互作用关系,可以进一步揭示相关疾病的发病机制和寻找新的治疗靶点。此外,还可以探索其他代谢调控分子在骨骼肌血管稳态和功能性血管再生中的功能,为开发新的药物治疗手段提供理论支持。
综上所述,南京大学医学院甘振继教授课题组与苏州大学胡士军教授课题组在Nature Communications上发表的研究成果揭示了肌纤维FNIP1蛋白在调控骨骼肌血管稳态和功能性血管再生中的关键作用。这一发现不仅拓展了FNIP1蛋白的新功能,还为骨骼肌缺血性疾病的潜在治疗策略提供了新的理论线索。未来的研究将进一步深入揭示骨骼肌与血管稳态之间的相互作用关系,为相关疾病的治疗提供新的策略和方法。
| 名称 | 货号 | 规格 |
| Donkey anti-Goat IgG-AF488 Antibody | abs20026-500ul | 500ul |
| Donkey anti-Goat IgG-AF488 Antibody | abs20026-100ul | 100ul |
| Purified Rat Anti-Mouse CD31(MEC 13.3) | 550274 | 1mL |
| FLUOSPHERES CARBOXYLAT | F8801 | 10ML |