19 年
手机商铺
技术资料/正文
233 人阅读发布时间:2025-03-06 13:48
过敏性哮喘是一种复杂的慢性气道炎症性疾病,其发病机制涉及多种细胞和分子途径。近年来,越来越多的研究开始关注表观遗传学修饰在哮喘发病中的作用,尤其是RNA的m6A修饰。m6A修饰是真核生物mRNA中最普遍的内部修饰,与多种生理病理过程密切相关。近期,复旦大学生物医学研究院/附属儿科医院周玉峰团队在Nature Communications上发表了一篇题为“RNA m6A Methylation Modulates Airway Inflammation in Allergic Asthma via PTX3-dependent Macrophage Homeostasis”的文章,揭示了m6A修饰通过调控巨噬细胞激活和自噬功能参与到过敏性哮喘气道炎症发病进程的新机制。本文将对该研究进行详细的解析。

过敏性哮喘是一种由过敏原引发的气道炎症性疾病,其典型症状包括喘息、气急、胸闷和咳嗽。该病的发病机制复杂,涉及多种免疫细胞(如T淋巴细胞、嗜酸性粒细胞、肥大细胞和巨噬细胞)和炎症介质(如白三烯、组胺、前列腺素和细胞因子)。其中,Th2免疫应答在过敏性哮喘的发病中起关键作用。
巨噬细胞是肺部最主要的免疫细胞之一,可分为肺泡巨噬细胞和间质巨噬细胞。肺泡巨噬细胞位于肺泡表面,更容易受环境信号的影响。巨噬细胞具有明显的异质性和可塑性,主要可以分化为经典激活的M1型和替代激活的M2型两种功能截然不同的亚型。M1型巨噬细胞主要参与炎症反应和病原体清除,而M2型巨噬细胞则参与组织修复和免疫调节。在哮喘的不同炎症表型中,肺组织巨噬细胞发挥不同作用,其中M2型巨噬细胞可通过增强Th2免疫应答来加重过敏性哮喘。
m6A修饰是真核生物mRNA中最普遍的内部修饰,由甲基转移酶(如METTL3和METTL14)催化形成。研究表明,核RNA输出、mRNA稳定性和非编码RNA的生成以及癌症免疫等多种生理病理过程都与m6A水平异常有关。然而,m6A修饰在调控巨噬细胞功能和过敏性哮喘气道炎症中的潜在联系仍有待充分阐明。

该研究使用了南模生物提供的Mettl3-flox(NM-CKO-190006)条件性敲除小鼠。通过条件性敲除小鼠体内髓系细胞的Mettl3基因,研究团队观察了Mettl3缺失对过敏性哮喘气道炎症的影响。
研究团队首先检测了METTL3在儿童过敏性哮喘的外周血单核细胞和单核细胞来源巨噬细胞中的表达水平,并通过体内清除中性粒细胞和巨噬细胞等实验,证实了Mettl3缺失加重的哮喘气道炎症是依赖于巨噬细胞的。随后,利用RNA-seq并通过体外获得性和缺失性功能研究,发现了METTL3可通过抑制PI3K/AKT和JAK/STAT6信号通路来负向调控M2型巨噬细胞的激活。
进一步地,通过分离肺泡巨噬细胞、流式检测和免疫荧光等体内外实验,揭示了小鼠体内Mettl3缺失可通过增强M2型巨噬细胞激活来促进Th2免疫应答,从而加重过敏性哮喘的气道炎症。
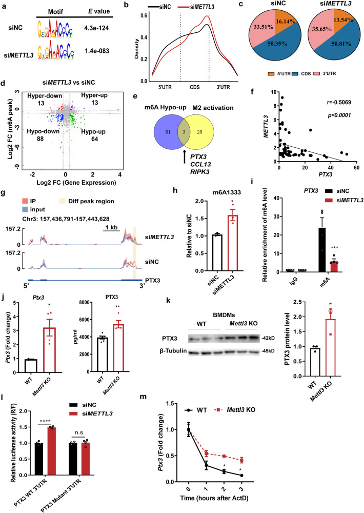
在分子机制方面,结合m6A-seq和MeRIP等一系列实验,研究团队证实METTL3可通过YTHDF3阅读蛋白介导的m6A修饰促进长链正五聚蛋白PTX3 mRNA的降解,从而抑制M2型巨噬细胞的活化。此外,体内沉默Ptx3的表达也能够有效缓解Mettl3敲除小鼠加重的过敏性哮喘气道炎症。

研究团队发现,小鼠体内髓系细胞Mettl3的条件性敲除显著加重过敏性哮喘的气道炎症、气道高反应性和Th2免疫应答。这表明Mettl3在调控过敏性哮喘气道炎症中起重要作用。
METTL3在儿童过敏性哮喘的外周血单核细胞和单核细胞来源巨噬细胞中表达水平均显著降低,且单核细胞来源巨噬细胞中METTL3的表达水平与儿童哮喘气道炎症的严重程度呈现负相关。这进一步证实了METTL3在过敏性哮喘中的重要作用。
利用RNA-seq并通过体外获得性和缺失性功能研究,研究团队发现METTL3可通过抑制PI3K/AKT和JAK/STAT6信号通路来负向调控M2型巨噬细胞的激活。这揭示了METTL3在调控巨噬细胞功能中的新机制。
在分子机制方面,研究团队证实METTL3可通过YTHDF3阅读蛋白介导的m6A修饰促进长链正五聚蛋白PTX3 mRNA的降解,从而抑制M2型巨噬细胞的活化。此外,体内沉默Ptx3的表达也能够有效缓解Mettl3敲除小鼠加重的过敏性哮喘气道炎症。这表明METTL3/YTHDF3-m6A/PTX3轴在调控巨噬细胞稳态和过敏性气道炎症中起关键作用。
除了参与巨噬细胞激活的调控外,研究团队还发现METTL3/YTHDF3-m6A/PTX3轴可通过调控SNARE复合体的STX17蛋白的表达参与到自噬成熟过程,进而参与巨噬细胞稳态调节。这进一步丰富了METTL3/YTHDF3-m6A/PTX3轴在调控巨噬细胞功能中的机制。

该研究揭示了m6A修饰通过调控巨噬细胞激活和自噬功能参与到过敏性哮喘气道炎症发病进程的新机制。这为人们深入了解m6A修饰在过敏性哮喘中的作用提供了新的视角。
该研究揭示了METTL3/YTHDF3-m6A/PTX3轴是调控巨噬细胞稳态和过敏性气道炎症的一个关键表观遗传途径。靶向该途径可能抑制哮喘中的M2相关病理反应,为临床诊治过敏性哮喘提供新策略和新靶点。
该研究进一步推动了表观遗传学在哮喘研究中的应用,为揭示哮喘发病的复杂机制提供了新的思路和方法。
尽管该研究已经揭示了m6A修饰在过敏性哮喘气道炎症中调控巨噬细胞稳态的新机制,但仍有许多问题有待进一步探讨。例如,METTL3/YTHDF3-m6A/PTX3轴在哮喘发病中的具体作用机制仍需深入研究;此外,该途径是否适用于其他类型的哮喘也值得进一步探索。未来,随着研究的深入和技术的进步,相信我们能够更加全面地了解哮喘的发病机制,并为临床诊治提供更加精准和有效的策略。
复旦大学生物医学研究院/附属儿科医院周玉峰团队的研究揭示了m6A修饰通过调控巨噬细胞激活和自噬功能参与到过敏性哮喘气道炎症发病进程的新机制。该研究不仅为人们深入了解m6A修饰在过敏性哮喘中的作用提供了新的视角,还为临床诊治过敏性哮喘提供了新策略和新靶点。未来,随着研究的深入和技术的进步,相信我们能够更加全面地了解哮喘的发病机制,并为患者提供更加精准和有效的治疗。
| 名称 | 货号 | 规格 |
| F4/80 (D2S9R) XP ® Rabbit mAb | 70076S | 100ul |
| Ly-6G (E6Z1T) Rabbit mAb | 87048T | 20ul |
| METTL3 (D2I6O) Rabbit mAb | 96391S | 100ul |
| Fixable Viability Stain 780 | 565388 | 200ug |