19 年
手机商铺
技术资料/正文
108 人阅读发布时间:2025-03-07 13:34
近年来,肿瘤免疫治疗领域取得了显著进展,其中人工生物系统疗法备受瞩目。嵌合抗原T细胞(CAR-T)疗法和溶瘤病毒等已展现出显著的临床治疗效果,多款产品已成功上市。作为人工生物系统疗法的重要组成部分,肿瘤细菌疗法同样具有广阔的发展前景。近日,中国科学院国家纳米科学中心的研究团队在肿瘤细菌疗法方面取得了重要进展,相关研究成果以“Modular-designed engineered bacteria for precision tumor immunotherapy via spatiotemporal manipulation by magnetic field”为题,发表在《自然-通讯》(Nature Communications)上。本文将对该文献进行详细解析,探讨其研究背景、方法、结果及意义。

肿瘤细菌疗法作为新兴的人工生物系统疗法,近年来备受关注。与传统的肿瘤治疗方法相比,细菌疗法具有独特的优势。首先,细菌具有自我复制的能力,能够在肿瘤部位大量增殖,从而实现局部高浓度的药物释放。其次,细菌能够穿透肿瘤内部的复杂结构,包括血管、淋巴管和间质组织,达到传统药物难以触及的区域。最后,通过基因工程改造,可以增强细菌的抗肿瘤功能或敲除毒力因子,提高其治疗效果和安全性。
传统的细菌疗法主要利用天然细菌发挥抗肿瘤作用。例如,FDA批准的治疗膀胱癌的卡介苗(BCG)就是一种常用的天然细菌疗法。然而,天然细菌疗法存在一些问题,如细菌毒性严重阻碍其进一步应用。为了解决这些问题,第二代细菌疗法应运而生。通过基因工程改造,第二代细菌疗法能够增强细菌的抗肿瘤功能或获得减毒细菌,从而提高治疗效果和安全性。
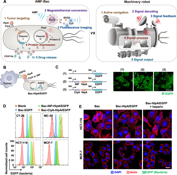
随着纳米技术的迅速发展,借助功能化的纳米材料辅助细菌疗法,构建“细菌-纳米材料杂合系统”,已成为更加安全、强效、智能的第三代细菌疗法。体内细菌基因表达的精准控制是细菌疗法安全性和有效性的基础。然而,目前仍缺少有效的精准操纵手段。传统的基因工程改造菌的诱导型启动子是控制细菌基因表达最常用的策略。然而,无论是利用肿瘤微环境敏感型启动子还是外源诱导剂响应型启动子,很难实现对体内细菌基因表达的精准操纵。

近年来,近红外光已被用于基因表达操纵。然而,有限的组织穿透能力限制了其在深部肿瘤方面的应用。磁场作为一种理想的操纵手段,具有优良的肿瘤组织穿透能力、安全性和非侵入性。但是,借助传统的基因工程技术难以实现磁场对细菌基因表达的操纵。因此,如何实现对体内细菌基因表达的精准操纵,成为细菌疗法领域亟待解决的关键问题。
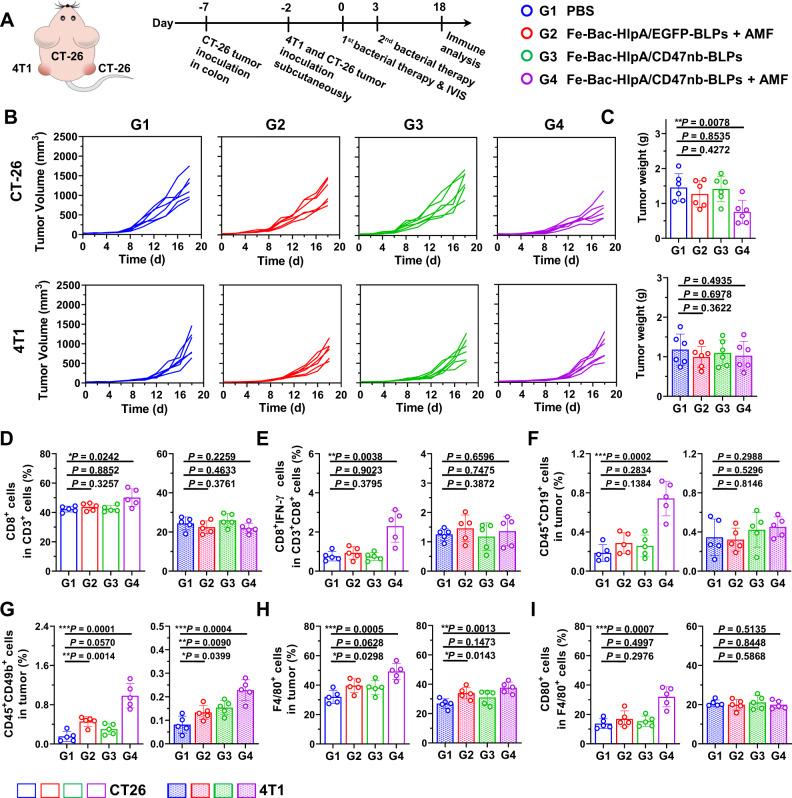
为了解决上述问题,研究团队创新性地借助磁性纳米材料的磁热效应,实现了交变磁场对体内细菌基因表达和药物释放行为的时间-空间精准操纵。具体方法如下:
通过上述方法,研究团队取得了以下重要结果:

该研究成果在肿瘤细菌疗法领域具有重要意义,具体表现在以下几个方面:

尽管该研究成果在肿瘤细菌疗法领域取得了重要进展,但仍存在一些问题和挑战需要进一步解决。例如,如何进一步优化工程菌的构建和操纵方法,提高其稳定性和安全性;如何进一步拓展该方法的应用范围,将其应用于其他类型的肿瘤治疗等。未来,研究团队将继续深入探索肿瘤细菌疗法的新机制和新方法,为推动肿瘤免疫治疗领域的发展做出更大的贡献。
此外,随着纳米技术和基因工程技术的不断发展,未来还可以将更多的新型纳米材料和基因工程手段应用于肿瘤细菌疗法中。例如,利用智能纳米材料实现更加精准的药物释放和基因表达操纵;利用基因编辑技术进一步改造工程菌,提高其抗肿瘤功能和安全性等。这些新技术的引入将为肿瘤细菌疗法的发展带来更多的机遇和挑战。
综上所述,中国科学院国家纳米科学中心的研究团队在肿瘤细菌疗法方面取得了重要进展。通过借助磁性纳米材料的磁热效应,实现了对体内细菌基因表达和药物释放行为的精准操纵,为肿瘤治疗提供了新的思路和方法。该研究成果在推动细菌疗法的发展、提高肿瘤治疗效果、拓展纳米技术的应用以及促进交叉学科的发展等方面具有重要意义。未来,随着相关技术的不断发展和完善,相信肿瘤细菌疗法将在肿瘤治疗中发挥更加重要的作用。
| 名称 | 货号 | 规格 |
| InVivoMAb anti-mouse CD16/CD32 | BE0307-5MG | 5MG |
| InVivoMAb anti-mouse CD16/CD32 | BE0307-25MG | 25MG |
| InVivoMAb anti-mouse CD8α | BE0061-100MG | 100MG |
| InVivoMAb anti-mouse CD8α | BE0061-25MG | 25MG |