19 年
手机商铺
技术资料/正文
88 人阅读发布时间:2025-03-07 13:36
癌症作为威胁人类健康的主要疾病之一,其治疗一直是医学研究的热点和难点。传统的癌症治疗方法,如手术、化疗和放疗,虽然在一定程度上能够延长患者的生存期,但往往伴随着严重的副作用和耐药性等问题。近年来,随着纳米技术和生物技术的快速发展,纳米医学在癌症治疗领域展现出了巨大的潜力。其中,模拟免疫细胞功能的纳米装置因其高度的选择性和靶向性,成为癌症治疗的新策略。本文将详细解析一篇题为《A neutrophil mimicking metal-porphyrin-based nanodevice loaded with porcine pancreatic elastase for cancer therapy》的文献,探讨该研究中提出的中性粒细胞模拟的金属卟啉基纳米装置在癌症治疗中的应用。

中性粒细胞作为人体免疫系统的重要组成部分,在癌症的发生和发展过程中发挥着重要作用。它们能够识别并清除体内的外来病原体和异常细胞,包括癌细胞。然而,由于癌细胞具有逃避免疫监视的能力,传统的免疫疗法往往难以达到理想的治疗效果。因此,开发能够模拟中性粒细胞功能的纳米装置,实现对癌细胞的精确识别和清除,成为癌症治疗领域的新方向。
金属卟啉作为一种具有优异光学和催化性能的有机-无机杂化材料,在生物医学领域具有广泛的应用前景。近年来,金属卟啉基纳米装置因其独特的结构和性质,在癌症治疗、生物传感和成像等方面展现出了巨大的潜力。本研究团队受此启发,设计并构建了一种基于金属卟啉的中性粒细胞模拟纳米装置,用于癌症的精准治疗。

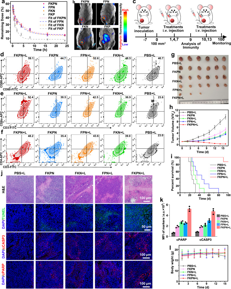
本研究团队首先设计了一种基于金属卟啉的中性粒细胞模拟纳米装置(FKPN)。该装置由中性粒细胞膜包裹的金属卟啉框架结构和负载的猪胰腺弹性酶(PPE)组成。中性粒细胞膜能够赋予纳米装置免疫逃避和靶向癌细胞的能力,而金属卟啉框架结构则作为光敏剂和催化剂,用于产生单线态氧(1O2)和诱导癌细胞内的组蛋白H1释放。
通过透射电子显微镜(TEM)、动态光散射(DLS)和荧光光谱等手段,对FKPN的形貌、粒径和光学性质进行了表征。同时,通过细胞实验和动物实验,评估了FKPN对癌细胞的靶向性、选择性和杀伤效果。
本研究团队进一步探讨了FKPN在癌症治疗中的作用机制。他们发现,FKPN能够利用癌细胞内过表达的组蛋白H1异构体作为靶点,通过中性粒细胞膜伪装和谷胱甘肽(GSH)解锁效应,实现对癌细胞的精确识别和清除。同时,释放的PPE能够模拟中性粒细胞的作用,诱导组蛋白H1释放依赖的癌细胞选择性杀伤。此外,核定位信号(NLS)肽标记的卟啉(卟啉-NLS)在激光照射下能够作为原位单线态氧(1O2)发生器,放大组蛋白H1核质转运,进一步促进癌细胞的消除。

研究结果显示,FKPN具有均匀的粒径和良好的分散性,且能够稳定地存在于生理环境中。同时,FKPN表现出优异的光学性质,能够在激光照射下产生大量的单线态氧。
细胞实验结果表明,FKPN能够特异性地识别并靶向癌细胞,而对正常细胞的影响较小。这主要得益于中性粒细胞膜的伪装作用,使得FKPN能够逃避免疫系统的监视,并实现对癌细胞的精确打击。
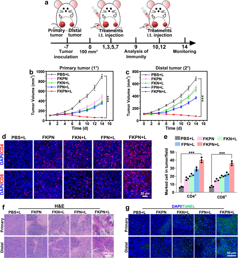
动物实验结果表明,FKPN能够显著抑制原发肿瘤的生长,并诱导适应性T细胞反应介导的远隔效应,对抗远端肿瘤。这主要得益于FKPN的多重作用机制:一方面,通过释放PPE模拟中性粒细胞的作用,诱导组蛋白H1释放依赖的癌细胞选择性杀伤;另一方面,通过卟啉-NLS在激光照射下产生的单线态氧,进一步放大组蛋白H1核质转运,促进癌细胞的消除。

本研究提出的中性粒细胞模拟的金属卟啉基纳米装置为癌症治疗提供了一种新的策略。该装置不仅具有高度的选择性和靶向性,而且能够实现对癌细胞的精确识别和清除。同时,该装置的多重作用机制也为其在癌症治疗中的广泛应用提供了可能。
然而,本研究仍存在一些局限性。例如,FKPN在体内的稳定性和生物安全性尚需进一步评估;此外,该装置对不同类型的癌细胞的杀伤效果也需进一步验证。未来的研究可以围绕这些方面进行展开,以进一步提高FKPN在癌症治疗中的疗效和安全性。
本研究成功设计并构建了一种基于金属卟啉的中性粒细胞模拟纳米装置(FKPN),用于癌症的精准治疗。该装置利用癌细胞内过表达的组蛋白H1异构体作为靶点,通过中性粒细胞膜伪装和谷胱甘肽解锁效应实现对癌细胞的精确识别和清除。同时,释放的PPE和卟啉-NLS在激光照射下产生的单线态氧进一步放大了FKPN的杀伤效果。动物实验结果表明,FKPN能够显著抑制原发肿瘤的生长并诱导适应性T细胞反应介导的远隔效应。
展望未来,本研究团队将继续优化FKPN的设计和制备工艺,提高其稳定性和生物安全性。同时,他们也将进一步探索FKPN在不同类型癌症治疗中的应用潜力,并开展相关的临床试验研究。相信在不久的将来,FKPN有望成为癌症治疗领域的一种新型有效手段,为癌症患者带来更好的治疗效果和生活质量。
| 名称 | 货号 | 规格 |
| InVivoMAb anti-mouse CD16/CD32 | BE0307-5MG | 5MG |
| InVivoMAb anti-mouse CD16/CD32 | BE0307-25MG | 25MG |
| InVivoMAb anti-mouse CD8α | BE0061-100MG | 100MG |
| InVivoMAb anti-mouse CD8α | BE0061-25MG | 25MG |