19 年
手机商铺
技术资料/正文
208 人阅读发布时间:2025-04-16 10:54
引言
程序性死亡配体1(PD-L1)作为一种跨膜蛋白,在免疫系统中扮演着至关重要的角色。它主要通过与受体PD-1结合,传递免疫抑制信号,参与肿瘤免疫逃逸、细菌和寄生虫感染免疫、以及自身免疫性疾病等多种病理生理过程。然而,尽管PD-L1在T细胞及树突状细胞(DC)等抗原提呈细胞上的作用已被广泛研究,但其在中性粒细胞中的作用却鲜有报道。特别是在抗真菌免疫方面,PD-L1的调控机制几乎是一片空白。近日,同济大学医学院、同济大学附属第十人民医院的贾鑫明教授团队在《自然·通讯》(Nature Communications)上发表了一项重要研究,揭示了PD-L1负调控抗真菌免疫的新机制。本文将对该研究进行详细解析。

研究背景
PD-L1的免疫抑制作用在多种疾病中均有所体现。在肿瘤免疫逃逸方面,PD-L1通过与T细胞表面的PD-1结合,抑制T细胞的活化和增殖,从而帮助肿瘤细胞逃避免疫系统的攻击。在细菌和寄生虫感染免疫中,PD-L1也发挥着类似的免疫抑制作用,通过调节免疫细胞的活性和功能,影响感染过程的进展。然而,关于PD-L1在抗真菌免疫中的具体作用机制,尚缺乏深入的研究。
真菌是一类广泛存在于自然环境中的微生物,其中一些种类能够引起人类感染。真菌感染的治疗一直是一个挑战,因为真菌细胞与哺乳动物细胞在结构和功能上存在诸多相似之处,使得抗真菌药物的开发和应用受到诸多限制。因此,深入研究抗真菌免疫机制,寻找新的治疗策略,对于提高真菌感染的治疗效果具有重要意义。

研究方法
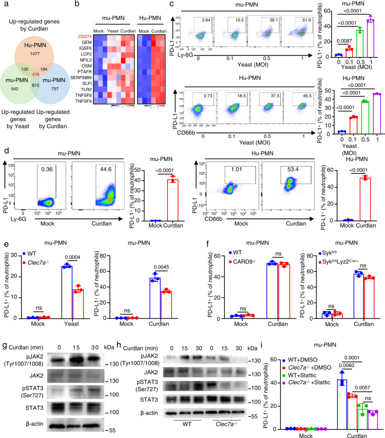
在这项研究中,贾鑫明教授团队采用了多种实验手段,对PD-L1在抗真菌免疫中的作用进行了全面而深入的探讨。他们首先利用RNA测序分析,检测了小鼠骨髓中性粒细胞和人外周血中性粒细胞在β-葡聚糖刺激后PD-L1的表达变化。β-葡聚糖是真菌细胞壁的一种主要成分,能够激活免疫细胞,引发免疫反应。
接下来,他们通过基因敲除和抑制剂处理等手段,研究了Dectin-1受体、JAK-STAT信号通路以及PD-L1在抗真菌免疫中的具体作用。Dectin-1是一种主要表达在中性粒细胞表面的受体,能够识别并结合β-葡聚糖,从而激活免疫细胞。JAK-STAT信号通路则是一种重要的细胞内信号传导途径,参与多种免疫反应的调节。
此外,他们还构建了PD-L1中性粒细胞条件性敲除小鼠,通过感染实验观察了PD-L1缺失对小鼠抗真菌免疫的影响。这些实验手段的运用,为揭示PD-L1负调控抗真菌免疫的新机制提供了有力的证据。

研究结果
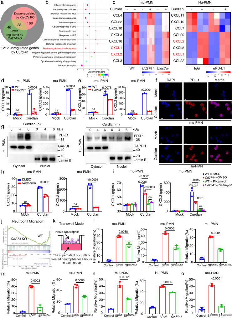
研究结果显示,真菌β-葡聚糖通过中性粒细胞表面的Dectin-1受体激活JAK-STAT通路,诱导PD-L1分子的显著上调。PD-L1入核后,与sp1结合调控趋化因子CXCL1和CXCL2的转录和分泌。CXCL1和CXCL2是两种重要的趋化因子,能够吸引和激活中性粒细胞等免疫细胞,参与免疫反应的调节。然而,在这项研究中,PD-L1的上调却抑制了CXCL1和CXCL2的分泌,从而抑制了骨髓中性粒细胞向感染脏器的迁移,发挥了负调控抗真菌免疫的作用。
进一步的研究发现,抑制PD-L1的表达能够显著提高小鼠感染真菌的生存率。他们发现了一种含笑内酯提取衍生物ACT001,该化合物在体内能够有效抑制PD-L1的表达。通过感染实验,他们发现ACT001处理的小鼠在感染白念珠菌后,肾脏内的中性粒细胞数量显著增加,肾脏荷菌量显著减少,存活率显著提高。这些结果表明,抑制PD-L1的表达能够增强小鼠的抗真菌免疫能力,为真菌感染的治疗提供了新的思路。
此外,研究还发现PD-L1的负调控作用不依赖于PD-1。在以往的研究中,PD-L1主要通过与PD-1结合发挥免疫抑制作用。然而,在这项研究中,他们发现即使在没有PD-1的情况下,PD-L1也能够通过调控CXCL1和CXCL2的分泌来抑制中性粒细胞的迁移和免疫杀伤功能。这一发现揭示了PD-L1在抗真菌免疫中的新作用机制,为深入理解PD-L1的免疫功能提供了新的视角。

研究意义
这项研究首次揭示了PD-L1在抗真菌免疫中的负调控作用及其机制。通过深入研究PD-L1与中性粒细胞、趋化因子以及真菌感染之间的关系,该研究为真菌感染的治疗提供了新的策略。抑制PD-L1的表达能够增强中性粒细胞的趋化功能和免疫杀伤能力,从而提高小鼠感染真菌的生存率。这一发现为开发新的抗真菌药物提供了理论依据和实验基础。
此外,该研究还为真菌感染与肿瘤免疫的互作提供了新的见解。PD-L1作为一种重要的免疫抑制分子,在肿瘤免疫逃逸和真菌感染免疫中均发挥着重要作用。通过揭示PD-L1在抗真菌免疫中的新机制,该研究为深入理解真菌感染与肿瘤免疫之间的关系提供了新的思路。这有助于我们更好地理解真菌感染对肿瘤患者免疫功能的影响,以及肿瘤患者发生真菌感染的风险和机制。
研究展望
尽管这项研究已经取得了重要的进展,但仍有许多问题有待进一步探讨。例如,PD-L1如何在中性粒细胞中发挥免疫抑制作用的具体机制尚不完全清楚。未来的研究可以进一步深入探索PD-L1与中性粒细胞内其他信号分子之间的相互作用关系,以及PD-L1如何影响中性粒细胞的迁移、吞噬和杀伤功能等。
此外,该研究发现的ACT001作为一种有效的PD-L1抑制剂,其药理作用机制和临床应用前景也值得进一步研究。未来的研究可以进一步评估ACT001在真菌感染治疗中的疗效和安全性,以及其在其他免疫相关疾病中的应用潜力。
最后,该研究揭示的PD-L1负调控抗真菌免疫的新机制也为其他免疫相关疾病的研究提供了新的启示。例如,在自身免疫性疾病中,PD-L1的免疫抑制作用可能参与疾病的发病和发展过程。未来的研究可以进一步探索PD-L1在自身免疫性疾病中的作用机制,以及针对PD-L1的免疫干预策略在疾病治疗中的应用前景。
结语
总之,贾鑫明教授团队在这项研究中揭示了PD-L1负调控抗真菌免疫的新机制,为真菌感染的治疗提供了新的思路和策略。这一发现不仅有助于我们更深入地理解PD-L1的免疫功能及其在疾病中的作用机制,也为开发新的抗真菌药物和免疫干预策略提供了理论依据和实验基础。相信在未来的研究中,我们将能够进一步揭示PD-L1在免疫系统中的复杂作用机制,为免疫治疗领域的发展做出更大的贡献。
| 名称 | 货号 | 规格 |
| Lamin B1 (D4Q4Z) Rabbit mAb | 12586S | 100ul |
| Jak2 (D2E12) XP ® Rabbit mAb | 3230S | 100ul |
| beta-Actin (8H10D10) Mouse mAb | 3700T | 20ul |
| Phospho-Jak2 (Tyr1007/1008) (C80C3) Rabbit mAb | 3776S | 100ul |