一、引言
低磷酸酯酶症(Hypophosphatasia,HPP)是一种罕见的遗传性代谢疾病,由碱性磷酸酶(Alkaline Phosphatase,ALPL)基因突变引起,导致骨骼矿化缺陷。HPP在成人中的临床表现主要包括早期牙齿脱落、骨质疏松、骨痛、软骨钙化和骨折。然而,目前尚缺乏针对成人HPP的有效治疗指南。本文详细探讨了ALPL缺乏如何通过影响间充质干细胞(Mesenchymal Stem Cells,MSCs)的钙离子通道和信号通路来导致骨质疏松,以及伊诺霉素(Ionomycin)如何通过增加细胞内钙离子水平来改善这一病理过程。

二、背景
ALPL是一种在多种组织和器官中广泛表达的酶,特别是在骨骼、牙齿和肾脏中。它在骨骼矿化过程中起着至关重要的作用,参与无机磷酸盐的代谢和骨基质的矿化。ALPL基因突变会导致酶活性降低或完全丧失,进而影响骨骼的正常发育和矿化。
MSCs是一类具有多向分化潜能的干细胞,在骨骼修复和再生中发挥着重要作用。它们能够分化为成骨细胞、软骨细胞和脂肪细胞等,从而参与骨骼的形成、修复和重塑。然而,在HPP患者中,MSCs的分化能力受到严重影响,导致成骨分化下调和脂肪分化上调,进而引发骨质疏松。
三、研究目的和方法
本研究旨在探讨ALPL缺乏如何影响MSCs中钙离子通道的调节和信号通路的激活,以及伊诺霉素如何通过增加细胞内钙离子水平来改善HPP患者的骨质疏松表型。
研究方法包括:
- 构建ALPL缺乏的动物模型:通过基因敲除或基因突变技术构建ALPL缺乏的小鼠模型,模拟HPP患者的病理过程。
- 细胞培养与分化实验:从ALPL缺乏小鼠的骨髓中分离MSCs,进行细胞培养,并观察其成骨分化和脂肪分化的能力。
- 钙离子水平检测:利用荧光探针等技术检测MSCs中的钙离子水平,并观察伊诺霉素对钙离子水平的影响。
- 信号通路分析:通过Western blot、qRT-PCR等技术检测Akt/GSK3β/β-catenin信号通路的激活状态,以及伊诺霉素对信号通路的影响。
- 动物实验:将伊诺霉素注射到ALPL缺乏小鼠体内,观察其对骨质疏松表型的改善作用。

四、研究结果
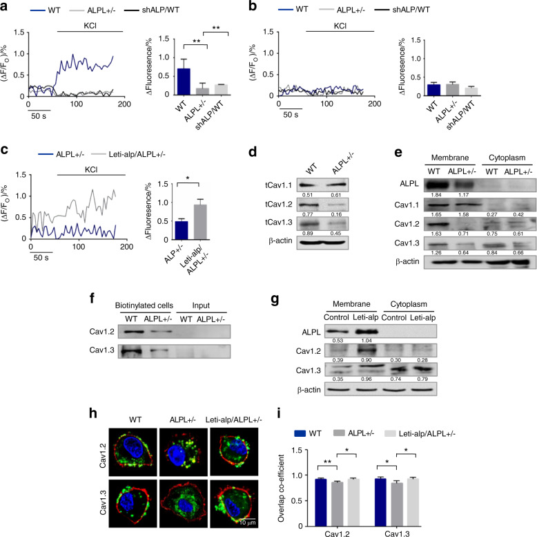
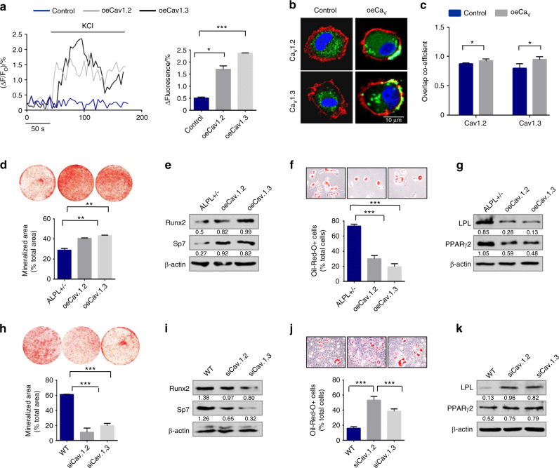
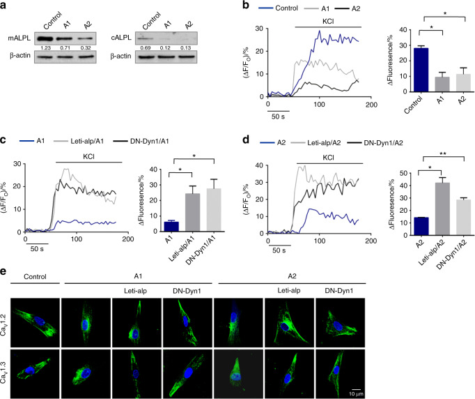
- ALPL缺乏导致MSCs中钙离子内流减少:研究发现,ALPL缺乏导致MSCs中L型钙通道(L-type Ca²⁺ channel)内化增加,进而减少了钙离子内流。这一变化导致MSCs成骨分化下调和脂肪分化上调,最终引发骨质疏松。
- 伊诺霉素增加细胞内钙离子水平改善骨质疏松:通过向ALPL缺乏小鼠的MSCs中添加伊诺霉素,研究人员发现伊诺霉素能够增加细胞内钙离子水平,从而逆转骨质疏松表型。伊诺霉素通过促进L型钙通道的开放和稳定,增加了钙离子的内流。
- 伊诺霉素激活Akt/GSK3β/β-catenin信号通路:研究还发现,伊诺霉素能够激活Akt/GSK3β/β-catenin信号通路,这一通路在调节MSCs分化中起着重要作用。伊诺霉素通过激活这一通路,促进了MSCs向成骨细胞的分化,抑制了向脂肪细胞的分化。
- 伊诺霉素治疗改善HPP小鼠的骨质疏松表型:动物实验表明,伊诺霉素治疗能够显著改善ALPL缺乏小鼠的骨质疏松表型。经过治疗的小鼠在骨密度、骨小梁数量和骨强度等方面均表现出明显的改善。

五、结果分析与讨论
- ALPL缺乏与钙离子通道的关系:本研究首次揭示了ALPL缺乏与MSCs中钙离子通道调节的关系。ALPL通过调节L型钙通道的内化来维持细胞内钙离子水平的稳定。ALPL缺乏导致钙离子内流减少,进而影响了MSCs的分化能力。
- 伊诺霉素的作用机制:伊诺霉素作为一种钙离子载体,能够增加细胞内钙离子水平。本研究发现,伊诺霉素通过促进L型钙通道的开放和稳定来增加钙离子的内流,从而逆转了ALPL缺乏导致的骨质疏松表型。此外,伊诺霉素还能够激活Akt/GSK3β/β-catenin信号通路,进一步促进了MSCs向成骨细胞的分化。
- 伊诺霉素的临床应用前景:本研究为HPP患者的治疗提供了新的思路。伊诺霉素作为一种有效的钙离子调节剂,在改善HPP患者的骨质疏松表型方面表现出显著的疗效。未来,伊诺霉素有望成为HPP患者的重要治疗药物之一。
六、研究局限性和未来研究方向
- 研究局限性:本研究主要在动物模型和细胞水平上进行,尚未在人类患者中进行临床试验。因此,伊诺霉素在人类HPP患者中的疗效和安全性尚需进一步验证。
- 未来研究方向:未来的研究可以进一步探讨伊诺霉素在人类HPP患者中的疗效和安全性,并探索其与其他药物的联合治疗效果。此外,还可以深入研究ALPL缺乏导致MSCs分化异常的分子机制,以及伊诺霉素如何影响这些分子机制。

七、结论
本研究发现ALPL缺乏导致MSCs中L型钙通道内化增加,进而减少了钙离子内流,影响了MSCs的分化能力,最终导致骨质疏松。伊诺霉素作为一种有效的钙离子调节剂,能够增加细胞内钙离子水平,激活Akt/GSK3β/β-catenin信号通路,促进MSCs向成骨细胞的分化,从而改善HPP患者的骨质疏松表型。本研究为HPP患者的治疗提供了新的思路,并有望为HPP患者的治疗带来新的突破。
资料格式:
7b99e08dc6584821b3d6c55ab9b5af7d.png
查看详细文档