19 年
手机商铺
技术资料/正文
100 人阅读发布时间:2025-04-25 11:09
一、引言
趋化因子(Chemokines)是细胞分泌的小型细胞因子或信号蛋白,它们通过结合免疫细胞表面的受体,诱导特定的细胞反应,从而在介导免疫细胞运输和淋巴组织发育中发挥着重要作用。CCL2,也称为单核细胞趋化蛋白-1(MCP-1),是趋化因子家族中的重要成员之一。近年来,关于CCL2在免疫系统中的作用研究不断深入,其在B细胞信号传导和分化中的功能逐渐受到关注。本文将详细解析一篇题为《CCL2 regulation of MST1-mTOR-STAT1 signaling axis controls BCR signaling and B-cell differentiation》的文献,探讨CCL2如何通过调控MST1-mTOR-STAT1信号轴来控制B细胞受体(BCR)信号传导和B细胞分化。

二、文献背景
在正常的免疫反应中,B细胞通过表面的BCR识别并结合抗原,从而触发一系列的信号传导事件,这些事件最终决定B细胞的命运,包括分化为产生抗体的浆细胞或记忆B细胞。然而,在某些自身免疫性疾病中,如系统性红斑狼疮(SLE),B细胞的异常增殖和分化会导致病理性抗体的产生,从而引发疾病。先前的研究发现,在SLE患者中,间充质干细胞(MSC)上CCL2的表达降低,这阻止了B细胞增殖的抑制,导致自身免疫表型的出现。然而,CCL2在B细胞自身免疫中的具体作用机制尚不清楚。
三、实验设计与方法
为了深入探究CCL2在B细胞信号传导和分化中的作用,研究者们使用了CCL2基因敲除(KO)小鼠进行实验。通过比较野生型小鼠和CCL2 KO小鼠的B细胞反应,研究者们能够揭示CCL2的缺失对BCR信号传导和B细胞分化的影响。
实验方法包括:

四、实验结果
研究者们发现,在CCL2 KO小鼠中,BCR信号传导得到了增强。具体表现为,与野生型小鼠相比,CCL2 KO小鼠的B细胞在抗原刺激下表现出更高的磷酸化水平,这提示CCL2的缺失可能上调了BCR信号传导通路中某些分子的活性。
进一步的分析发现,CCL2缺失通过上调MST1-mTORC1-STAT1轴的磷酸化来增强BCR信号传导。MST1(哺乳动物斯特林激酶1)是一种丝氨酸/苏氨酸激酶,它在细胞应激和凋亡中发挥着重要作用。mTORC1(哺乳动物雷帕霉素靶蛋白复合物1)是一种调控细胞生长和代谢的关键分子。STAT1(信号转导和转录激活因子1)则是一种参与免疫应答和细胞增殖调控的转录因子。在CCL2缺失的情况下,MST1-mTORC1-STAT1轴的磷酸化水平上调,这导致了BCR信号传导的增强。
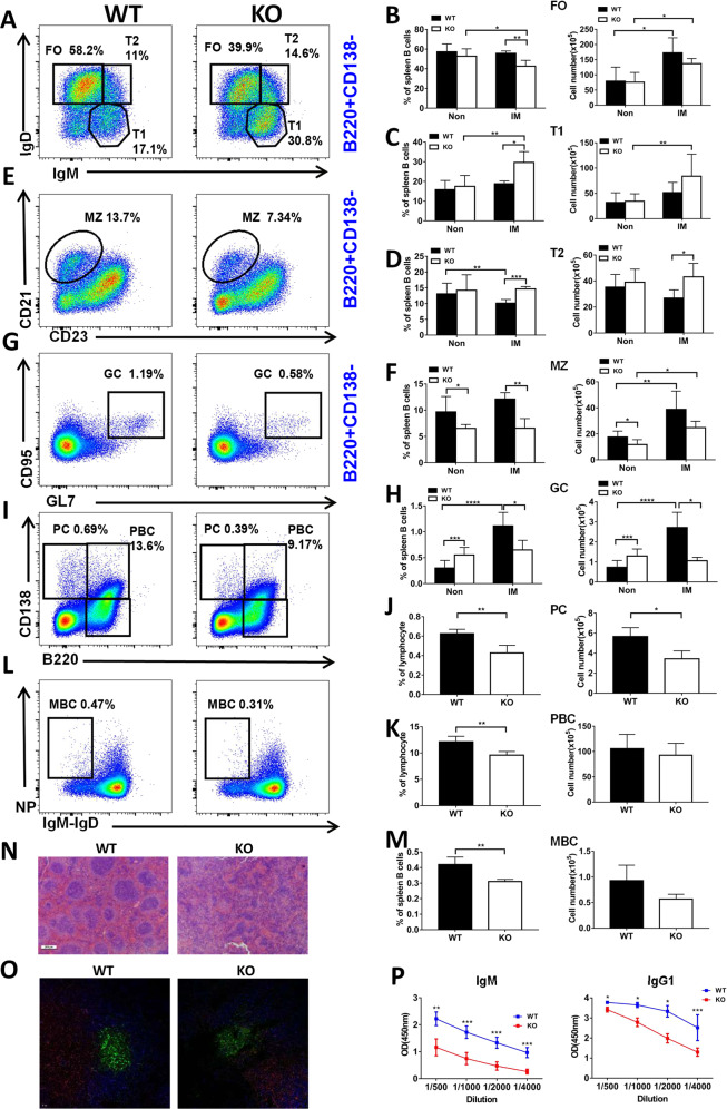
除了影响BCR信号传导外,研究者们还发现CCL2缺失对B细胞的分化产生了显著影响。具体表现为,CCL2 KO小鼠中边缘区(MZ)B细胞数量减少,而生发中心(GC)B细胞数量增加。这种异常的B细胞分化模式可能是由MST1-mTORC1-STAT1轴的过度激活所导致的。
为了验证这一点,研究者们进行了体内抑制实验。他们发现,在体内抑制mTORC1可以挽救MZ和GC B细胞的异常分化。此外,在体外使用特异性抑制剂抑制MST1-mTORC1-STAT1轴也能恢复抗原刺激下的BCR信号传导。这些结果表明,CCL2通过调控MST1-mTORC1-STAT1轴来影响B细胞的分化。
除了上述发现外,研究者们还发现CCL2缺失促进了B细胞的早期激活。具体表现为,CCL2 KO小鼠的B细胞在抗原刺激下表现出更强的细胞铺展、聚集和信号体招募能力。这种早期激活可能是由CCL2缺失上调DOCK8-WASP-actin轴所导致的。DOCK8是一种非催化型Rho鸟苷酸交换因子,它在T细胞和B细胞的迁移和极化中发挥着重要作用。WASP是一种参与肌动蛋白聚合的蛋白,它在细胞骨架重塑和细胞运动中发挥着关键作用。在CCL2缺失的情况下,DOCK8-WASP-actin轴的活性上调,这促进了B细胞的早期激活。
五、实验结论与讨论
本研究揭示了CCL2在BCR信号传导、B细胞分化和体液反应中的内在作用及其潜在的分子机制。研究结果表明,CCL2的缺失通过上调MST1-mTORC1-STAT1轴的磷酸化水平来增强BCR信号传导,这导致了MZ B细胞数量减少和GC B细胞数量增加。此外,CCL2的缺失还促进了B细胞的早期激活,这可能与DOCK8-WASP-actin轴的活性上调有关。
这些发现对于理解CCL2在B细胞自身免疫中的作用具有重要意义。在SLE等自身免疫性疾病中,B细胞的异常增殖和分化是导致疾病发生的重要原因之一。本研究表明,CCL2可能通过调控MST1-mTORC1-STAT1轴来影响B细胞的增殖和分化,从而参与自身免疫性疾病的发病过程。因此,针对CCL2或其下游信号分子的干预可能为自身免疫性疾病的治疗提供新的思路。
此外,本研究还揭示了CCL2在B细胞信号传导和分化中的复杂性。CCL2不仅可以直接影响B细胞的增殖和分化,还可以通过调控其他信号分子(如MST1、mTORC1和STAT1)来间接影响B细胞的反应。这种复杂性提示我们在研究CCL2在免疫系统中的功能时,需要综合考虑其与其他信号分子的相互作用和调控关系。
六、未来研究方向
基于本研究的结果,未来可以在以下几个方面进行进一步的研究:

七、结论
综上所述,《CCL2 regulation of MST1-mTOR-STAT1 signaling axis controls BCR signaling and B-cell differentiation》这篇文献揭示了CCL2在BCR信号传导、B细胞分化和体液反应中的重要作用及其潜在的分子机制。研究结果表明,CCL2的缺失通过上调MST1-mTORC1-STAT1轴的磷酸化水平来增强BCR信号传导,并影响B细胞的分化和早期激活。这些发现对于理解CCL2在B细胞自身免疫中的作用以及为自身免疫性疾病的治疗提供新的思路具有重要意义。未来可以进一步深入探究CCL2调控MST1-mTORC1-STAT1轴的分子机制、研究CCL2在自身免疫性疾病中的具体作用机制以及拓展CCL2在其他免疫细胞中的功能研究。
| 名称 | 货号 | 规格 |
| 寡霉素 | abs42024304-10mg | 10mg |
| Stat1 (D1K9Y) Rabbit mAb | 14994S | 100ul |
| Phospho-IKKalpha/beta (Ser176/180) (16A6) Rabbit mAb | 2697S | 100ul |
| RPMI 1640 | C11875500BT | 500ML |