19 年
手机商铺
技术资料/正文
130 人阅读发布时间:2025-05-07 11:04
摘要
具核梭杆菌(Fusobacterium nucleatum,Fn)是一种在多种感染性疾病中起重要作用的细菌,尤其在结直肠癌(Colorectal Cancer,CRC)的发生和发展中扮演着关键角色。然而,具核梭杆菌如何在CRC肿瘤内定植并促进癌症进展的机制尚未完全清楚。近期,四川大学华西口腔医院和华西基础医学与法医学院的研究团队在《Cancer Research》上发表了一项重要研究,揭示了ANGPTL4(Angiopoietin-like Protein 4)在促进具核梭杆菌在CRC肿瘤内定植中的关键作用。本研究不仅加深了我们对具核梭杆菌与CRC之间相互作用的理解,还为开发针对CRC的新治疗策略提供了潜在靶点。

引言
CRC是全球范围内最常见的恶性肿瘤之一,其发病机制和治疗方法一直是研究的热点。近年来,越来越多的证据表明,肠道微生物群在CRC的发生和发展中起着重要作用。具核梭杆菌作为肠道微生物群中的一种重要成员,已被证实与CRC的进展、转移和化疗抗药性密切相关。然而,具核梭杆菌如何在CRC肿瘤内定植,并如何通过影响肿瘤细胞的代谢和免疫逃逸来促进癌症进展,仍是当前研究的重点问题。
ANGPTL4是一种多功能蛋白,参与调节血管生成、炎症反应和能量代谢等多个生物过程。近期的研究发现,ANGPTL4在多种癌症中表达异常,并与癌症的进展和预后密切相关。然而,ANGPTL4是否参与具核梭杆菌在CRC肿瘤内的定植过程,以及其在CRC进展中的具体作用机制,尚未得到深入研究。
本研究旨在探讨ANGPTL4在具核梭杆菌促进CRC进展中的作用机制,特别是其在具核梭杆菌定植过程中的关键作用。通过体内和体外实验,我们研究了ANGPTL4表达的变化对CRC细胞糖摄取和糖酵解的影响,以及这些变化如何调控具核梭杆菌的定植。

材料与方法
样本收集:收集CRC患者的肿瘤组织和正常肠黏膜组织样本,用于后续实验。
细胞培养:培养CRC细胞系,并进行具核梭杆菌感染实验。
ANGPTL4表达检测:使用实时荧光定量PCR和Western blot方法检测CRC细胞中ANGPTL4的表达水平。
糖摄取和糖酵解测定:使用放射性同位素标记的葡萄糖和乳酸脱氢酶测定CRC细胞的糖摄取和糖酵解速率。
具核梭杆菌定植检测:使用荧光原位杂交和细菌培养方法检测CRC肿瘤组织内具核梭杆菌的定植情况。
数据分析:使用SPSS和GraphPad Prism软件进行数据统计分析,比较不同实验组之间的差异。
结果
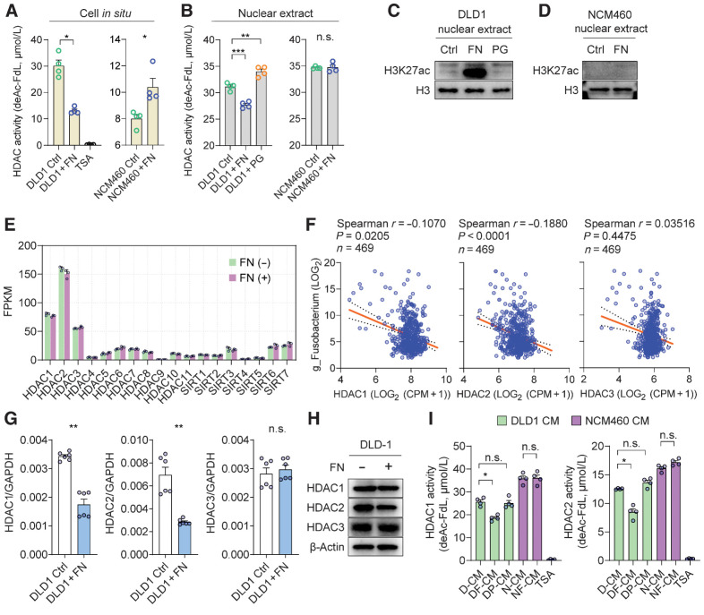
具核梭杆菌感染上调ANGPTL4表达:在CRC细胞中,具核梭杆菌感染显著上调了ANGPTL4的mRNA和蛋白表达水平。这表明具核梭杆菌感染可能通过某种机制诱导ANGPTL4的表达。
ANGPTL4促进CRC细胞的糖摄取和糖酵解:体内和体外实验结果显示,上调的ANGPTL4显著促进了CRC细胞的糖摄取和糖酵解速率。这一发现表明,ANGPTL4可能通过调节CRC细胞的代谢过程来促进其生长和增殖。
ANGPTL4调控具核梭杆菌的定植:进一步的研究发现,ANGPTL4促进的CRC细胞糖摄取和糖酵解对于具核梭杆菌的定植是必需的。在ANGPTL4表达上调的CRC细胞中,具核梭杆菌的定植数量显著增加。这一结果揭示了ANGPTL4在调控具核梭杆菌定植中的关键作用。
H3K27乙酰化与ANGPTL4转录上调:在具核梭杆菌感染的CRC细胞和病人肿瘤样本中,我们观察到H3K27乙酰化的整体增加。这一变化进而导致ANGPTL4的转录上调,进一步证实了ANGPTL4在具核梭杆菌促进CRC进展中的重要性。
具核梭杆菌诱导肿瘤细胞代谢重编程:本研究还发现,具核梭杆菌感染能够诱导CRC细胞发生代谢重编程,包括增加糖酵解途径的酶活性、降低氧化磷酸化途径的酶活性等。这一代谢重编程对于具核梭杆菌在CRC肿瘤内的富集和持续存在是必需的,也为干预具核梭杆菌相关CRC提供了潜在靶点。

讨论
本研究首次揭示了ANGPTL4在具核梭杆菌促进CRC进展中的关键作用,特别是其在调控具核梭杆菌定植过程中的重要性。通过上调ANGPTL4表达,具核梭杆菌能够促进CRC细胞的糖摄取和糖酵解,进而为其在肿瘤内的定植提供必要的能量和营养物质。这一发现不仅加深了我们对具核梭杆菌与CRC之间相互作用的理解,还为开发针对CRC的新治疗策略提供了潜在靶点。
值得注意的是,本研究还发现H3K27乙酰化与ANGPTL4转录上调之间存在密切关系。这一发现表明,表观遗传调控可能在ANGPTL4介导的具核梭杆菌定植过程中发挥重要作用。未来的研究可以进一步探讨这一机制,并评估其在CRC治疗中的潜在价值。
此外,本研究还发现具核梭杆菌能够诱导CRC细胞发生代谢重编程。这一代谢变化不仅有助于具核梭杆菌在肿瘤内的富集和持续存在,还可能影响CRC细胞的生长、增殖和转移等生物过程。因此,针对CRC细胞的代谢重编程进行干预,可能成为一种新的CRC治疗策略。

结论
综上所述,本研究揭示了ANGPTL4在具核梭杆菌促进CRC进展中的关键作用,特别是其在调控具核梭杆菌定植过程中的重要性。通过上调ANGPTL4表达,具核梭杆菌能够促进CRC细胞的糖摄取和糖酵解,进而为其在肿瘤内的定植提供必要的能量和营养物质。这一发现为开发针对CRC的新治疗策略提供了潜在靶点,并有望为CRC患者带来更好的治疗效果和预后。
未来的研究可以进一步探讨ANGPTL4介导的具核梭杆菌定植机制,以及针对这一机制进行干预的潜在价值。同时,也可以研究其他与CRC相关的微生物和代谢途径,以全面揭示CRC的发病机制和治疗方法。通过这些努力,我们有望为CRC患者提供更加精准和有效的治疗策略,改善其生活质量和预后。
| 名称 | 货号 | 规格 |
| CD19 (Intracellular Domain) (D4V4B) XP ® Rabbit mAb | 90176T | 20ul |
| CD19 (Intracellular Domain) (D4V4B) XP ® Rabbit mAb | 90176S | 100ul |