19 年
手机商铺
技术资料/正文
253 人阅读发布时间:2025-05-08 14:34
急性肺损伤(Acute Lung Injury, ALI)是一种由多种致病因素引发的临床综合征,其特点为肺部炎症和微血管通透性增加,最终可能发展为急性呼吸窘迫综合征(Acute Respiratory Distress Syndrome, ARDS)。尽管近年来机械通气等手段有所进步,但ARDS的死亡率仍然居高不下,高达35-55%。革兰氏阴性细菌细胞壁成分脂多糖(LPS)等感染性因素已被证实为诱发ALI的重要因素。缺乏有效的治疗手段导致病情恶化,因此开发新型治疗策略显得尤为重要。近期,南京中医药大学的研究团队在《Theranostics》杂志上发表了一项研究,揭示了脂肪源性间充质干细胞外泌体(AdMSC-Exos)通过转移线粒体成分改善肺泡巨噬细胞功能,从而减轻急性肺损伤的机制。本文将对这一研究进行详细解析。

ALI的发病机制复杂,涉及炎症反应、氧化应激、细胞凋亡等多个方面。巨噬细胞异常激活和线粒体功能障碍被证实与ALI的发病密切相关。巨噬细胞在ALI发展过程中起着重要作用,它们通过分泌多种炎症介质和细胞因子,参与肺组织的损伤和修复过程。然而,当巨噬细胞异常激活并伴随线粒体清除时,会导致代谢紊乱和炎症级联反应的发生,进而加重肺损伤。因此,寻找能够调节巨噬细胞功能并改善线粒体功能障碍的治疗方法,对于减轻ALI具有重要意义。
间充质干细胞(Mesenchymal Stem Cells, MSCs)因其具有自我更新和多向分化潜能,以及免疫调节和抗炎作用,而被广泛应用于多种疾病的治疗研究中。脂肪源性间充质干细胞(AdMSCs)作为MSCs的一种,具有来源广泛、易于获取和扩增等优点,近年来在再生医学和疾病治疗领域受到广泛关注。AdMSCs的外泌体(Exosomes)作为细胞间通讯的重要媒介,含有多种生物活性物质,如蛋白质、mRNA、微小RNA(miRNA)和脂质等,能够通过配体/受体相互作用、膜融合和货物内化等方式转移至靶细胞,从而调节靶细胞的功能。

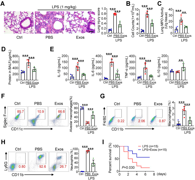
本研究采用C57BL/6小鼠作为研究对象,通过经口气管内注射脂多糖(LPS)诱导急性肺损伤模型。在LPS注射后4小时,经尾静脉注射AdMSC-Exos进行治疗。研究者采用流式细胞术、HE染色、实时定量聚合酶链式反应(qRT-PCR)、免疫荧光和共聚焦显微镜等方法,检测肺组织的炎症反应和巨噬细胞线粒体功能。同时,通过体外实验进一步观察外泌体的转移及其对肺泡巨噬细胞(MH-S细胞)线粒体功能的影响。
研究结果显示,AdMSC-Exos能够以剂量依赖的方式将干细胞来源的线粒体成分转移到肺泡巨噬细胞中。这些线粒体成分包括线粒体DNA(mDNA)、线粒体内膜蛋白TOM20和NDUFV2等。通过传递这些线粒体成分,AdMSC-Exos能够显著提高肺泡巨噬细胞的线粒体DNA水平、线粒体膜电位、氧化磷酸化(OXPHOS)活性和ATP生成能力。同时,AdMSC-Exos还能够减轻内毒素攻击的巨噬细胞的线粒体ROS应激。
除了改善线粒体功能外,AdMSC-Exos还能够促进巨噬细胞从促炎表型向抗炎表型转变。具体而言,AdMSC-Exos能够下调促炎细胞因子IL-1β、肿瘤坏死因子-α(TNF-α)和诱导型一氧化氮合酶(iNOS)的分泌,同时上调抗炎细胞因子IL-10和Arg-1的产生。这种抗炎作用是通过抑制NF-κB信号通路的活化来实现的。当研究者使用氯膦酸盐脂质体耗尽肺泡巨噬细胞时,AdMSC-Exos的保护作用在很大程度上被取消,这表明肺泡巨噬细胞是AdMSC-Exos发挥抗炎作用的主要靶细胞。
在体内实验中,研究者发现AdMSC-Exos能够显著减轻LPS诱导的小鼠急性肺损伤。通过HE染色观察肺组织形态学变化,发现AdMSC-Exos治疗组小鼠的肺组织损伤程度明显减轻,炎性细胞浸润减少,肺泡壁变薄。同时,AdMSC-Exos还能够降低肺泡灌洗液中的细胞量、蛋白质和MPO活性,减少M1型细胞因子的产生,增加IL-10的表达。这些结果表明,AdMSC-Exos通过调节肺泡巨噬细胞的功能,减轻了急性肺损伤的严重程度。

本研究揭示了脂肪源性间充质干细胞外泌体通过转移线粒体成分改善肺泡巨噬细胞功能,从而减轻急性肺损伤的新机制。这一发现为急性肺损伤的治疗提供了新的思路和策略。AdMSC-Exos作为一种无细胞疗法,具有免疫原性低、无致瘤性、临床安全性高等优点,有望成为急性肺损伤等炎症性疾病的潜在治疗手段。
首先,AdMSC-Exos能够直接改善肺泡巨噬细胞的线粒体功能。线粒体是细胞内的“能量工厂”,负责产生ATP以维持细胞的正常生理功能。在急性肺损伤过程中,肺泡巨噬细胞的线粒体功能受损,导致能量代谢障碍和炎症反应加剧。AdMSC-Exos通过传递线粒体成分,能够恢复受损的线粒体功能,提高细胞的能量代谢水平,从而减轻炎症反应和肺组织损伤。
其次,AdMSC-Exos能够促进巨噬细胞向抗炎表型转变。巨噬细胞在急性肺损伤过程中发挥着双重作用:一方面,它们通过分泌炎症介质和细胞因子参与肺组织的损伤过程;另一方面,它们也能够通过吞噬凋亡细胞和分泌抗炎细胞因子参与肺组织的修复过程。AdMSC-Exos通过调节巨噬细胞的极化状态,使其从促炎表型转变为抗炎表型,从而减轻肺组织的炎症反应和损伤程度。
最后,AdMSC-Exos作为一种无细胞疗法,具有广阔的临床应用前景。与传统的细胞移植疗法相比,AdMSC-Exos无需考虑细胞来源、免疫排斥和伦理等问题,具有更高的安全性和可行性。此外,AdMSC-Exos还可以通过静脉注射等无创方式给药,方便患者接受治疗。因此,AdMSC-Exos有望成为急性肺损伤等炎症性疾病的新型治疗手段。
尽管本研究取得了重要进展,但仍存在一些问题和挑战需要进一步解决。例如,AdMSC-Exos中的具体成分和机制尚未完全明确。未来需要采用更先进的技术手段对AdMSC-Exos的成分进行分离和鉴定,并深入探讨其发挥作用的分子机制。此外,还需要开展更大规模的临床试验来验证AdMSC-Exos的临床疗效和安全性。

本研究揭示了脂肪源性间充质干细胞外泌体通过转移线粒体成分改善肺泡巨噬细胞功能,从而减轻急性肺损伤的新机制。AdMSC-Exos作为一种无细胞疗法,具有广阔的临床应用前景。未来需要继续深入研究AdMSC-Exos的成分和机制,并开展临床试验来验证其疗效和安全性,为急性肺损伤等炎症性疾病的治疗提供新的思路和策略。