19 年
手机商铺
技术资料/正文
156 人阅读发布时间:2025-05-15 13:34
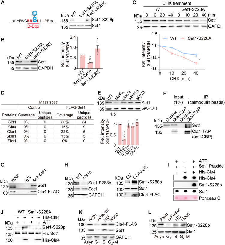
在生物学领域,蛋白质稳态的调控是维持细胞正常功能和生命活动的重要机制之一。蛋白质的稳态受到多种因素的调节,包括合成、翻译后修饰、降解等过程。其中,组蛋白修饰作为一种重要的翻译后修饰方式,通过调控基因表达,参与多种生物学过程,如DNA修复、细胞周期、应激反应等。近日,湖北大学生命科学学院、省部共建生物催化与酶工程国家重点实验室的李珊珊/余希岚团队在Science Advances上发表了一篇题为“Cla4 phosphorylates histone methyltransferase Set1 to prevent its degradation by the APC/Cdh1 complex”的研究论文,该研究以组蛋白甲基转移酶Set1为研究对象,揭示了一种全新的调控蛋白质稳态的机制。本文将对该研究进行详细的解析。

组蛋白是染色质的主要蛋白质组分,其翻译后修饰对于调控基因表达具有重要意义。其中,H3K4me3作为一种重要的组蛋白修饰,由Set1/MLL家族甲基转移酶催化。Set1在基因表达、端粒沉默、细胞寿命以及癌症发生过程中都发挥重要调控作用。然而,由于Set1在高等生物中同源物众多,组成复杂,且分子量大,导致相关研究受到极大限制。而在单细胞酿酒酵母中,Set1是催化H3K4me3的唯一甲基转移酶,且在物种间高度保守,因此酵母成为研究Set1家族功能和机制的理想模型。
本研究旨在揭示Set1蛋白的表达及调控机制,特别是其如何通过翻译后修饰来维持蛋白质稳态,进而影响细胞的功能和命运。


本研究揭示了Cla4激酶通过催化Set1磷酸化来阻止其被APC/CCdh1复合体降解的新机制,为理解蛋白质稳态的调控提供了重要的见解。然而,仍有一些问题有待进一步研究。例如,P-Box序列在其他物种中的保守性和功能如何?是否存在其他激酶也能催化Set1或其他含P-Box序列的蛋白的磷酸化?这些问题对于全面理解蛋白质稳态的调控网络具有重要意义。
此外,本研究还揭示了Cla4激酶和APC/CCdh1复合体在细胞周期调控中的重要作用。细胞周期是细胞生命活动的基础,其调控异常可能导致细胞增殖失控、凋亡受阻等病理变化。因此,本研究不仅为理解细胞周期的调控提供了新的视角,也为相关疾病的治疗提供了新思路。

本研究以组蛋白甲基转移酶Set1为研究对象,揭示了Cla4激酶通过催化Set1磷酸化来阻止其被APC/CCdh1复合体降解的新机制。这一发现不仅为理解蛋白质稳态的调控提供了重要的见解,也为相关疾病的治疗提供了新的思路和靶点。未来,我们将继续深入研究这一机制在细胞周期调控、疾病发生和发展中的作用,以期为临床治疗和药物研发提供新的策略和方法。
| 名称 | 货号 | 规格 |
| Set1 抗体 (1.4) | sc-101858 | 200ug/ml |