19 年
手机商铺
技术资料/正文
186 人阅读发布时间:2025-05-22 14:14
卵巢癌作为女性最常见的恶性肿瘤之一,其高致死率和复杂的生物学特性一直是医学研究的重点。近年来,随着分子生物学的快速发展,卵巢癌的分子分型和治疗策略取得了显著进展。特别是高级浆液性卵巢癌(HGSC),作为卵巢癌最常见的病理类型,其不同转录亚型在临床预后和治疗反应上表现出显著的异质性。其中,间充质亚型因其较差的总生存率而备受关注。近期,四川大学华西第二医院的研究人员在《Science Advances》上发表了一项重要研究,揭示了浆细胞通过转移外泌体miRNAs在塑造卵巢癌间充质特性中的关键作用。本文将对该研究进行深度解析,探讨其科学意义及潜在的临床应用。

卵巢癌的分子分型是基于大规模转录谱分析得出的开创性工作。通过对患者标本进行RNA测序,研究人员发现卵巢癌,特别是HGSC,可以分为四种不同的转录亚型:免疫反应性、分化性、增殖性和间充质亚型。这些亚型在预后和对治疗的反应上表现出显著差异。其中,间充质亚型因其较差的总生存率而备受关注。间充质亚型的卵巢癌细胞具有更强的侵袭性和转移性,对常规治疗的反应也较差,因此,寻找针对该亚型的有效治疗策略显得尤为重要。

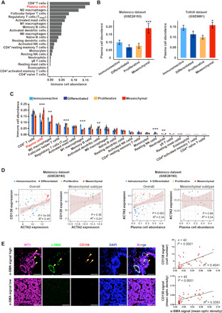
浆细胞是一种产生抗体的B细胞亚群,在免疫系统中发挥着重要作用。然而,在卵巢癌中,浆细胞的功能和作用机制尚不完全清楚。近年来,随着肿瘤免疫学的快速发展,人们对浸润性免疫细胞在肿瘤中的作用越来越重视。四川大学华西第二医院的研究人员利用基因表达反卷积算法(CIBERSORT)对HGSC的四种亚型的免疫浸润进行了量化,发现浆细胞在间充质亚型中显著富集。这一发现提示浆细胞可能在卵巢癌间充质特性的形成和维持中发挥着重要作用。
外泌体是一种具有脂质双分子层的细胞外囊泡,直径为30~100nm,广泛分布于各种体液中。外泌体可以携带多种生物活性物质,如蛋白质、脂质和核酸(包括RNA和DNA片段),在细胞间通讯、机体免疫及能量代谢等多种生理病理过程中发挥重要作用。在肿瘤中,外泌体可以调节肿瘤微环境,介导肿瘤细胞的凋亡、分化、血管生成和转移,从而促进肿瘤的发生和发展。
miRNAs是一类长度约为22个核苷酸的非编码RNA,通过调控基因表达在多种生物过程中发挥重要作用。在肿瘤中,miRNAs的异常表达与肿瘤的发生、发展、侵袭和转移密切相关。近年来,越来越多的研究表明,外泌体可以携带miRNAs在细胞间进行物质和信息交换,从而调控肿瘤细胞的生物学行为。

四川大学华西第二医院的研究人员通过综合计算分析和功能实验,发现浆细胞来源的外泌体miRNA-330-3p(miR-330-3p)是卵巢癌间充质特性的关键调控因子。研究人员首先利用外泌体microRNA表达谱鉴定出miR-330-3p在浆细胞来源的外泌体中显著富集。进一步的研究显示,通过将含有miR-330-3p的浆细胞来源的外泌体转移到非间充质性卵巢癌细胞中,可以诱导其发生间充质表型转换。这一发现揭示了浆细胞通过外泌体miRNA-330-3p在塑造卵巢癌间充质特性中的关键作用。
研究人员还发现,外泌体来源的miR-330-3p以非典型的方式增加了连接黏附分子B(CAM-B)的表达。CAM-B是一种重要的细胞黏附分子,在肿瘤细胞的侵袭和转移过程中发挥着重要作用。因此,miR-330-3p可能通过调控CAM-B的表达来影响卵巢癌细胞的生物学行为。
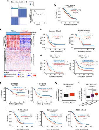
为了进一步验证浆细胞在卵巢癌间充质特性中的作用,研究人员利用硼替佐米对浆细胞进行消耗。结果显示,硼替佐米处理后的卵巢癌样本中间充质特征显著减弱,同时体内肿瘤的生长也受到抑制。这一发现进一步证实了浆细胞在卵巢癌间充质特性形成和维持中的关键作用。
本研究揭示了浆细胞通过转移外泌体miRNA-330-3p在塑造卵巢癌间充质特性中的关键作用,为卵巢癌的分子机制研究和精准治疗提供了新的思路。首先,该研究为卵巢癌的分子分型提供了更深入的见解,有助于理解不同亚型卵巢癌的生物学特性和治疗反应差异。其次,该研究为卵巢癌的精准治疗提供了新的靶点。通过靶向浆细胞或外泌体miRNA-330-3p,可能能够抑制卵巢癌细胞的间充质表型转换和侵袭转移能力,从而提高治疗效果和患者生存率。
在临床应用方面,本研究为卵巢癌的早期诊断、预后评估和治疗策略制定提供了新的依据。首先,通过检测卵巢癌组织或体液中外泌体miRNA-330-3p的表达水平,可能能够辅助诊断卵巢癌并预测其预后。其次,针对浆细胞或外泌体miRNA-330-3p的靶向治疗药物可能能够成为卵巢癌治疗的新选择。这些药物可能通过抑制卵巢癌细胞的间充质表型转换和侵袭转移能力来发挥治疗作用,从而提高患者的生存率和生活质量。

尽管本研究在卵巢癌的分子机制研究和精准治疗方面取得了重要进展,但仍有许多问题有待进一步探讨。首先,需要深入研究浆细胞在卵巢癌中的具体作用机制,包括其如何被招募到肿瘤微环境中、如何与其他免疫细胞相互作用以及如何通过外泌体传递miRNAs等。其次,需要探索更多与卵巢癌间充质特性相关的miRNAs和外泌体成分,以进一步完善卵巢癌的分子分型和治疗策略。此外,还需要开展更多的临床试验来验证靶向浆细胞或外泌体miRNA-330-3p的治疗策略的有效性和安全性。
本研究揭示了浆细胞通过转移外泌体miRNA-330-3p在塑造卵巢癌间充质特性中的关键作用,为卵巢癌的分子机制研究和精准治疗提供了新的思路。通过深入研究浆细胞和外泌体在卵巢癌中的作用机制,有望为卵巢癌的早期诊断、预后评估和治疗策略制定提供新的依据和靶点。未来,随着研究的不断深入和技术的不断进步,相信卵巢癌的治疗将取得更加显著的进展和突破。
| 名称 | 货号 | 规格 |
| 中性树胶(镜检用永久封片剂) | abs9177-100ml | 100ml |
| 中性树胶(镜检用永久封片剂) | abs9177-100ml×10 | 100ml×10 |
| PE Rat Anti-Mouse CD138(281-2) | 553714 | 200ug |
| EXOSOME - ANTI-CD81 WESTERN | 10630D | 200UL |