19 年
手机商铺
技术资料/正文
219 人阅读发布时间:2025-05-22 14:16
红细胞,作为脊椎动物体内含量最丰富的血细胞,长久以来一直被视为氧气运输的主要工具。然而,近年来,随着生物技术和纳米医学的快速发展,红细胞及其衍生的生物材料开始被探索作为新型药物输送载体,这一领域的研究逐渐受到了广泛的关注。相比于传统的合成材料药物递送体系,红细胞作为药物载体具有独特的优势:它们可以完全生物降解,参与体内的新陈代谢,且不会产生毒副产物。本文将对汪超教授课题组、刘庄教授课题组与美国加州大学洛杉矶分校(UCLA)顾臻教授课题组联合在《Science Advances》上发表的一篇题为“Red blood cell–derived nanoerythrosome for antigen delivery with enhanced cancer immunotherapy”的论文进行深度解析,探讨红细胞衍生的纳米红细胞囊泡在癌症免疫治疗中的应用及其潜在的临床价值。

癌症免疫治疗作为一种新兴的肿瘤治疗策略,近年来在国际上获得了极高的关注。其中,肿瘤疫苗作为免疫治疗的重要组成部分,通过激活机体自身的免疫系统来识别和清除肿瘤细胞,具有广阔的应用前景。然而,传统肿瘤疫苗在递送抗原时存在诸多挑战,如抗原递送效率低下、免疫原性不足以及可能的副作用等。因此,开发新型、高效、安全的抗原递送系统对于提高肿瘤疫苗的治疗效果至关重要。
红细胞衍生的纳米红细胞囊泡(nanoerythrosome)作为一种新型的药物输送载体,结合了红细胞的生物相容性和纳米技术的精准递送能力,为肿瘤疫苗的开发提供了新的思路。本研究通过构建基于纳米红细胞囊泡的肿瘤纳米疫苗,旨在实现抗原的高效递送,进而激活抗肿瘤免疫反应,抑制肿瘤的复发和转移。

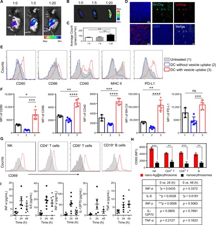
本研究首先通过细胞融合技术,将肿瘤细胞膜与红细胞膜融合,形成纳米红细胞囊泡。这种囊泡不仅保留了红细胞膜的生物相容性和稳定性,还引入了肿瘤细胞膜上的特异性抗原和免疫调节分子。通过这种方法,研究人员成功地将肿瘤相关抗原负载到纳米红细胞囊泡上,为其在癌症免疫治疗中的应用奠定了基础。
为了验证纳米红细胞囊泡在抗原递送和免疫激活方面的效果,研究人员在小鼠肿瘤模型中进行了实验。他们通过静脉给药途径,将负载有肿瘤抗原的纳米红细胞囊泡注射到小鼠体内,并靶向脾脏这一重要的免疫器官。结果表明,纳米红细胞囊泡能够高效地呈递肿瘤抗原,激活抗原呈递细胞,进而引发强烈的抗肿瘤免疫反应。
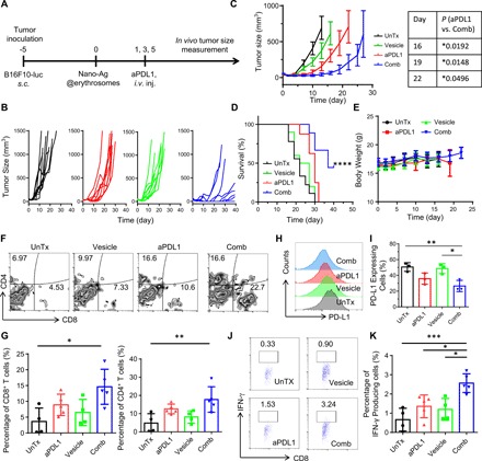
为了进一步提高肿瘤疫苗的治疗效果,研究人员还结合了PD-L1阻断疗法。PD-L1是一种重要的免疫检查点分子,通过与T细胞表面的PD-1受体结合,抑制T细胞的活性和增殖,从而逃逸免疫系统的监视和清除。通过阻断PD-L1与PD-1的结合,可以解除免疫抑制,增强抗原特异性T细胞的活性,进而抑制肿瘤的生长和转移。实验结果表明,结合PD-L1阻断治疗后,纳米红细胞囊泡的肿瘤疫苗效果得到了显著提升。
此外,研究人员还探索了个性化纳米疫苗的开发。他们通过将红细胞与手术切除的肿瘤细胞融合,制备了负载有患者特异性肿瘤抗原的纳米红细胞囊泡。这种个性化纳米疫苗在手术切除原位肿瘤模型中展现出了良好的治疗效果,显著减少了术后的肿瘤复发和转移。

本研究通过构建基于纳米红细胞囊泡的肿瘤纳米疫苗,成功实现了抗原的高效递送。相比传统疫苗,纳米红细胞囊泡具有更好的稳定性和生物相容性,能够更有效地将抗原递送到免疫细胞表面,引发强烈的免疫应答。这一发现为肿瘤疫苗的开发提供了新的思路和方法。
结合PD-L1阻断治疗后,纳米红细胞囊泡的肿瘤疫苗效果得到了显著提升。这一结果不仅验证了纳米红细胞囊泡作为新型抗原递送载体的有效性,还展示了其在免疫治疗领域的广阔应用前景。通过联合不同的免疫治疗方法,可以进一步提高肿瘤疫苗的治疗效果,为患者提供更好的治疗选择。
本研究还探索了个性化纳米疫苗的开发。通过利用患者自身的肿瘤细胞制备负载有特异性抗原的纳米红细胞囊泡,实现了针对个体患者的精准治疗。这一发现为肿瘤免疫治疗的个性化治疗提供了新的思路和方法,有望在未来实现更加精准、有效的肿瘤治疗。
尽管本研究在纳米红细胞囊泡的肿瘤疫苗开发方面取得了显著进展,但仍存在一些局限性和挑战。例如,纳米红细胞囊泡的制备过程相对复杂,需要进一步优化和简化;此外,纳米红细胞囊泡在体内的稳定性和长期效果仍需进一步验证。未来,研究人员将继续探索纳米红细胞囊泡在肿瘤免疫治疗中的应用,优化其制备方法和递送策略,以实现更加精准、有效的治疗。同时,还将探索与其他免疫治疗方法的联合应用,以进一步提高治疗效果和患者的生存率。

本研究通过构建基于纳米红细胞囊泡的肿瘤纳米疫苗,成功实现了抗原的高效递送和免疫激活。结合PD-L1阻断治疗后,肿瘤疫苗的效果得到了显著提升。此外,研究还探索了个性化纳米疫苗的开发,为肿瘤免疫治疗的个性化治疗提供了新的思路和方法。尽管存在一些局限性和挑战,但本研究为纳米红细胞囊泡在肿瘤免疫治疗中的应用奠定了坚实基础,为未来的研究和临床应用提供了有力支持。
随着生物技术和纳米医学的不断发展,红细胞衍生的纳米红细胞囊泡作为新型药物输送载体将在癌症免疫治疗领域发挥越来越重要的作用。通过不断优化制备方法和递送策略,结合其他免疫治疗方法的联合应用,有望在未来实现更加精准、有效的肿瘤治疗,为患者带来更好的治疗效果和生活质量。