19 年
手机商铺
技术资料/正文
120 人阅读发布时间:2025-05-23 13:37
骨肉瘤(Osteosarcoma, OS)作为最常见的恶性原发性骨肿瘤之一,因其高转移性、对放化疗的耐药性,以及患者预后较差等特性,一直是临床治疗中的难点。近年来,随着对circRNA(环状RNA)研究的深入,越来越多的证据表明circRNA在细胞的生理和病理过程中发挥着重要作用。汕头大学医学院附属肿瘤医院的陈创珍团队在《JOURNAL OF EXPERIMENTAL & CLINICAL CANCER RESEARCH》上发表的一项研究,揭示了circKEAP1作为关键的肿瘤抑制因子,在骨肉瘤中的重要作用,为OS患者提供了新的潜在治疗靶点。本文将对该文献进行深度解析,以期为骨肉瘤的治疗研究提供新的思路和方向。

circRNA是一类具有环状结构的非编码RNA,与线性RNA相比,circRNA更加稳定,不易被降解,能够在细胞中持续表达。近年来,越来越多的circRNA被发现在包括骨肉瘤在内的多种肿瘤中表达异常,提示它们可能参与肿瘤的发生和发展。
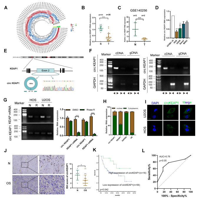
陈创珍团队的研究首先通过微阵列分析技术,鉴定了OS组织与正常组织之间差异表达的circRNA。他们发现,circKEAP1(hsa_circ_0049271)在OS肿瘤中的表达显著下调,并且其表达水平与癌症患者的生存率呈正相关。这一发现表明,circKEAP1可能是一个潜在的肿瘤抑制因子,在骨肉瘤的发生和发展中起着重要作用。
为了进一步探究circKEAP1在骨肉瘤中的功能,陈创珍团队进行了一系列实验。他们发现,circKEAP1能够显著抑制OS细胞的增殖,并增加OS细胞的凋亡。同时,circKEAP1还能够抑制OS细胞的迁移和干性,降低其肺转移的感染能力,并减弱肿瘤的生长。这些发现表明,circKEAP1在骨肉瘤中具有显著的抗肿瘤作用。

值得注意的是,陈创珍团队在研究过程中还发现,circKEAP1含有一个777nt长的开放阅读框(ORF),并能够编码一个新的蛋白——KEAP1-259aa。这一发现打破了传统上认为circRNA不编码蛋白的观念,为circRNA的功能研究提供了新的视角。
进一步的研究表明,KEAP1-259aa能够与E3连接酶ARIH1相互作用,促进波形蛋白酶体降解,从而抑制OS细胞的增殖和侵袭。此外,KEAP1-259aa还能够通过调节干细胞标志物的下调和抑制肿瘤球的形成,进一步发挥抗肿瘤作用。这些发现揭示了circKEAP1及其编码的KEAP1-259aa在骨肉瘤中的抗肿瘤机制。

除了直接抑制肿瘤细胞的增殖和侵袭外,circKEAP1还能够通过调节免疫通路激活抗肿瘤免疫。陈创珍团队的研究发现,circKEAP1能够与RIG-I相互作用,并通过IFN-γ途径激活抗肿瘤免疫。他们进一步通过RNA-seq、GO和KEGG/GSEA富集分析以及qRT-PCR等方法,发现circKEAP1参与I型干扰素(IFN)和免疫信号传导。这些发现表明,circKEAP1在骨肉瘤中不仅具有直接的抗肿瘤作用,还能够通过调节免疫通路来增强抗肿瘤免疫的效果。
除了上述功能外,陈创珍团队还发现circKEAP1的表达受到m6A甲基化修饰的调控。他们通过SRAMP预测了circKEAP1上的m6A修饰位点,并通过RNA pulldown和RIP实验验证了circKEAP1与m6A甲基化修饰因子METTL3、FTO和YTHDF1/2的相互作用。这些发现表明,circKEAP1的表达水平可能受到m6A甲基化修饰的调节,从而进一步影响其抗肿瘤作用。

综合以上研究,circKEAP1在骨肉瘤中表现出显著的抗肿瘤作用,其机制涉及直接抑制肿瘤细胞的增殖和侵袭、调节免疫通路激活抗肿瘤免疫以及受到m6A甲基化修饰的调控等多个方面。这些发现为骨肉瘤的治疗提供了新的潜在靶点。
首先,circKEAP1可以作为骨肉瘤的诊断标志物。由于其在OS肿瘤中的表达显著下调,并与患者的生存率呈正相关,因此可以通过检测circKEAP1的表达水平来辅助诊断骨肉瘤,并为患者的预后评估提供参考。
其次,circKEAP1及其编码的KEAP1-259aa可以作为骨肉瘤治疗的药物靶点。通过开发针对circKEAP1或KEAP1-259aa的药物,可以抑制骨肉瘤细胞的增殖和侵袭,促进肿瘤细胞的凋亡,并增强抗肿瘤免疫的效果。这种治疗策略可能具有更高的特异性和有效性,为骨肉瘤患者提供更好的治疗效果。
最后,针对circKEAP1的m6A甲基化修饰调控作用,也可以开发相应的药物来干预circKEAP1的表达水平。通过调节circKEAP1的m6A甲基化修饰状态,可以进一步调控其在骨肉瘤中的抗肿瘤作用,为骨肉瘤的治疗提供新的思路和方法。
尽管陈创珍团队的研究揭示了circKEAP1在骨肉瘤中的重要作用和机制,但仍有许多问题有待进一步探讨。例如,circKEAP1如何精确调控KEAP1-259aa的表达和功能?circKEAP1与其他circRNA或蛋白之间的相互作用关系如何?circKEAP1的m6A甲基化修饰调控作用是否还受到其他因素的影响?这些问题都需要在未来的研究中进行深入探讨。
此外,随着对circRNA研究的不断深入,越来越多的circRNA被发现在肿瘤中发挥重要作用。因此,除了circKEAP1外,还有其他circRNA也可能成为骨肉瘤治疗的潜在靶点。通过全面筛选和鉴定与骨肉瘤相关的circRNA,并深入研究它们的功能和机制,将为骨肉瘤的治疗提供更多的选择和可能性。
综上所述,circKEAP1作为关键的肿瘤抑制因子,在骨肉瘤中表现出显著的抗肿瘤作用。其机制涉及直接抑制肿瘤细胞的增殖和侵袭、调节免疫通路激活抗肿瘤免疫以及受到m6A甲基化修饰的调控等多个方面。这些发现为骨肉瘤的治疗提供了新的潜在靶点和治疗策略。未来的研究将进一步探讨circKEAP1的功能和机制,以及其在骨肉瘤治疗中的应用前景。
| 名称 | 货号 | 规格 |
| ABCG2 Antibody | 4477S | 100ul |
| beta-Actin Antibody | 4967S | 100ul |
| Caspase-3 Antibody | 9662S | 100ul |
| CD8 (UCH-T4) | sc-1181 | 200ug/ml |