19 年
手机商铺
技术资料/正文
171 人阅读发布时间:2025-05-23 13:38
引言
肺癌是全球范围内最常见的恶性肿瘤之一,其发病率和死亡率均居高不下。由于肺癌进展迅速,多数患者在确诊时已处于中晚期,治疗手段有限,导致生存率不理想。近年来,免疫治疗作为新兴的治疗手段,在多种癌症中显示出显著疗效,尤其是嵌合抗原受体T细胞(CAR-T)疗法在血液肿瘤治疗中取得了巨大成功。然而,免疫抑制性肿瘤微环境(TME)对CAR-T细胞在实体瘤中的疗效产生了明显抑制作用,使得该疗法在肺癌治疗领域的前景尚不明朗。近日,中山大学黄曦团队在《Journal of Experimental & Clinical Cancer Research》上发表了一项重要研究,题为“Galectin-3 induces pathogenic immunosuppressive macrophages through interaction with TREM2 in lung cancer”,揭示了肺癌中免疫抑制性巨噬细胞(TAMs)的新调控机制,并提出了一种重塑抗肿瘤免疫微环境的新策略。本文将对该研究进行详细解析。

一、研究背景
1. 免疫系统与肿瘤形成
免疫系统在防止肿瘤形成中起着至关重要的作用。然而,肿瘤细胞通过多种机制诱导免疫抑制的肿瘤微环境,以逃避免疫监视。例如,癌细胞可以通过与适应性免疫检查点(如程序性死亡受体1(PD-1)和细胞毒性T淋巴细胞相关抗原4(CTLA-4))结合,直接抑制T细胞反应。免疫检查点阻断(ICB)疗法已在多种癌症中显示出效用,但由于多种限制因素,如缺乏肿瘤新抗原、无法逆转T细胞耗竭以及肿瘤组织中存在免疫抑制性免疫细胞等,仅少数患者对治疗有反应。
2. 肿瘤相关巨噬细胞(TAMs)
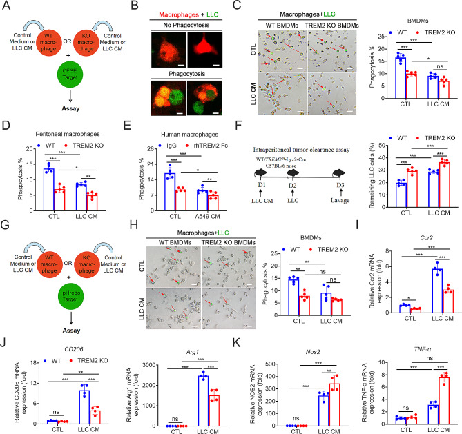
TAMs是肿瘤微环境中重要的固有免疫细胞群体,约占局部造血细胞的一半。其活性和可塑性存在显著差异,从抗肿瘤到促肿瘤不等。循环单核细胞/巨噬细胞向肿瘤微环境中的招募主要通过CCL2、CCL5和CXCL12等趋化因子介导。TAMs通过分泌白细胞介素-10(IL-10)来抑制CD8+肿瘤浸润淋巴细胞(TILs)的功能并产生免疫抑制作用。在临床上,肿瘤组织内TAMs的数量增加与多种实体瘤的不良预后相关,表明它们作为肿瘤微环境中核心免疫抑制介质的重要性。然而,靶向TAMs减少的疗法会导致较差的抗肿瘤反应,因此需要开发新的策略来精确靶向TAMs并提高靶向疗法的有效性和安全性。
3. TREM2在TAMs中的作用
TREM2是一种表达在髓系细胞上的触发受体,被证明是TAMs的关键免疫抑制调节因子。TREM2在TAMs中通过重塑肿瘤浸润性髓系细胞的微环境,促进多种癌症的肿瘤进展。例如,TREM2在结直肠癌、卵巢癌和肝细胞癌(HCC)中促进肿瘤进展,并减弱CD8+T细胞的抗肿瘤能力。然而,在胶质瘤中,TREM2通过增强对肿瘤细胞的吞噬作用和促进与MHC-II相关的CD4+T细胞反应来抑制肿瘤进展。在肺癌中,TREM2+树突状细胞(DCs)表现出免疫抑制的肿瘤促进特性,但TAMs中TREM2的上游调节因子尚不清楚。

二、研究内容
1. 研究目的
本研究旨在探讨Galectin-3与TREM2之间的相互作用是否影响肺癌的进展,并评估同时抑制Galectin-3和TREM2作为肺癌治疗策略的可行性。
2. 实验方法
3. 研究结果

三、研究意义
1. 揭示了Galectin-3与TREM2之间的新关联
本研究首次揭示了肺癌TAMs中Galectin-3与TREM2之间的关联,并表明它们之间的相互作用在肺癌免疫抑制微环境的形成中起着重要作用。这一发现为理解肺癌免疫逃逸机制提供了新的视角。
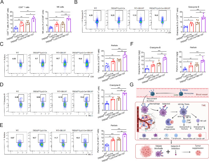
2. 提出了一种新的肺癌治疗策略
本研究发现,通过基因和药物手段同时抑制Galectin-3和TREM2的活性,可以在皮下和原位肿瘤模型中显著抑制肺癌的进展。这一发现为肺癌治疗提供了一种新的策略,即通过重塑肿瘤免疫微环境来增强抗肿瘤免疫反应。
3. 为其他实体瘤的治疗提供了启示
鉴于TAMs在多种实体瘤中的免疫抑制作用,本研究提出的同时抑制Galectin-3和TREM2的策略可能对其他实体瘤的治疗也具有潜在价值。未来的研究可以进一步探索这一策略在其他类型癌症中的应用。

四、研究展望
1. 深入研究Galectin-3与TREM2的相互作用机制
尽管本研究揭示了Galectin-3与TREM2之间的相互作用在肺癌免疫抑制微环境形成中的作用,但具体的分子机制仍需进一步深入研究。未来的研究可以探索Galectin-3与TREM2之间的信号传导途径及其下游靶标,以更全面地理解这一相互作用在肺癌进展中的作用机制。
2. 开发针对Galectin-3和TREM2的靶向药物
本研究表明,同时抑制Galectin-3和TREM2可以显著抑制肺癌的进展。因此,开发针对这两个靶点的靶向药物具有重要的临床意义。未来的研究可以致力于开发高效、低毒的靶向药物,并进行临床试验以评估其疗效和安全性。
3. 探索与其他免疫治疗策略的联合应用
本研究提出的同时抑制Galectin-3和TREM2的策略可以与其他免疫治疗策略(如免疫检查点阻断疗法、CAR-T疗法等)联合应用,以进一步提高抗肿瘤免疫反应。未来的研究可以探索这些联合应用方案的疗效和安全性,为肺癌患者提供更有效的治疗方案。
4. 拓展研究范围至其他实体瘤
鉴于TAMs在多种实体瘤中的免疫抑制作用,本研究提出的同时抑制Galectin-3和TREM2的策略可能对其他实体瘤的治疗也具有潜在价值。未来的研究可以拓展至其他类型癌症,评估这一策略在不同癌症中的疗效和安全性,为更多癌症患者带来新的治疗希望。
五、结论
本研究揭示了肺癌中Galectin-3与TREM2之间的新关联,并表明它们之间的相互作用在肺癌免疫抑制微环境的形成中起着重要作用。通过基因和药物手段同时抑制Galectin-3和TREM2的活性,可以在皮下和原位肿瘤模型中显著抑制肺癌的进展。这一发现为肺癌治疗提供了一种新的策略,即通过重塑肿瘤免疫微环境来增强抗肿瘤免疫反应。同时,这一策略也为其他实体瘤的治疗提供了启示。未来的研究可以进一步深入探索Galectin-3与TREM2的相互作用机制、开发针对这两个靶点的靶向药物、探索与其他免疫治疗策略的联合应用以及拓展研究范围至其他实体瘤,为癌症患者提供更有效的治疗方案。