19 年
手机商铺
技术资料/正文
340 人阅读发布时间:2025-07-03 13:12
一、研究背景与问题提出
坏死性小肠结肠炎(Necrotizing enterocolitis,NEC)是新生儿常见的严重肠道疾病,其特征是肠道组织坏死和过度炎症反应。近年来,研究发现调节性T细胞(Regulatory T cells,Tregs)在NEC肠道组织中的数量显著减少,这一变化与疾病的进展和严重程度密切相关。然而,Tregs数量减少的具体机制尚不完全清楚。铁死亡(Ferroptosis)作为一种新型的细胞死亡方式,由脂质过氧化引发,近年来逐渐成为研究的热点。本研究聚焦于NEC中Treg细胞的铁死亡现象,并探索维生素E干预对其的保护作用,旨在为NEC的治疗提供新的思路。

二、研究设计与方法
为了深入探究NEC中Treg细胞数量减少的原因及其与铁死亡的关系,本研究采用了以下策略:
构建动物模型:首先,研究者构建了特定敲除Treg细胞中GPX4基因的小鼠模型,以考察GPX4缺失对Treg细胞铁死亡及NEC肠道损伤的影响。GPX4是谷胱甘肽过氧化物酶家族的一员,对抑制脂质过氧化、防止铁死亡具有重要作用。
维生素E干预:随后,研究者对NEC小鼠进行了维生素E治疗,以观察其对Treg细胞铁死亡的抑制作用及对肠道炎症损伤的改善效果。维生素E作为一种强效的抗氧化剂,已知具有保护细胞免受氧化应激损伤的能力。
多角度分析:通过组织学、分子生物学及免疫学等多种技术手段,研究者全面评估了Treg细胞铁死亡与NEC肠道损伤之间的关联,以及维生素E治疗的效果。

三、研究结果与发现
本研究的主要发现如下:
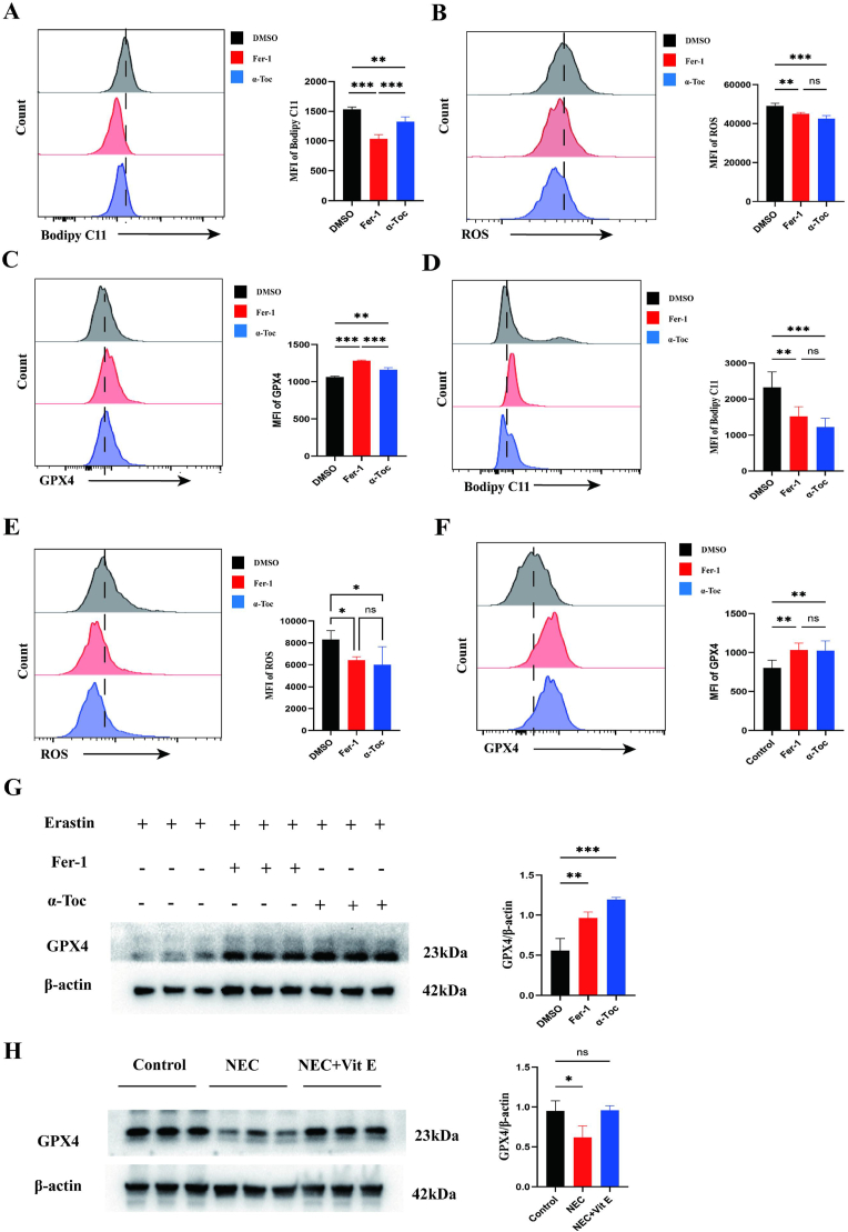
Treg细胞铁死亡与NEC肠道损伤:研究结果显示,NEC小鼠肠道中Treg细胞的数量显著减少,而这一减少是由于GPX4表达降低导致的铁死亡所致。GPX4缺失的Treg细胞表现出免疫抑制功能受损,并易于发生铁死亡。进一步的分析表明,Treg细胞的铁死亡加剧了NEC肠道的损伤和炎症反应。
维生素E的保护作用:值得注意的是,维生素E治疗能够显著抑制Treg细胞的铁死亡,从而减轻NEC肠道的炎症损伤。维生素E通过上调GPX4的表达,增强了Treg细胞的抗脂质过氧化能力,进而保护了它们免受铁死亡的侵害。此外,维生素E治疗还促进了Treg细胞数量的恢复和功能的改善,这对于缓解NEC的肠道炎症损伤至关重要。
机制探讨:研究者进一步探讨了维生素E保护Treg细胞免受铁死亡侵害的具体机制。他们发现,维生素E通过抑制脂质过氧化产物的生成,减轻了Treg细胞内的氧化应激水平。同时,维生素E还促进了GPX4等抗氧化酶的表达和活性,从而增强了Treg细胞的抗氧化防御能力。这些机制共同作用,使得维生素E能够有效地保护Treg细胞免受铁死亡的侵害。
四、研究意义与讨论
本研究的结果揭示了NEC中Treg细胞数量减少的新机制——铁死亡,并首次证明了维生素E对Treg细胞铁死亡的保护作用及其在缓解NEC肠道炎症损伤中的潜在应用价值。这一发现不仅深化了我们对NEC发病机制的理解,还为NEC的治疗提供了新的策略。
首先,从基础研究的角度来看,本研究揭示了铁死亡在NEC发病过程中的重要作用,特别是Treg细胞铁死亡对肠道炎症损伤的加剧作用。这一发现为NEC的发病机制提供了新的视角,有助于我们更深入地理解这一复杂疾病的本质。
其次,从临床应用的角度来看,维生素E作为一种安全、有效的抗氧化剂,具有广阔的应用前景。本研究的结果表明,维生素E能够保护Treg细胞免受铁死亡的侵害,从而缓解NEC的肠道炎症损伤。这为NEC的治疗提供了新的思路和方法。未来,可以进一步探索维生素E在NEC治疗中的最佳剂量和给药方式,以及与其他治疗方法的联合应用效果。
此外,本研究还提示我们,在NEC的治疗中应重视保护肠道免疫稳态。Treg细胞作为维持肠道免疫稳态的关键细胞之一,其数量和功能的恢复对于缓解肠道炎症损伤至关重要。因此,在治疗NEC时,除了针对病原菌和炎症反应进行干预外,还应考虑如何保护Treg细胞等免疫细胞,以恢复肠道的免疫稳态。
最后,值得注意的是,虽然本研究取得了重要的发现,但仍存在一些局限性。例如,本研究主要在小鼠模型上进行了实验,未来需要在人类NEC患者中进行进一步的验证。此外,维生素E的具体作用机制仍需进一步深入研究,以充分发挥其在NEC治疗中的潜力。

五、结论与展望
综上所述,本研究揭示了NEC中Treg细胞数量减少的新机制——铁死亡,并证明了维生素E对Treg细胞铁死亡的保护作用及其在缓解NEC肠道炎症损伤中的潜在应用价值。这一发现不仅深化了我们对NEC发病机制的理解,还为NEC的治疗提供了新的策略和方法。未来,我们将继续深入探索维生素E在NEC治疗中的具体应用和机制,以期为患者带来更好的治疗效果和生活质量。同时,我们也期待更多的研究者加入到这一领域的研究中来,共同推动NEC治疗技术的进步和发展。